Go to JCI Insight
  • About
  • Editors
  • Consulting Editors
  • For authors
  • Publication ethics
  • Publication alerts by email
  • Advertising
  • Job board
  • Contact
  • Clinical Research and Public Health
  • Current issue
  • Past issues
  • By specialty
    • COVID-19
    • Cardiology
    • Gastroenterology
    • Immunology
    • Metabolism
    • Nephrology
    • Neuroscience
    • Oncology
    • Pulmonology
    • Vascular biology
    • All ...
  • Videos
    • ASCI Milestone Awards
    • Video Abstracts
    • Conversations with Giants in Medicine
  • Reviews
    • View all reviews ...
    • Clinical innovation and scientific progress in GLP-1 medicine (Nov 2025)
    • Pancreatic Cancer (Jul 2025)
    • Complement Biology and Therapeutics (May 2025)
    • Evolving insights into MASLD and MASH pathogenesis and treatment (Apr 2025)
    • Microbiome in Health and Disease (Feb 2025)
    • Substance Use Disorders (Oct 2024)
    • Clonal Hematopoiesis (Oct 2024)
    • View all review series ...
  • Viewpoint
  • Collections
    • In-Press Preview
    • Clinical Research and Public Health
    • Research Letters
    • Letters to the Editor
    • Editorials
    • Commentaries
    • Editor's notes
    • Reviews
    • Viewpoints
    • 100th anniversary
    • Top read articles

  • Current issue
  • Past issues
  • Specialties
  • Reviews
  • Review series
  • ASCI Milestone Awards
  • Video Abstracts
  • Conversations with Giants in Medicine
  • In-Press Preview
  • Clinical Research and Public Health
  • Research Letters
  • Letters to the Editor
  • Editorials
  • Commentaries
  • Editor's notes
  • Reviews
  • Viewpoints
  • 100th anniversary
  • Top read articles
  • About
  • Editors
  • Consulting Editors
  • For authors
  • Publication ethics
  • Publication alerts by email
  • Advertising
  • Job board
  • Contact
The ZIP8/SIRT1 axis regulates alveolar progenitor cell renewal in aging and idiopathic pulmonary fibrosis
Jiurong Liang, Guanling Huang, Xue Liu, Forough Taghavifar, Ningshan Liu, Yizhou Wang, Nan Deng, Changfu Yao, Ting Xie, Vrishika Kulur, Kristy Dai, Ankita Burman, Simon C. Rowan, S. Samuel Weigt, John Belperio, Barry Stripp, William C. Parks, Dianhua Jiang, Paul W. Noble
Jiurong Liang, Guanling Huang, Xue Liu, Forough Taghavifar, Ningshan Liu, Yizhou Wang, Nan Deng, Changfu Yao, Ting Xie, Vrishika Kulur, Kristy Dai, Ankita Burman, Simon C. Rowan, S. Samuel Weigt, John Belperio, Barry Stripp, William C. Parks, Dianhua Jiang, Paul W. Noble
View: Text | PDF
Research Article Pulmonology

The ZIP8/SIRT1 axis regulates alveolar progenitor cell renewal in aging and idiopathic pulmonary fibrosis

  • Text
  • PDF
Abstract

Type 2 alveolar epithelial cells (AEC2s) function as progenitor cells in the lung. We have shown previously that failure of AEC2 regeneration results in progressive lung fibrosis in mice and is a cardinal feature of idiopathic pulmonary fibrosis (IPF). In this study, we identified deficiency of a specific zinc transporter, SLC39A8 (ZIP8), in AEC2s from both IPF lungs and lungs of old mice. Loss of ZIP8 expression was associated with impaired renewal capacity of AEC2s and enhanced lung fibrosis. ZIP8 regulation of AEC2 progenitor function was dependent on SIRT1. Replenishment with exogenous zinc and SIRT1 activation promoted self-renewal and differentiation of AEC2s from lung tissues of IPF patients and old mice. Deletion of Zip8 in AEC2s in mice resulted in impaired AEC2 renewal, increased susceptibility to bleomycin injury, and development of spontaneous lung fibrosis. Therapeutic strategies to restore zinc metabolism and appropriate SIRT1 signaling could improve AEC2 progenitor function and mitigate ongoing fibrogenesis.

Authors

Jiurong Liang, Guanling Huang, Xue Liu, Forough Taghavifar, Ningshan Liu, Yizhou Wang, Nan Deng, Changfu Yao, Ting Xie, Vrishika Kulur, Kristy Dai, Ankita Burman, Simon C. Rowan, S. Samuel Weigt, John Belperio, Barry Stripp, William C. Parks, Dianhua Jiang, Paul W. Noble

×

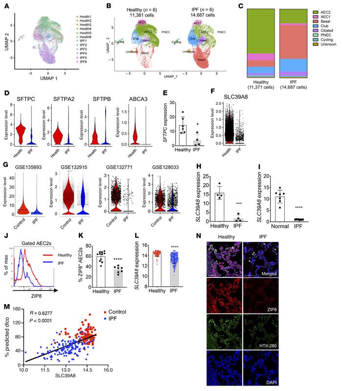
Figure 1

Selective loss of ZIP8 in IPF AEC2s.

Options: View larger image (or click on image) Download as PowerPoint
Selective loss of ZIP8 in IPF AEC2s.
(A) UMAP plots of flow-enriched EpC...
(A) UMAP plots of flow-enriched EpCAM+CD31–CD45– cells from healthy (11,381 cells, n = 6) and IPF lungs (14,687 cells, n = 6). (B and C) Clusters of epithelial cell types (B) and distribution of epithelial cell types (C) in healthy and IPF lungs. PNEC, pulmonary neuroendocrine cells. (D) Expression of AEC2 marker genes in cells from healthy and IPF lungs. (E) SFTPC expression in healthy (n = 6) and IPF AEC2s (n = 4) by qPCR (*P < 0.05). (F) Expression of the zinc transporter gene SLC39A8 in AEC2s from healthy and IPF lungs in the present scRNA data set. (G) Expression of SLC39A8 in AEC2s from healthy (control) and IPF lungs from the recently published data sets GSE135893, GSE132915, GSE132771, and GSE128033. (H and I) qPCR for SLC39A8 mRNA expression in AEC2s freshly isolated from lung tissues (n = 4 each, ***P < 0.001) (H) and derived from 3D-cultured organoids (healthy n = 7, IPF n = 8, ****P < 0.0001) (I). (J and K) Flow cytometry of cell-surface ZIP8 levels and percentage of ZIP8+ cells in healthy (n = 11) and IPF (n = 7) AEC2s (****P < 0.0001). (L) SLC39A8 expression in healthy (n = 108) and IPF lung tissues (n = 160) (****P < 0.0001). Data are shown as mean ± SEM. (M) Correlation of SLC39A8 expression and lung function as DLCO (% predicted DLCO) in healthy control (n = 97) and IPF (n = 145) lung tissues (r = 0.6277). (N) Immunofluorescence staining for the AEC2 marker HTII-280 and ZIP8. Arrows indicate examples of HTII-280+ cells. Scale bars, 100 μm. Staining was performed with lung sections from 3 IPF patients and 3 healthy donors. E, H, I, K, and L: unpaired 2-tailed Student’s t test; M: nonparametric Spearman’s correlation analysis.

Copyright © 2026 American Society for Clinical Investigation
ISSN: 0021-9738 (print), 1558-8238 (online)

Sign up for email alerts