Go to JCI Insight
  • About
  • Editors
  • Consulting Editors
  • For authors
  • Publication ethics
  • Publication alerts by email
  • Advertising
  • Job board
  • Contact
  • Clinical Research and Public Health
  • Current issue
  • Past issues
  • By specialty
    • COVID-19
    • Cardiology
    • Gastroenterology
    • Immunology
    • Metabolism
    • Nephrology
    • Neuroscience
    • Oncology
    • Pulmonology
    • Vascular biology
    • All ...
  • Videos
    • ASCI Milestone Awards
    • Video Abstracts
    • Conversations with Giants in Medicine
  • Reviews
    • View all reviews ...
    • Clinical innovation and scientific progress in GLP-1 medicine (Nov 2025)
    • Pancreatic Cancer (Jul 2025)
    • Complement Biology and Therapeutics (May 2025)
    • Evolving insights into MASLD and MASH pathogenesis and treatment (Apr 2025)
    • Microbiome in Health and Disease (Feb 2025)
    • Substance Use Disorders (Oct 2024)
    • Clonal Hematopoiesis (Oct 2024)
    • View all review series ...
  • Viewpoint
  • Collections
    • In-Press Preview
    • Clinical Research and Public Health
    • Research Letters
    • Letters to the Editor
    • Editorials
    • Commentaries
    • Editor's notes
    • Reviews
    • Viewpoints
    • 100th anniversary
    • Top read articles

  • Current issue
  • Past issues
  • Specialties
  • Reviews
  • Review series
  • ASCI Milestone Awards
  • Video Abstracts
  • Conversations with Giants in Medicine
  • In-Press Preview
  • Clinical Research and Public Health
  • Research Letters
  • Letters to the Editor
  • Editorials
  • Commentaries
  • Editor's notes
  • Reviews
  • Viewpoints
  • 100th anniversary
  • Top read articles
  • About
  • Editors
  • Consulting Editors
  • For authors
  • Publication ethics
  • Publication alerts by email
  • Advertising
  • Job board
  • Contact
Meningeal dendritic cells drive neuropathic pain through elevation of the kynurenine metabolic pathway in mice
Alexandre G. Maganin, Guilherme R. Souza, Miriam D. Fonseca, Alexandre H. Lopes, Rafaela M. Guimarães, André Dagostin, Nerry T. Cecilio, Atlante S. Mendes, William A. Gonçalves, Conceição E.A. Silva, Francisco Isaac Fernandes Gomes, Lucas M. Mauriz Marques, Rangel L. Silva, Letícia M. Arruda, Denis A. Santana, Henrique Lemos, Lei Huang, Marcela Davoli-Ferreira, Danielle Santana-Coelho, Morena B. Sant’Anna, Ricardo Kusuda, Jhimmy Talbot, Gabriela Pacholczyk, Gabriela A. Buqui, Norberto P. Lopes, Jose C. Alves-Filho, Ricardo M. Leão, Jason C. O’Connor, Fernando Q. Cunha, Andrew Mellor, Thiago M. Cunha
Alexandre G. Maganin, Guilherme R. Souza, Miriam D. Fonseca, Alexandre H. Lopes, Rafaela M. Guimarães, André Dagostin, Nerry T. Cecilio, Atlante S. Mendes, William A. Gonçalves, Conceição E.A. Silva, Francisco Isaac Fernandes Gomes, Lucas M. Mauriz Marques, Rangel L. Silva, Letícia M. Arruda, Denis A. Santana, Henrique Lemos, Lei Huang, Marcela Davoli-Ferreira, Danielle Santana-Coelho, Morena B. Sant’Anna, Ricardo Kusuda, Jhimmy Talbot, Gabriela Pacholczyk, Gabriela A. Buqui, Norberto P. Lopes, Jose C. Alves-Filho, Ricardo M. Leão, Jason C. O’Connor, Fernando Q. Cunha, Andrew Mellor, Thiago M. Cunha
View: Text | PDF
Research Article Metabolism Neuroscience

Meningeal dendritic cells drive neuropathic pain through elevation of the kynurenine metabolic pathway in mice

  • Text
  • PDF
Abstract

Neuropathic pain is one of the most important clinical consequences of injury to the somatosensory system. Nevertheless, the critical pathophysiological mechanisms involved in neuropathic pain development are poorly understood. In this study, we found that neuropathic pain is abrogated when the kynurenine metabolic pathway (KYNPATH) initiated by the enzyme indoleamine 2,3-dioxygenase 1 (IDO1) is ablated pharmacologically or genetically. Mechanistically, it was found that IDO1-expressing dendritic cells (DCs) accumulated in the dorsal root leptomeninges and led to an increase in kynurenine levels in the spinal cord. In the spinal cord, kynurenine was metabolized by kynurenine-3-monooxygenase–expressing astrocytes into the pronociceptive metabolite 3-hydroxykynurenine. Ultimately, 3-hydroxyanthranilate 3,4-dioxygenase–derived quinolinic acid formed in the final step of the canonical KYNPATH was also involved in neuropathic pain development through the activation of the glutamatergic N-methyl-D-aspartate receptor. In conclusion, these data revealed a role for DCs driving neuropathic pain development through elevation of the KYNPATH. This paradigm offers potential new targets for drug development against this type of chronic pain.

Authors

Alexandre G. Maganin, Guilherme R. Souza, Miriam D. Fonseca, Alexandre H. Lopes, Rafaela M. Guimarães, André Dagostin, Nerry T. Cecilio, Atlante S. Mendes, William A. Gonçalves, Conceição E.A. Silva, Francisco Isaac Fernandes Gomes, Lucas M. Mauriz Marques, Rangel L. Silva, Letícia M. Arruda, Denis A. Santana, Henrique Lemos, Lei Huang, Marcela Davoli-Ferreira, Danielle Santana-Coelho, Morena B. Sant’Anna, Ricardo Kusuda, Jhimmy Talbot, Gabriela Pacholczyk, Gabriela A. Buqui, Norberto P. Lopes, Jose C. Alves-Filho, Ricardo M. Leão, Jason C. O’Connor, Fernando Q. Cunha, Andrew Mellor, Thiago M. Cunha

×

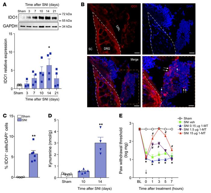
Figure 5

Cells expressing IDO1 accumulate in the DRL after SNI and contribute to the maintenance of neuropathic pain.

Options: View larger image (or click on image) Download as PowerPoint
Cells expressing IDO1 accumulate in the DRL after SNI and contribute to ...
(A) Time course of IDO1 expression in the DRGs plus DRL tissues (n = 4 per time point). (B) Representative images showing immunoreactivity for IDO1 (red color) double labeled with DAPI (cell nuclei, blue) in the ipsilateral region containing DRG (L4), DRL, and spinal cord (SC) from SNI mice (14 days after SNI). Scale bars: 100 μm. (C) Quantification of IDO1-expressing cells in the DRL from SNI mice (14 days after SNI) or sham mice (n = 6). (D) Time course of kynurenine levels in the ipsilateral dorsal horn of the spinal cord of mice after sham (14 days) and SNI surgeries (n = 5 per time point). (E) Mechanical nociceptive threshold was determined before and 14 days after SNI. Mice were treated intrathecally with vehicle or 1-methyl-DL-tryptophan (1-MT, 0.15–15 μg/site) and mechanical allodynia was measured up to 7 hours after treatment (n = 5). Data are expressed as mean ± SEM. *P < 0.05, **P < 0.001 versus sham group; #P < 0.05 versus vehicle-treated mice by 1-way ANOVA with Bonferroni’s post hoc test (A and D), unpaired 2-tailed Student’s t test (C), or 2-way ANOVA with Bonferroni’s post hoc test (E).

Copyright © 2026 American Society for Clinical Investigation
ISSN: 0021-9738 (print), 1558-8238 (online)

Sign up for email alerts