Go to JCI Insight
  • About
  • Editors
  • Consulting Editors
  • For authors
  • Publication ethics
  • Publication alerts by email
  • Advertising
  • Job board
  • Contact
  • Clinical Research and Public Health
  • Current issue
  • Past issues
  • By specialty
    • COVID-19
    • Cardiology
    • Gastroenterology
    • Immunology
    • Metabolism
    • Nephrology
    • Neuroscience
    • Oncology
    • Pulmonology
    • Vascular biology
    • All ...
  • Videos
    • Conversations with Giants in Medicine
    • Video Abstracts
  • Reviews
    • View all reviews ...
    • Pancreatic Cancer (Jul 2025)
    • Complement Biology and Therapeutics (May 2025)
    • Evolving insights into MASLD and MASH pathogenesis and treatment (Apr 2025)
    • Microbiome in Health and Disease (Feb 2025)
    • Substance Use Disorders (Oct 2024)
    • Clonal Hematopoiesis (Oct 2024)
    • Sex Differences in Medicine (Sep 2024)
    • View all review series ...
  • Viewpoint
  • Collections
    • In-Press Preview
    • Clinical Research and Public Health
    • Research Letters
    • Letters to the Editor
    • Editorials
    • Commentaries
    • Editor's notes
    • Reviews
    • Viewpoints
    • 100th anniversary
    • Top read articles

  • Current issue
  • Past issues
  • Specialties
  • Reviews
  • Review series
  • Conversations with Giants in Medicine
  • Video Abstracts
  • In-Press Preview
  • Clinical Research and Public Health
  • Research Letters
  • Letters to the Editor
  • Editorials
  • Commentaries
  • Editor's notes
  • Reviews
  • Viewpoints
  • 100th anniversary
  • Top read articles
  • About
  • Editors
  • Consulting Editors
  • For authors
  • Publication ethics
  • Publication alerts by email
  • Advertising
  • Job board
  • Contact
Numb and Numblike regulate sarcomere assembly and maintenance
Baolei Wang, … , Min Yang, Shujuan Li
Baolei Wang, … , Min Yang, Shujuan Li
Published February 1, 2022
Citation Information: J Clin Invest. 2022;132(3):e139420. https://doi.org/10.1172/JCI139420.
View: Text | PDF | Corrigendum
Research Article Muscle biology

Numb and Numblike regulate sarcomere assembly and maintenance

  • Text
  • PDF
Abstract

A sarcomere is the contractile unit of the myofibril in striated muscles such as cardiac and skeletal muscles. The assembly of sarcomeres depends on multiple molecules that serve as raw materials and participate in the assembly process. However, the mechanism of this critical assembly process remains largely unknown. Here, we found that the cell fate determinant Numb and its homolog Numblike regulated sarcomere assembly and maintenance in striated muscles. We discovered that Numb and Numblike are sarcomeric molecules that were gradually confined to the Z-disc during striated muscle development. Conditional knockout of Numb and Numblike severely compromised sarcomere assembly and its integrity and thus caused organelle dysfunction. Notably, we identified that Numb and Numblike served as sarcomeric α-Actin–binding proteins (ABPs) and shared a conserved domain that can bind to the barbed end of sarcomeric α-Actin. In vitro fluorometric α-Actin polymerization assay showed that Numb and Numblike also played a role in the sarcomeric α-Actin polymerization process. Last, we demonstrate that Numb and Numblike regulate sarcomeric α-Actinin–dependent (ACTN-dependent) Z-disc consolidation in the sarcomere assembly and maintenance. In summary, our studies show that Numb and its homolog Numblike regulate sarcomere assembly and maintenance in striated muscles, and demonstrate a molecular mechanism by which Numb/Numblike, sarcomeric α-Actin, and ACTN cooperate to control thin filament formation and Z-disc consolidation.

Authors

Baolei Wang, Min Yang, Shujuan Li

×

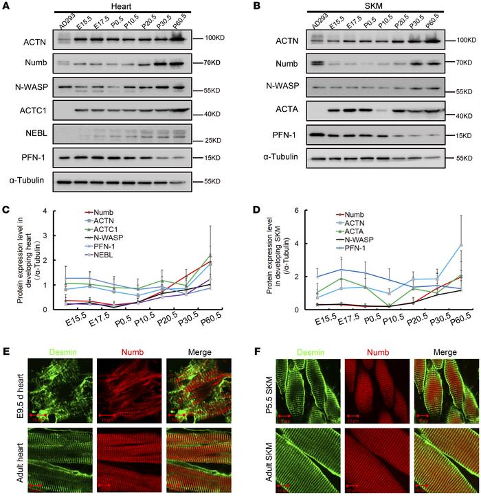
Figure 2

Numb is a sarcomeric molecule.

Options: View larger image (or click on image) Download as PowerPoint
Numb is a sarcomeric molecule.
(A) Western blots for Numb and other ABPs...
(A) Western blots for Numb and other ABPs in the developing heart of WT (CTL) mice. (B) Western blots for Numb and other ABPs in the developing SKMs of CTL mice. (C) The protein expression level of Numb and other ABPs in the developing heart of CTL mice (n = 4) quantitated by densitometric analysis of Western blot. (D) The protein expression level of Numb and other ABPs in developing SKMs of CTL mice (n = 4) quantitated by densitometric analysis of Western blot. (E) Double immunofluorescence staining of Numb with Desmin in the CTL mouse heart on E9.5 and P60.5 (Desmin, green; Numb, red; original magnification, ×630, zoom in ×2). (F) Double immunofluorescence staining of Numb with Desmin in the mouse SKM on P5.5 and P60.5 (Desmin, green; Numb, red; original magnification, ×630, zoom in ×2). Data are mean ± SD. Scale bars: 10 μm.

Copyright © 2025 American Society for Clinical Investigation
ISSN: 0021-9738 (print), 1558-8238 (online)

Sign up for email alerts