Go to JCI Insight
  • About
  • Editors
  • Consulting Editors
  • For authors
  • Publication ethics
  • Publication alerts by email
  • Advertising
  • Job board
  • Contact
  • Clinical Research and Public Health
  • Current issue
  • Past issues
  • By specialty
    • COVID-19
    • Cardiology
    • Gastroenterology
    • Immunology
    • Metabolism
    • Nephrology
    • Neuroscience
    • Oncology
    • Pulmonology
    • Vascular biology
    • All ...
  • Videos
    • Conversations with Giants in Medicine
    • Video Abstracts
  • Reviews
    • View all reviews ...
    • Pancreatic Cancer (Jul 2025)
    • Complement Biology and Therapeutics (May 2025)
    • Evolving insights into MASLD and MASH pathogenesis and treatment (Apr 2025)
    • Microbiome in Health and Disease (Feb 2025)
    • Substance Use Disorders (Oct 2024)
    • Clonal Hematopoiesis (Oct 2024)
    • Sex Differences in Medicine (Sep 2024)
    • View all review series ...
  • Viewpoint
  • Collections
    • In-Press Preview
    • Clinical Research and Public Health
    • Research Letters
    • Letters to the Editor
    • Editorials
    • Commentaries
    • Editor's notes
    • Reviews
    • Viewpoints
    • 100th anniversary
    • Top read articles

  • Current issue
  • Past issues
  • Specialties
  • Reviews
  • Review series
  • Conversations with Giants in Medicine
  • Video Abstracts
  • In-Press Preview
  • Clinical Research and Public Health
  • Research Letters
  • Letters to the Editor
  • Editorials
  • Commentaries
  • Editor's notes
  • Reviews
  • Viewpoints
  • 100th anniversary
  • Top read articles
  • About
  • Editors
  • Consulting Editors
  • For authors
  • Publication ethics
  • Publication alerts by email
  • Advertising
  • Job board
  • Contact
Inactivation of endothelial ZEB1 impedes tumor progression and sensitizes tumors to conventional therapies
Rong Fu, … , Tao Lu, Zhao-Qiu Wu
Rong Fu, … , Tao Lu, Zhao-Qiu Wu
Published February 10, 2020
Citation Information: J Clin Invest. 2020;130(3):1252-1270. https://doi.org/10.1172/JCI131507.
View: Text | PDF
Research Article Angiogenesis

Inactivation of endothelial ZEB1 impedes tumor progression and sensitizes tumors to conventional therapies

  • Text
  • PDF
Abstract

Current antiangiogenic therapy is limited by its cytostatic property, scarce drug delivery to the tumor, and side toxicity. To address these limitations, we unveiled the role of ZEB1, a tumor endothelium–enriched zinc-finger transcription factor, during tumor progression. We discovered that the patients who had lung adenocarcinomas with high ZEB1 expression in tumor endothelium had increased prevalence of metastases and markedly reduced overall survival after the diagnosis of lung cancer. Endothelial ZEB1 deletion in tumor-bearing mice diminished tumor angiogenesis while eliciting persistent tumor vascular normalization by epigenetically repressing TGF-β signaling. This consequently led to improved blood and oxygen perfusion, enhanced chemotherapy delivery and immune effector cell infiltration, and reduced tumor growth and metastasis. Moreover, targeting vascular ZEB1 remarkably potentiated the anticancer activity of nontoxic low-dose cisplatin. Treatment with low-dose anti–programmed cell death protein 1 (anti–PD-1) antibody elicited tumor regression and markedly extended survival in ZEB1-deleted mice, conferring long-term protective anticancer immunity. Collectively, we demonstrated that inactivation of endothelial ZEB1 may offer alternative opportunities for cancer therapy with minimal side effects. Targeting endothelium-derived ZEB1 in combination with conventional chemotherapy or immune checkpoint blockade therapy may yield a potent and superior anticancer effect.

Authors

Rong Fu, Yi Li, Nan Jiang, Bo-Xue Ren, Chen-Zi Zang, Li-Juan Liu, Wen-Cong Lv, Hong-Mei Li, Stephen Weiss, Zheng-Yu Li, Tao Lu, Zhao-Qiu Wu

×

Figure 1

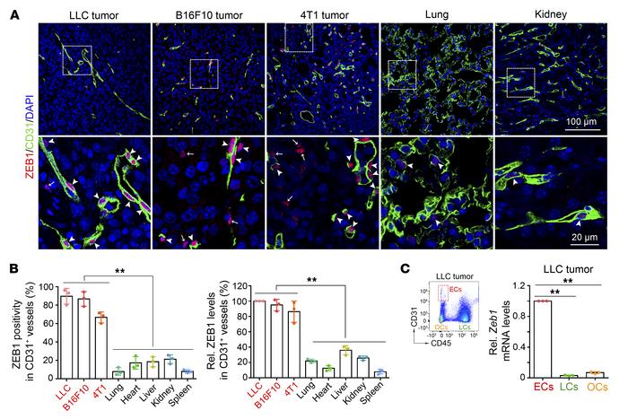
Endothelial ZEB1 expression is enhanced in various mouse tumor models.

Options: View larger image (or click on image) Download as PowerPoint
Endothelial ZEB1 expression is enhanced in various mouse tumor models.
(...
(A) Immunofluorescent images showing ZEB1 expression in CD31+ blood vessels of transplanted LLC, B16F10, and 4T1 tumors, and lung and kidney tissues (3 mice each). Magnified areas of dashed boxed sections are shown in bottom panels. Arrowheads show ZEB1+CD31+ ECs, and arrows indicate ZEB1+CD31– non-ECs. Nuclei, DAPI (blue). (B) Comparisons of ZEB1 positivity (left) and expression levels (right) in CD31+ blood vessels of transplanted tumors versus normal tissues as shown in A (n = 3 independent experiments). (C) Comparison of Zeb1 mRNA expression in FACS-isolated CD31+CD45– ECs, CD31–CD45+ leukocytes (LCs), and CD31–CD45– other cells (OCs) of LLC tumors (n = 3 independent experiments). Representative flow cytometric plot is shown in left panel. All data are represented as mean ± SD. **P < 0.01. Differences were tested using 1-way ANOVA with Tukey’s post hoc test.

Copyright © 2025 American Society for Clinical Investigation
ISSN: 0021-9738 (print), 1558-8238 (online)

Sign up for email alerts