Go to JCI Insight
  • About
  • Editors
  • Consulting Editors
  • For authors
  • Publication ethics
  • Publication alerts by email
  • Advertising
  • Job board
  • Contact
  • Clinical Research and Public Health
  • Current issue
  • Past issues
  • By specialty
    • COVID-19
    • Cardiology
    • Gastroenterology
    • Immunology
    • Metabolism
    • Nephrology
    • Neuroscience
    • Oncology
    • Pulmonology
    • Vascular biology
    • All ...
  • Videos
    • ASCI Milestone Awards
    • Video Abstracts
    • Conversations with Giants in Medicine
  • Reviews
    • View all reviews ...
    • Clinical innovation and scientific progress in GLP-1 medicine (Nov 2025)
    • Pancreatic Cancer (Jul 2025)
    • Complement Biology and Therapeutics (May 2025)
    • Evolving insights into MASLD and MASH pathogenesis and treatment (Apr 2025)
    • Microbiome in Health and Disease (Feb 2025)
    • Substance Use Disorders (Oct 2024)
    • Clonal Hematopoiesis (Oct 2024)
    • View all review series ...
  • Viewpoint
  • Collections
    • In-Press Preview
    • Clinical Research and Public Health
    • Research Letters
    • Letters to the Editor
    • Editorials
    • Commentaries
    • Editor's notes
    • Reviews
    • Viewpoints
    • 100th anniversary
    • Top read articles

  • Current issue
  • Past issues
  • Specialties
  • Reviews
  • Review series
  • ASCI Milestone Awards
  • Video Abstracts
  • Conversations with Giants in Medicine
  • In-Press Preview
  • Clinical Research and Public Health
  • Research Letters
  • Letters to the Editor
  • Editorials
  • Commentaries
  • Editor's notes
  • Reviews
  • Viewpoints
  • 100th anniversary
  • Top read articles
  • About
  • Editors
  • Consulting Editors
  • For authors
  • Publication ethics
  • Publication alerts by email
  • Advertising
  • Job board
  • Contact
Elevated endothelial Sox2 causes lumen disruption and cerebral arteriovenous malformations
Jiayi Yao, Xiuju Wu, Daoqin Zhang, Lumin Wang, Li Zhang, Eric X. Reynolds, Carlos Hernandez, Kristina I. Boström, Yucheng Yao
Jiayi Yao, Xiuju Wu, Daoqin Zhang, Lumin Wang, Li Zhang, Eric X. Reynolds, Carlos Hernandez, Kristina I. Boström, Yucheng Yao
View: Text | PDF
Research Article Vascular biology

Elevated endothelial Sox2 causes lumen disruption and cerebral arteriovenous malformations

  • Text
  • PDF
Abstract

Lumen integrity in vascularization requires fully differentiated endothelial cells (ECs). Here, we report that endothelial-mesenchymal transitions (EndMTs) emerged in ECs of cerebral arteriovenous malformation (AVMs) and caused disruption of the lumen or lumen disorder. We show that excessive Sry-box 2 (Sox2) signaling was responsible for the EndMTs in cerebral AVMs. EC-specific suppression of Sox2 normalized endothelial differentiation and lumen formation and improved the cerebral AVMs. Epigenetic studies showed that induction of Sox2 altered the cerebral-endothelial transcriptional landscape and identified jumonji domain–containing protein 5 (JMJD5) as a direct target of Sox2. Sox2 interacted with JMJD5 to induce EndMTs in cerebral ECs. Furthermore, we utilized a high-throughput system to identify the β-adrenergic antagonist pronethalol as an inhibitor of Sox2 expression. Treatment with pronethalol stabilized endothelial differentiation and lumen formation, which limited the cerebral AVMs.

Authors

Jiayi Yao, Xiuju Wu, Daoqin Zhang, Lumin Wang, Li Zhang, Eric X. Reynolds, Carlos Hernandez, Kristina I. Boström, Yucheng Yao

×

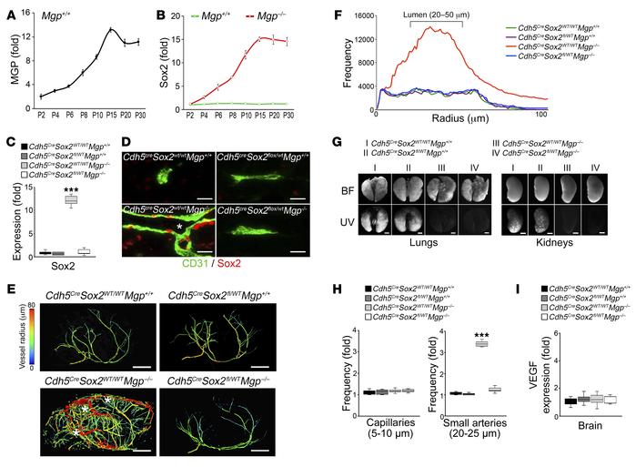
Figure 2

Suppression of Sox2 reduces cerebral AVMs.

Options: View larger image (or click on image) Download as PowerPoint
Suppression of Sox2 reduces cerebral AVMs.
(A) Time-course expression of...
(A) Time-course expression of MGP in cerebral ECs of WT mice (n = 6). (B) Time-course expression of Sox2 in cerebral ECs of WT (Mgp+/+) and Mgp–/– mice (n = 6). (C and D) Decreased expression of Sox2 in cerebral ECs of Cdh5CreSox2fl/WTMgp–/– mice detected by real-time (C) PCR and (D) immunostaining (n = 5). CD31 (green) was used as an endothelial marker. Scale bars: 100 μm. Asterisk indicates arteriovenous shunt with enlarged lumen. (E) μCT images of the cerebral vasculature in mice with colors reflecting the vessel radii (n = 3). Scale bar: 1 mm. (F) Frequency of vessels with different radii in the cerebrum of mice detected by μCT imaging (n = 3). (G) Arteriovenous shunting examined by UV-fluorescent microsphere passage in lungs and kidneys (n = 8). BF, bright field. (H) Frequency of capillaries ranging from 5 to 10 μm and small arteries ranging from 20 to 25 μm in the cerebrum of mice examined by μCT imaging (n = 3). (I) Expression of VEGF in brain, as determined by real-time PCR (n = 5). Data shown in C, H, and I were analyzed by 1-way ANOVA with Tukey’s multiple comparisons test. Data are shown by box and whisker plots. The bounds of the boxes represent upper and lower quartiles. The lines in the boxes represent the median, and the whiskers represent the maximum and minimal values. ***P < 0.001.

Copyright © 2026 American Society for Clinical Investigation
ISSN: 0021-9738 (print), 1558-8238 (online)

Sign up for email alerts