Go to JCI Insight
  • About
  • Editors
  • Consulting Editors
  • For authors
  • Publication ethics
  • Publication alerts by email
  • Advertising
  • Job board
  • Contact
  • Clinical Research and Public Health
  • Current issue
  • Past issues
  • By specialty
    • COVID-19
    • Cardiology
    • Gastroenterology
    • Immunology
    • Metabolism
    • Nephrology
    • Neuroscience
    • Oncology
    • Pulmonology
    • Vascular biology
    • All ...
  • Videos
    • Conversations with Giants in Medicine
    • Video Abstracts
  • Reviews
    • View all reviews ...
    • Clinical innovation and scientific progress in GLP-1 medicine (Nov 2025)
    • Pancreatic Cancer (Jul 2025)
    • Complement Biology and Therapeutics (May 2025)
    • Evolving insights into MASLD and MASH pathogenesis and treatment (Apr 2025)
    • Microbiome in Health and Disease (Feb 2025)
    • Substance Use Disorders (Oct 2024)
    • Clonal Hematopoiesis (Oct 2024)
    • View all review series ...
  • Viewpoint
  • Collections
    • In-Press Preview
    • Clinical Research and Public Health
    • Research Letters
    • Letters to the Editor
    • Editorials
    • Commentaries
    • Editor's notes
    • Reviews
    • Viewpoints
    • 100th anniversary
    • Top read articles

  • Current issue
  • Past issues
  • Specialties
  • Reviews
  • Review series
  • Conversations with Giants in Medicine
  • Video Abstracts
  • In-Press Preview
  • Clinical Research and Public Health
  • Research Letters
  • Letters to the Editor
  • Editorials
  • Commentaries
  • Editor's notes
  • Reviews
  • Viewpoints
  • 100th anniversary
  • Top read articles
  • About
  • Editors
  • Consulting Editors
  • For authors
  • Publication ethics
  • Publication alerts by email
  • Advertising
  • Job board
  • Contact
Type 1 classical dendritic cells govern long-term cardiac allograft acceptance
Macee C. Owen, Vinay R. Penna, Hao Dun, Wenjun Li, Benjamin J. Kopecky, Kenneth M. Murphy, Daniel Kreisel, Kory J. Lavine
Macee C. Owen, Vinay R. Penna, Hao Dun, Wenjun Li, Benjamin J. Kopecky, Kenneth M. Murphy, Daniel Kreisel, Kory J. Lavine
View: Text | PDF
Research Letter Cardiology Inflammation

Type 1 classical dendritic cells govern long-term cardiac allograft acceptance

  • Text
  • PDF
Abstract

Authors

Macee C. Owen, Vinay R. Penna, Hao Dun, Wenjun Li, Benjamin J. Kopecky, Kenneth M. Murphy, Daniel Kreisel, Kory J. Lavine

×

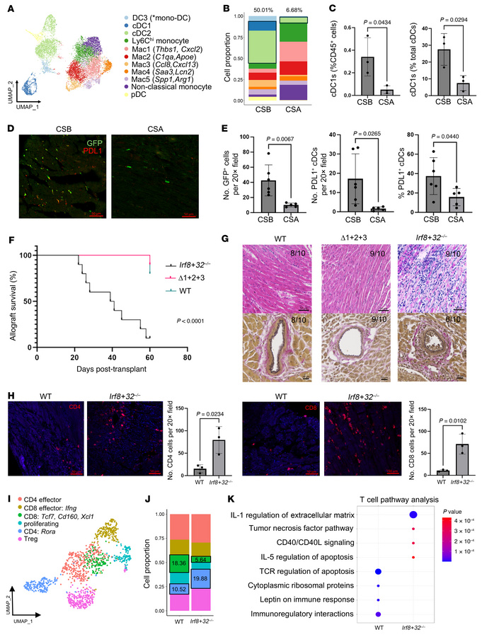
Figure 1

Type 1 classical DCs are necessary for cardiac allograft acceptance and modulate T cell phenotypes.

Options: View larger image (or click on image) Download as PowerPoint
Type 1 classical DCs are necessary for cardiac allograft acceptance and ...
(A) scRNA-Seq UMAP and (B) composition plot of mononuclear phagocytes sorted from allografts 7 days after transplantation of BALB/c hearts into CSB- (n = 3) or CSA-treated (n = 3) B6 WT mice. (C) Flow cytometry quantification of cDC1s within allografts of CSB- (n = 3) and CSA-treated (n = 3) B6 WT recipients at 7 days after transplant. (D) Immunostaining of graft-infiltrating cDCs (GFP+) and PDL1 in CSB- (n = 6) and CSA-treated (n = 5) B6 Zbtb46gfp/+ recipients of BALB/c hearts at 7 days after transplant. Scale bar: 50 μm. (E) Quantification of GFP+ and PDL1+ cells in CSB- (n = 6) and CSA-treated (n = 5) allografts at 7 days after transplant into B6 Zbtb46gfp/+ mice. (F) Kaplan-Meier survival curves of BALB/c hearts after transplantation into CSB-treated B6 WT, Δ1+2+3, and Irf8+32–/– mice (n = 10 per condition). (G) Histology (H&E, Verhoeff-Van Gieson elastin stain) of allografts from B6 WT, Δ1+2+3, and Irf8+32–/– recipients at 60 days after transplant (WT, Δ1+2+3) or time of rejection (Irf8+32–/–). Fractions in the top right corner indicate the number of samples with histology matching the representative image out of the total samples in each cohort. Scale bar: 50 μm (top); 20 μm (bottom). (H) Immunostaining of CD4+ and CD8+ T cells in allografts of B6 Irf8+32–/– (n = 3) and WT (n = 3) recipients at 14 days after transplant. Scale bar: 50 μm. (I) scRNA-Seq UMAP and (J) composition plot of subclustered T cells B6 WT (n = 3) and Irf8+32–/– (n = 3) recipients. (K) Pathway analysis of genes differentially expressed in T cells.

Copyright © 2025 American Society for Clinical Investigation
ISSN: 0021-9738 (print), 1558-8238 (online)

Sign up for email alerts