Go to JCI Insight
  • About
  • Editors
  • Consulting Editors
  • For authors
  • Publication ethics
  • Publication alerts by email
  • Advertising
  • Job board
  • Contact
  • Clinical Research and Public Health
  • Current issue
  • Past issues
  • By specialty
    • COVID-19
    • Cardiology
    • Gastroenterology
    • Immunology
    • Metabolism
    • Nephrology
    • Neuroscience
    • Oncology
    • Pulmonology
    • Vascular biology
    • All ...
  • Videos
    • ASCI Milestone Awards
    • Video Abstracts
    • Conversations with Giants in Medicine
  • Reviews
    • View all reviews ...
    • Clinical innovation and scientific progress in GLP-1 medicine (Nov 2025)
    • Pancreatic Cancer (Jul 2025)
    • Complement Biology and Therapeutics (May 2025)
    • Evolving insights into MASLD and MASH pathogenesis and treatment (Apr 2025)
    • Microbiome in Health and Disease (Feb 2025)
    • Substance Use Disorders (Oct 2024)
    • Clonal Hematopoiesis (Oct 2024)
    • View all review series ...
  • Viewpoint
  • Collections
    • In-Press Preview
    • Clinical Research and Public Health
    • Research Letters
    • Letters to the Editor
    • Editorials
    • Commentaries
    • Editor's notes
    • Reviews
    • Viewpoints
    • 100th anniversary
    • Top read articles

  • Current issue
  • Past issues
  • Specialties
  • Reviews
  • Review series
  • ASCI Milestone Awards
  • Video Abstracts
  • Conversations with Giants in Medicine
  • In-Press Preview
  • Clinical Research and Public Health
  • Research Letters
  • Letters to the Editor
  • Editorials
  • Commentaries
  • Editor's notes
  • Reviews
  • Viewpoints
  • 100th anniversary
  • Top read articles
  • About
  • Editors
  • Consulting Editors
  • For authors
  • Publication ethics
  • Publication alerts by email
  • Advertising
  • Job board
  • Contact
A whole-body imaging technique for tumor-specific diagnostics and screening of B7H3-targeted therapies
Lei Xia, Yan Wu, Yanan Ren, Zhen Wang, Nina Zhou, Wenyuan Zhou, Lixin Zhou, Ling Jia, Chengxue He, Xiangxi Meng, Hua Zhu, Zhi Yang
Lei Xia, Yan Wu, Yanan Ren, Zhen Wang, Nina Zhou, Wenyuan Zhou, Lixin Zhou, Ling Jia, Chengxue He, Xiangxi Meng, Hua Zhu, Zhi Yang
View: Text | PDF
Clinical Research and Public Health Development Oncology

A whole-body imaging technique for tumor-specific diagnostics and screening of B7H3-targeted therapies

  • Text
  • PDF
Abstract

BACKGROUND B7H3, also known as CD276, is notably overexpressed in various malignant tumor cells in humans, with extremely high expression rates. The development of a radiotracer that targets B7H3 may provide a universal tumor-specific imaging agent and allow the noninvasive assessment of the whole-body distribution of B7H3-expressing lesions.METHODS We enhanced and optimized the structure of an affibody (ABY) that targets B7H3 to create the radiolabeled radiotracer [68Ga]Ga-B7H3-BCH, and then, we conducted both foundational experiments and clinical translational studies.RESULTS [68Ga]Ga-B7H3-BCH exhibited high affinity (equilibrium dissociation constant [KD] = 4.5 nM), and it was taken up in large amounts by B7H3-transfected cells (A549CD276 and H1975CD276 cells); these phenomena were inhibited by unlabeled precursors. Moreover, PET imaging of multiple xenograft models revealed extensive [68Ga]Ga-B7H3-BCH uptake by tumors. In a clinical study including 20 patients with malignant tumors, the [68Ga]Ga-B7H3-BCH signal aggregated in both primary and metastatic lesions, surpassing fluorine-18 fluorodeoxyglucose (18F-FDG) in overall diagnostic efficacy for tumors (85.0% vs. 81.7%), including differentiated hepatocellular and metastatic gastric cancers. A strong correlation between B7H3 expression and [68Ga]Ga-B7H3-BCH uptake in tumors was observed, and B7H3 expression was detected with 84.38% sensitivity and 100% specificity when a maximum standardized uptake value (SUVmax) of 3.85 was set as the cutoff value. Additionally, B7H3-specific PET imaging is expected to predict B7H3 expression levels in tumor cells, intratumoral stroma, and peritumoral tissues.CONCLUSION In summary, [68Ga]Ga-B7H3-BCH has potential for the noninvasive identification of B7H3 expression in systemic lesions in patients with malignant tumors. This agent has prospects for improving pretreatment evaluation, predicting therapeutic responses, and monitoring resistance to therapy in patients with malignancies.TRIAL REGISTRATION ClinicalTrials.gov NCT06454955.FUNDING This research was financially supported by the Natural Science Foundation of Beijing Municipality (no. 7242266), the National Natural Science Foundation of China (no. 82202201), and the Young Elite Scientists Sponsorship Program by China Association for Science and Technology (CAST) (no. YESS20220230).

Authors

Lei Xia, Yan Wu, Yanan Ren, Zhen Wang, Nina Zhou, Wenyuan Zhou, Lixin Zhou, Ling Jia, Chengxue He, Xiangxi Meng, Hua Zhu, Zhi Yang

×

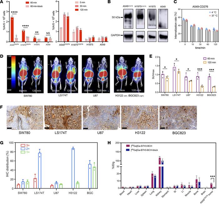
Figure 2

Functional testing of [68Ga]Ga-B7H3-BCH radiotracer.

Options: View larger image (or click on image) Download as PowerPoint
Functional testing of [68Ga]Ga-B7H3-BCH radiotracer.
(A) Cellular uptake...
(A) Cellular uptake and inhibition uptake of [68Ga]Ga-B7H3-BCH in B7H3-transfected and untransfected human lung cancer cells at different time points. Data are presented as the mean ± SD (n = 4). NS, P > 0.05; **P < 0.01 and ****P < 0.0001. (B) Expression of B7H3 protein in 4 cell lines by Western blot analysis. GAPDH was used as the loading control. (C) Cellular internalization of [68Ga]Ga-B7H3-BCH in A549CD276 cells. (D) PET/CT imaging of 5 different xenograft models — SW780, LS174T, U87, H3122, and BGC823 tumors at 1 and 2 hour after injection. (E) Statistical analysis of SUVmax over time for the tumor ROI across various time points. Data are presented as the mean ± SD (n = 4). *P < 0.05 and ***P < 0.001. (F) IHC staining of the 5 tumor slices (scale bars: 100 μm). (G) Grading of IHC regions in 5 tumor sections, classified by staining intensity into B7H3 3+, B7H3 2+, and B7H3 1+. Statistical analysis was conducted on the basis of the proportion of B7H3 expression intensity across different regions. (H) Biodistribution and inhibited biodistribution of [68Ga]Ga-B7H3-BCH in an A549CD276 tumor model. Data are presented as the mean ± SD (n = 3). ***P < 0.001, by 1-tailed Student’s t test.

Copyright © 2026 American Society for Clinical Investigation
ISSN: 0021-9738 (print), 1558-8238 (online)

Sign up for email alerts