Go to JCI Insight
  • About
  • Editors
  • Consulting Editors
  • For authors
  • Publication ethics
  • Publication alerts by email
  • Advertising
  • Job board
  • Contact
  • Clinical Research and Public Health
  • Current issue
  • Past issues
  • By specialty
    • COVID-19
    • Cardiology
    • Gastroenterology
    • Immunology
    • Metabolism
    • Nephrology
    • Neuroscience
    • Oncology
    • Pulmonology
    • Vascular biology
    • All ...
  • Videos
    • Conversations with Giants in Medicine
    • Video Abstracts
  • Reviews
    • View all reviews ...
    • Pancreatic Cancer (Jul 2025)
    • Complement Biology and Therapeutics (May 2025)
    • Evolving insights into MASLD and MASH pathogenesis and treatment (Apr 2025)
    • Microbiome in Health and Disease (Feb 2025)
    • Substance Use Disorders (Oct 2024)
    • Clonal Hematopoiesis (Oct 2024)
    • Sex Differences in Medicine (Sep 2024)
    • View all review series ...
  • Viewpoint
  • Collections
    • In-Press Preview
    • Clinical Research and Public Health
    • Research Letters
    • Letters to the Editor
    • Editorials
    • Commentaries
    • Editor's notes
    • Reviews
    • Viewpoints
    • 100th anniversary
    • Top read articles

  • Current issue
  • Past issues
  • Specialties
  • Reviews
  • Review series
  • Conversations with Giants in Medicine
  • Video Abstracts
  • In-Press Preview
  • Clinical Research and Public Health
  • Research Letters
  • Letters to the Editor
  • Editorials
  • Commentaries
  • Editor's notes
  • Reviews
  • Viewpoints
  • 100th anniversary
  • Top read articles
  • About
  • Editors
  • Consulting Editors
  • For authors
  • Publication ethics
  • Publication alerts by email
  • Advertising
  • Job board
  • Contact
3D imaging analysis on an organoid-based platform guides personalized treatment in pancreatic ductal adenocarcinoma
Ya’an Kang, … , Jason B. Fleming, Michael P. Kim
Ya’an Kang, … , Jason B. Fleming, Michael P. Kim
Published October 25, 2022
Citation Information: J Clin Invest. 2022;132(24):e151604. https://doi.org/10.1172/JCI151604.
View: Text | PDF
Clinical Research and Public Health Development

3D imaging analysis on an organoid-based platform guides personalized treatment in pancreatic ductal adenocarcinoma

  • Text
  • PDF
Abstract

BACKGROUND Pancreatic ductal adenocarcinoma (PDAC) is one of the most lethal malignancies, with unpredictable responses to chemotherapy. Approaches to assay patient tumors before treatment and identify effective treatment regimens based on tumor sensitivities are lacking. We developed an organoid-based platform (OBP) to visually quantify patient-derived organoid (PDO) responses to drug treatments and associated tumor-stroma modulation for personalized PDAC therapy.METHODS We retrospectively quantified apoptotic responses and tumor-stroma cell proportions in PDOs via 3D immunofluorescence imaging through annexin A5, α-smooth muscle actin (α-SMA), and cytokeratin 19 (CK-19) levels. Simultaneously, an ex vivo organoid drug sensitivity assay (ODSA) was used to measure responses to standard-of-care regimens. Differences between ODSA results and patient tumor responses were assessed by exact McNemar’s test.RESULTS Immunofluorescence signals, organoid growth curves, and Ki-67 levels were measured and authenticated through the OBP for up to 14 days. ODSA drug responses were not different from patient tumor responses, as reflected by CA19-9 reductions following neoadjuvant chemotherapy (P = 0.99). PDOs demonstrated unique apoptotic and tumor-stroma modulation profiles (P < 0.0001). α-SMA/CK-19 ratio levels of more than 1.0 were associated with improved outcomes (P = 0.0179) and longer parental patient survival by Kaplan-Meier analysis (P = 0.0046).CONCLUSION Heterogenous apoptotic drug responses and tumor-stroma modulation are present in PDOs after standard-of-care chemotherapy. Ratios of α-SMA and CK-19 levels in PDOs are associated with patient survival, and the OBP could aid in the selection of personalized therapies to improve the efficacy of systemic therapy in patients with PDAC.FUNDING NIH/National Cancer Institute grants (K08CA218690, P01 CA117969, R50 CA243707-01A1, U54CA224065), the Skip Viragh Foundation, the Bettie Willerson Driver Cancer Research Fund, and a Cancer Center Support Grant for the Flow Cytometry and Cellular Imaging Core Facility (P30CA16672).

Authors

Ya’an Kang, Jenying Deng, Jianhua Ling, Xinqun Li, Yi-Ju Chiang, Eugene J. Koay, Huamin Wang, Jared K. Burks, Paul J. Chiao, Mark W. Hurd, Manoop S. Bhutani, Jeffrey H. Lee, Brian R. Weston, Anirban Maitra, Naruhiko Ikoma, Ching-Wei D. Tzeng, Jeffrey E. Lee, Ronald A. DePinho, Robert A. Wolff, Shubham Pant, Florencia McAllister, Matthew H.G. Katz, Jason B. Fleming, Michael P. Kim

×

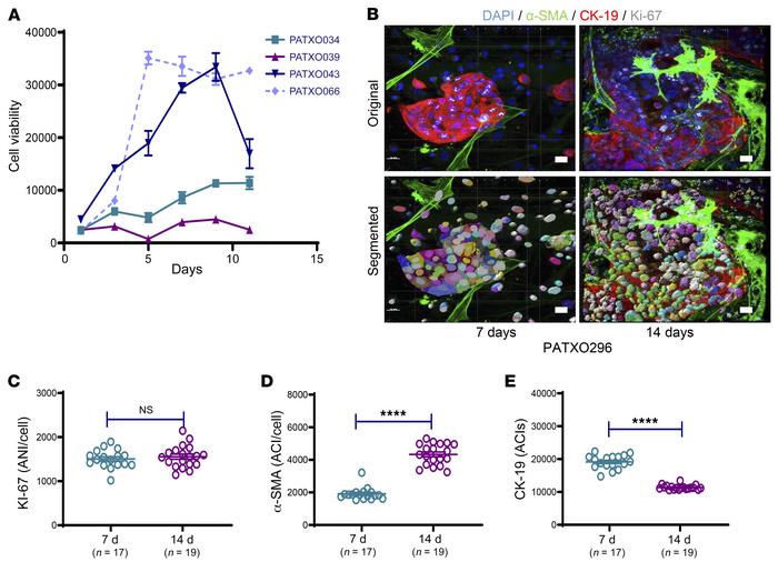
Figure 2

Patient-derived xenograft organoid growth curves and quantification of ACIs.

Options: View larger image (or click on image) Download as PowerPoint
Patient-derived xenograft organoid growth curves and quantification of A...
(A) Growth curves for 4 unique patient-derived xenograft organoids (PDXOs) (n = 4), as measured with a cell viability assay. (B) A nuclear algorithm was applied to measure the average nuclear intensity (ANI) of Ki-67 7 days (left) and 14 days (right) after organoid generation. Representative original and final analysis images are shown (scale bar: 20 μm). (C) ANIs for Ki-67 on days 7 and 14 as measured in 18 unique organoids generated from PATXO296. (D) ACIs for α-SMA on days 7 and 14, as measured in 17 or 19 unique organoids generated from PATXO296. (E) ACIs for CK-19 on days 7 and 14, as measured in 18 unique organoids generated from PATXO296. Data are shown as the mean ± SEM by GraphPad Prism 9.0 and statistically analyzed using unpaired t test. ****P < 0.0001.

Copyright © 2025 American Society for Clinical Investigation
ISSN: 0021-9738 (print), 1558-8238 (online)

Sign up for email alerts