Go to JCI Insight
  • About
  • Editors
  • Consulting Editors
  • For authors
  • Publication ethics
  • Publication alerts by email
  • Advertising
  • Job board
  • Contact
  • Clinical Research and Public Health
  • Current issue
  • Past issues
  • By specialty
    • COVID-19
    • Cardiology
    • Gastroenterology
    • Immunology
    • Metabolism
    • Nephrology
    • Neuroscience
    • Oncology
    • Pulmonology
    • Vascular biology
    • All ...
  • Videos
    • ASCI Milestone Awards
    • Video Abstracts
    • Conversations with Giants in Medicine
  • Reviews
    • View all reviews ...
    • Clinical innovation and scientific progress in GLP-1 medicine (Nov 2025)
    • Pancreatic Cancer (Jul 2025)
    • Complement Biology and Therapeutics (May 2025)
    • Evolving insights into MASLD and MASH pathogenesis and treatment (Apr 2025)
    • Microbiome in Health and Disease (Feb 2025)
    • Substance Use Disorders (Oct 2024)
    • Clonal Hematopoiesis (Oct 2024)
    • View all review series ...
  • Viewpoint
  • Collections
    • In-Press Preview
    • Clinical Research and Public Health
    • Research Letters
    • Letters to the Editor
    • Editorials
    • Commentaries
    • Editor's notes
    • Reviews
    • Viewpoints
    • 100th anniversary
    • Top read articles

  • Current issue
  • Past issues
  • Specialties
  • Reviews
  • Review series
  • ASCI Milestone Awards
  • Video Abstracts
  • Conversations with Giants in Medicine
  • In-Press Preview
  • Clinical Research and Public Health
  • Research Letters
  • Letters to the Editor
  • Editorials
  • Commentaries
  • Editor's notes
  • Reviews
  • Viewpoints
  • 100th anniversary
  • Top read articles
  • About
  • Editors
  • Consulting Editors
  • For authors
  • Publication ethics
  • Publication alerts by email
  • Advertising
  • Job board
  • Contact
ADGRG1 enriches for functional human hematopoietic stem cells following ex vivo expansion–induced mitochondrial oxidative stress
Yandan Chen, Shuyi Fang, Qingwei Ding, Rongzhen Jiang, Jiefeng He, Qin Wang, Yuting Jin, Xinxin Huang, Sheng Liu, Maegan L. Capitano, Thao Trinh, Yincheng Teng, Qingyou Meng, Jun Wan, Hal E. Broxmeyer, Bin Guo
Yandan Chen, Shuyi Fang, Qingwei Ding, Rongzhen Jiang, Jiefeng He, Qin Wang, Yuting Jin, Xinxin Huang, Sheng Liu, Maegan L. Capitano, Thao Trinh, Yincheng Teng, Qingyou Meng, Jun Wan, Hal E. Broxmeyer, Bin Guo
View: Text | PDF
Concise Communication

ADGRG1 enriches for functional human hematopoietic stem cells following ex vivo expansion–induced mitochondrial oxidative stress

  • Text
  • PDF
Abstract

The heterogeneity of human hematopoietic stem cells (HSCs) and hematopoietic progenitor cells (HPCs) under stress conditions such as ex vivo expansion is poorly understood. Here, we report that the frequencies of SCID-repopulating cells were greatly decreased in cord blood (CB) CD34+ HSCs and HPCs upon ex vivo culturing. Transcriptomic analysis and metabolic profiling demonstrated that mitochondrial oxidative stress of human CB HSCs and HPCs notably increased, along with loss of stemness. Limiting dilution analysis revealed that functional human HSCs were enriched in cell populations with low levels of mitochondrial ROS (mitoROS) during ex vivo culturing. Using single-cell RNA-Seq analysis of the mitoROS low cell population, we demonstrated that functional HSCs were substantially enriched in the adhesion GPCR G1–positive (ADGRG1+) population of CD34+CD133+ CB cells upon ex vivo expansion stress. Gene set enrichment analysis revealed that HSC signature genes including MSI2 and MLLT3 were enriched in CD34+CD133+ADGRG1+ CB HSCs. Our study reveals that ADGRG1 enriches for functional human HSCs under oxidative stress during ex vivo culturing, which can be a reliable target for drug screening of agonists of HSC expansion.

Authors

Yandan Chen, Shuyi Fang, Qingwei Ding, Rongzhen Jiang, Jiefeng He, Qin Wang, Yuting Jin, Xinxin Huang, Sheng Liu, Maegan L. Capitano, Thao Trinh, Yincheng Teng, Qingyou Meng, Jun Wan, Hal E. Broxmeyer, Bin Guo

×

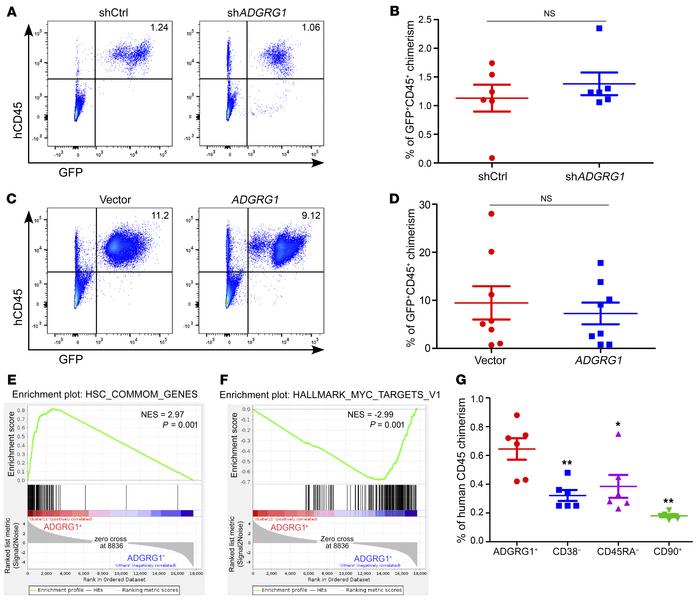
Figure 4

ADGRG1 enriches for HSC activity but is not involved in the regulation of self-renewal.

Options: View larger image (or click on image) Download as PowerPoint
ADGRG1 enriches for HSC activity but is not involved in the regulation o...
(A) FACS plots showing GFP+hCD45+ chimerism from BM of recipient mice transplanted with CB CD34+ cells infected by control (shCtrl) or shADGRG1 lentivirus 4 months after transplantation. (B) Quantification of GFP+hCD45+ chimerism from BM of recipient mice transplanted with CB CD34+ cells infected by shCtrl or shADGRG1 lentivirus 4 months after transplantation. n = 6 mice per group. Data are shown as dot plots (mean ± SEM). Two-tailed Student’s t test.(C) FACS plots showing GFP+hCD45+ chimerism from BM of recipient mice transplanted with CB CD34+ cells infected by vector or ADGRG1 OE lentivirus. (D) Quantification of GFP+hCD45+ chimerism from BM of recipients transplanted with CB CD34+ cells infected by shCtrl or shADGRG1 lentivirus 4 months after transplantation. n = 8 mice per group. Data are shown as dot plots (mean ± SEM). Two-tailed Student’s t test. (E) GSEA plots showing enrichment of HSC signature genes in ADGRG1+CD34+CD133+ CB cells (cluster 11 cells) after ex vivo culture. (F) GSEA plots showing the downregulation of MYC target genes in ADGRG1+CD34+CD133+ CB cells (cluster 11 cells) compared with ADGRG1–CD34+CD133+ CB cells. NES, normalized enrichment score. For E and F, Kolmogorov-Smirnov test was used. (G) Quantification of hCD45 chimerism from BM of recipients transplanted with ADGRG1+, CD38–, CD45RA–, or CD90+ cell populations sorted from CB CD34+ cells after ex vivo culturing (mean ± SEM). n = 6 mice per group. *P < 0.05 and **P < 0.01, by 1-way ANOVA.

Copyright © 2026 American Society for Clinical Investigation
ISSN: 0021-9738 (print), 1558-8238 (online)

Sign up for email alerts