Go to JCI Insight
  • About
  • Editors
  • Consulting Editors
  • For authors
  • Publication ethics
  • Publication alerts by email
  • Advertising
  • Job board
  • Contact
  • Clinical Research and Public Health
  • Current issue
  • Past issues
  • By specialty
    • COVID-19
    • Cardiology
    • Gastroenterology
    • Immunology
    • Metabolism
    • Nephrology
    • Neuroscience
    • Oncology
    • Pulmonology
    • Vascular biology
    • All ...
  • Videos
    • ASCI Milestone Awards
    • Video Abstracts
    • Conversations with Giants in Medicine
  • Reviews
    • View all reviews ...
    • Clinical innovation and scientific progress in GLP-1 medicine (Nov 2025)
    • Pancreatic Cancer (Jul 2025)
    • Complement Biology and Therapeutics (May 2025)
    • Evolving insights into MASLD and MASH pathogenesis and treatment (Apr 2025)
    • Microbiome in Health and Disease (Feb 2025)
    • Substance Use Disorders (Oct 2024)
    • Clonal Hematopoiesis (Oct 2024)
    • View all review series ...
  • Viewpoint
  • Collections
    • In-Press Preview
    • Clinical Research and Public Health
    • Research Letters
    • Letters to the Editor
    • Editorials
    • Commentaries
    • Editor's notes
    • Reviews
    • Viewpoints
    • 100th anniversary
    • Top read articles

  • Current issue
  • Past issues
  • Specialties
  • Reviews
  • Review series
  • ASCI Milestone Awards
  • Video Abstracts
  • Conversations with Giants in Medicine
  • In-Press Preview
  • Clinical Research and Public Health
  • Research Letters
  • Letters to the Editor
  • Editorials
  • Commentaries
  • Editor's notes
  • Reviews
  • Viewpoints
  • 100th anniversary
  • Top read articles
  • About
  • Editors
  • Consulting Editors
  • For authors
  • Publication ethics
  • Publication alerts by email
  • Advertising
  • Job board
  • Contact
Tobacco smoking induces metabolic reprogramming of renal cell carcinoma
James Reigle, Dina Secic, Jacek Biesiada, Collin Wetzel, Behrouz Shamsaei, Johnson Chu, Yuanwei Zang, Xiang Zhang, Nicholas J. Talbot, Megan E. Bischoff, Yongzhen Zhang, Charuhas V. Thakar, Krishnanath Gaitonde, Abhinav Sidana, Hai Bui, John T. Cunningham, Qing Zhang, Laura S. Schmidt, W. Marston Linehan, Mario Medvedovic, David R. Plas, Julio A. Landero Figueroa, Jarek Meller, Maria F. Czyzyk-Krzeska
James Reigle, Dina Secic, Jacek Biesiada, Collin Wetzel, Behrouz Shamsaei, Johnson Chu, Yuanwei Zang, Xiang Zhang, Nicholas J. Talbot, Megan E. Bischoff, Yongzhen Zhang, Charuhas V. Thakar, Krishnanath Gaitonde, Abhinav Sidana, Hai Bui, John T. Cunningham, Qing Zhang, Laura S. Schmidt, W. Marston Linehan, Mario Medvedovic, David R. Plas, Julio A. Landero Figueroa, Jarek Meller, Maria F. Czyzyk-Krzeska
View: Text | PDF
Clinical Research and Public Health Metabolism Oncology

Tobacco smoking induces metabolic reprogramming of renal cell carcinoma

  • Text
  • PDF
Abstract

BACKGROUND Clear cell renal cell carcinoma (ccRCC) is the most common histologically defined renal cancer. However, it is not a uniform disease and includes several genetic subtypes with different prognoses. ccRCC is also characterized by distinctive metabolic reprogramming. Tobacco smoking (TS) is an established risk factor for ccRCC, with unknown effects on tumor pathobiology.METHODS We investigated the landscape of ccRCCs and paired normal kidney tissues using integrated transcriptomic, metabolomic, and metallomic approaches in a cohort of white males who were long-term current smokers (LTS) or were never smokers (NS).RESULTS All 3 Omics domains consistently identified a distinct metabolic subtype of ccRCCs in LTS, characterized by activation of oxidative phosphorylation (OXPHOS) coupled with reprogramming of the malate-aspartate shuttle and metabolism of aspartate, glutamate, glutamine, and histidine. Cadmium, copper, and inorganic arsenic accumulated in LTS tumors, showing redistribution among intracellular pools, including relocation of copper into the cytochrome c oxidase complex. A gene expression signature based on the LTS metabolic subtype provided prognostic stratification of The Cancer Genome Atlas ccRCC tumors that was independent of genomic alterations.CONCLUSION The work identified the TS-related metabolic subtype of ccRCC with vulnerabilities that can be exploited for precision medicine approaches targeting metabolic pathways. The results provided rationale for the development of metabolic biomarkers with diagnostic and prognostic applications using evaluation of OXPHOS status. The metallomic analysis revealed the role of disrupted metal homeostasis in ccRCC, highlighting the importance of studying effects of metals from e-cigarettes and environmental exposures.FUNDING Department of Defense, Veteran Administration, NIH, ACS, and University of Cincinnati Cancer Institute.

Authors

James Reigle, Dina Secic, Jacek Biesiada, Collin Wetzel, Behrouz Shamsaei, Johnson Chu, Yuanwei Zang, Xiang Zhang, Nicholas J. Talbot, Megan E. Bischoff, Yongzhen Zhang, Charuhas V. Thakar, Krishnanath Gaitonde, Abhinav Sidana, Hai Bui, John T. Cunningham, Qing Zhang, Laura S. Schmidt, W. Marston Linehan, Mario Medvedovic, David R. Plas, Julio A. Landero Figueroa, Jarek Meller, Maria F. Czyzyk-Krzeska

×

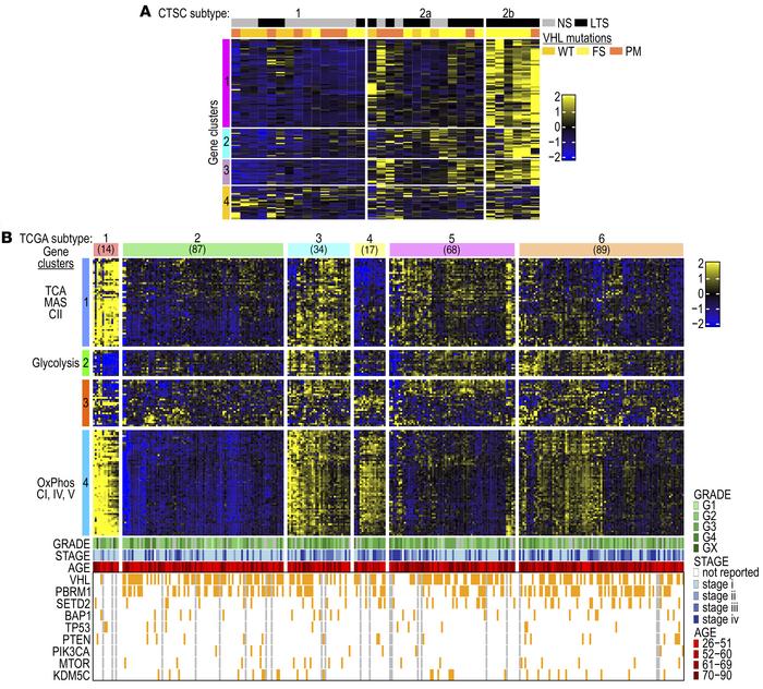
Figure 8

Identification of ccRCC subtypes based on stratification using metabolic set of genes.

Options: View larger image (or click on image) Download as PowerPoint
Identification of ccRCC subtypes based on stratification using metabolic...
(A) Heatmap shows MG-154 stratifying CTSC cohort of ccRCCs into 3 subtypes according to the smoking status. (B) Heatmap shows MG-154 stratifying the TCGA cohort of ccRCCs into 6 subtypes with a distinct pattern of metabolic gene coexpression.

Copyright © 2026 American Society for Clinical Investigation
ISSN: 0021-9738 (print), 1558-8238 (online)

Sign up for email alerts