Go to JCI Insight
  • About
  • Editors
  • Consulting Editors
  • For authors
  • Publication ethics
  • Publication alerts by email
  • Advertising
  • Job board
  • Contact
  • Clinical Research and Public Health
  • Current issue
  • Past issues
  • By specialty
    • COVID-19
    • Cardiology
    • Gastroenterology
    • Immunology
    • Metabolism
    • Nephrology
    • Neuroscience
    • Oncology
    • Pulmonology
    • Vascular biology
    • All ...
  • Videos
    • Conversations with Giants in Medicine
    • Video Abstracts
  • Reviews
    • View all reviews ...
    • Clinical innovation and scientific progress in GLP-1 medicine (Nov 2025)
    • Pancreatic Cancer (Jul 2025)
    • Complement Biology and Therapeutics (May 2025)
    • Evolving insights into MASLD and MASH pathogenesis and treatment (Apr 2025)
    • Microbiome in Health and Disease (Feb 2025)
    • Substance Use Disorders (Oct 2024)
    • Clonal Hematopoiesis (Oct 2024)
    • View all review series ...
  • Viewpoint
  • Collections
    • In-Press Preview
    • Clinical Research and Public Health
    • Research Letters
    • Letters to the Editor
    • Editorials
    • Commentaries
    • Editor's notes
    • Reviews
    • Viewpoints
    • 100th anniversary
    • Top read articles

  • Current issue
  • Past issues
  • Specialties
  • Reviews
  • Review series
  • Conversations with Giants in Medicine
  • Video Abstracts
  • In-Press Preview
  • Clinical Research and Public Health
  • Research Letters
  • Letters to the Editor
  • Editorials
  • Commentaries
  • Editor's notes
  • Reviews
  • Viewpoints
  • 100th anniversary
  • Top read articles
  • About
  • Editors
  • Consulting Editors
  • For authors
  • Publication ethics
  • Publication alerts by email
  • Advertising
  • Job board
  • Contact
Intestinal development and homeostasis require activation and apoptosis of diet-reactive T cells
Alexander Visekruna, Sabrina Hartmann, Yasmina Rodriguez Sillke, Rainer Glauben, Florence Fischer, Hartmann Raifer, Hans Mollenkopf, Wilhelm Bertrams, Bernd Schmeck, Matthias Klein, Axel Pagenstecher, Michael Lohoff, Ralf Jacob, Oliver Pabst, Paul William Bland, Maik Luu, Rossana Romero, Britta Siegmund, Krishnaraj Rajalingam, Ulrich Steinhoff
Alexander Visekruna, Sabrina Hartmann, Yasmina Rodriguez Sillke, Rainer Glauben, Florence Fischer, Hartmann Raifer, Hans Mollenkopf, Wilhelm Bertrams, Bernd Schmeck, Matthias Klein, Axel Pagenstecher, Michael Lohoff, Ralf Jacob, Oliver Pabst, Paul William Bland, Maik Luu, Rossana Romero, Britta Siegmund, Krishnaraj Rajalingam, Ulrich Steinhoff
View: Text | PDF
Research Article Gastroenterology Immunology

Intestinal development and homeostasis require activation and apoptosis of diet-reactive T cells

  • Text
  • PDF
Abstract

The impact of food antigens on intestinal homeostasis and immune function is poorly understood. Here, we explored the impact of dietary antigens on the phenotype and fate of intestinal T cells. Physiological uptake of dietary proteins generated a highly activated CD44+Helios+CD4+ T cell population predominantly in Peyer patches. These cells are distinct from regulatory T cells and develop independently of the microbiota. Alimentation with a protein-free, elemental diet led to an atrophic small intestine with low numbers of activated T cells, including Tfh cells and decreased amounts of intestinal IgA and IL-10. Food-activated CD44+Helios+CD4+ T cells in the Peyer patches are controlled by the immune checkpoint molecule PD-1. Blocking the PD-1 pathway rescued these T cells from apoptosis and triggered proinflammatory cytokine production, which in IL-10–deficient mice was associated with intestinal inflammation. In support of these findings, our study of patients with Crohn’s disease revealed significantly reduced frequencies of apoptotic CD4+ T cells in Peyer patches as compared with healthy controls. These results suggest that apoptosis of diet-activated T cells is a hallmark of the healthy intestine.

Authors

Alexander Visekruna, Sabrina Hartmann, Yasmina Rodriguez Sillke, Rainer Glauben, Florence Fischer, Hartmann Raifer, Hans Mollenkopf, Wilhelm Bertrams, Bernd Schmeck, Matthias Klein, Axel Pagenstecher, Michael Lohoff, Ralf Jacob, Oliver Pabst, Paul William Bland, Maik Luu, Rossana Romero, Britta Siegmund, Krishnaraj Rajalingam, Ulrich Steinhoff

×

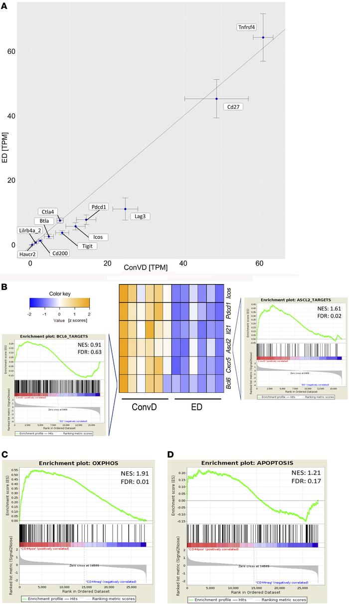
Figure 5

Transcriptional profiling of food antigen–dependent CD4+ T cells in PPs.

Options: View larger image (or click on image) Download as PowerPoint
Transcriptional profiling of food antigen–dependent CD4+ T cells in PPs....
(A) CD4+ T cells from PPs were sorted and analyzed by RNA sequencing. The gene expression signature of T cell exhaustion was compared between ConvD and ED mice. Each dot represents mean transcripts per million (TPM) ± SD for 6 mice per group. (B) Key gene TPM associated with Tfh function were transformed to Z scores and compared between ConvD and ED mice (6 mice per group). ASCL2 and Bcl6 target genes were investigated by Gene Set Enrichment Analysis (GSEA). (C and D) Genes identified by RNA sequencing of CD44+CD62L–Foxp3–CD4+ and CD44–CD62L+Foxp3–CD4+ T cells from PPs of ConvD mice were investigated by GSEA for enrichment of the oxidative phosphorylation pathway and apoptosis as defined in the KEGG database. NES, normalized enrichment score; FDR, false discovery rate.

Copyright © 2026 American Society for Clinical Investigation
ISSN: 0021-9738 (print), 1558-8238 (online)

Sign up for email alerts