Go to JCI Insight
  • About
  • Editors
  • Consulting Editors
  • For authors
  • Publication ethics
  • Publication alerts by email
  • Advertising
  • Job board
  • Contact
  • Clinical Research and Public Health
  • Current issue
  • Past issues
  • By specialty
    • COVID-19
    • Cardiology
    • Gastroenterology
    • Immunology
    • Metabolism
    • Nephrology
    • Neuroscience
    • Oncology
    • Pulmonology
    • Vascular biology
    • All ...
  • Videos
    • ASCI Milestone Awards
    • Video Abstracts
    • Conversations with Giants in Medicine
  • Reviews
    • View all reviews ...
    • Clinical innovation and scientific progress in GLP-1 medicine (Nov 2025)
    • Pancreatic Cancer (Jul 2025)
    • Complement Biology and Therapeutics (May 2025)
    • Evolving insights into MASLD and MASH pathogenesis and treatment (Apr 2025)
    • Microbiome in Health and Disease (Feb 2025)
    • Substance Use Disorders (Oct 2024)
    • Clonal Hematopoiesis (Oct 2024)
    • View all review series ...
  • Viewpoint
  • Collections
    • In-Press Preview
    • Clinical Research and Public Health
    • Research Letters
    • Letters to the Editor
    • Editorials
    • Commentaries
    • Editor's notes
    • Reviews
    • Viewpoints
    • 100th anniversary
    • Top read articles

  • Current issue
  • Past issues
  • Specialties
  • Reviews
  • Review series
  • ASCI Milestone Awards
  • Video Abstracts
  • Conversations with Giants in Medicine
  • In-Press Preview
  • Clinical Research and Public Health
  • Research Letters
  • Letters to the Editor
  • Editorials
  • Commentaries
  • Editor's notes
  • Reviews
  • Viewpoints
  • 100th anniversary
  • Top read articles
  • About
  • Editors
  • Consulting Editors
  • For authors
  • Publication ethics
  • Publication alerts by email
  • Advertising
  • Job board
  • Contact
PIM-2 protein kinase negatively regulates T cell responses in transplantation and tumor immunity
Anusara Daenthanasanmak, Yongxia Wu, Supinya Iamsawat, Hung D. Nguyen, David Bastian, MengMeng Zhang, M. Hanief Sofi, Shilpak Chatterjee, Elizabeth G. Hill, Shikhar Mehrotra, Andrew S. Kraft, Xue-Zhong Yu
Anusara Daenthanasanmak, Yongxia Wu, Supinya Iamsawat, Hung D. Nguyen, David Bastian, MengMeng Zhang, M. Hanief Sofi, Shilpak Chatterjee, Elizabeth G. Hill, Shikhar Mehrotra, Andrew S. Kraft, Xue-Zhong Yu
View: Text | PDF
Research Article Immunology

PIM-2 protein kinase negatively regulates T cell responses in transplantation and tumor immunity

  • Text
  • PDF
Abstract

PIM kinase family members play a crucial role in promoting cell survival and proliferation via phosphorylation of their target substrates. In this study, we investigated the role of the PIM kinases with respect to T cell responses in transplantation and tumor immunity. We found that the PIM-2 isoform negatively regulated T cell responses to alloantigen, in contrast to the PIM-1 and PIM-3 isoforms, which acted as positive regulators. T cells deficient in PIM-2 demonstrated increased T cell differentiation toward Th1 subset, proliferation, and migration to target organs after allogeneic bone marrow transplantation, resulting in dramatically accelerated graft-versus-host disease (GVHD) severity. Restoration of PIM-2 expression markedly attenuated the pathogenicity of PIM-2–deficient T cells to induce GVHD. On the other hand, mice deficient in PIM-2 readily rejected syngeneic tumor, which was primarily dependent on CD8+ T cells. Furthermore, silencing PIM-2 in polyclonal or antigen-specific CD8+ T cells substantially enhanced their antitumor response in adoptive T cell immunotherapy. We conclude that PIM-2 kinase plays a prominent role in suppressing T cell responses, and provide a strong rationale to target PIM-2 for cancer immunotherapy.

Authors

Anusara Daenthanasanmak, Yongxia Wu, Supinya Iamsawat, Hung D. Nguyen, David Bastian, MengMeng Zhang, M. Hanief Sofi, Shilpak Chatterjee, Elizabeth G. Hill, Shikhar Mehrotra, Andrew S. Kraft, Xue-Zhong Yu

×

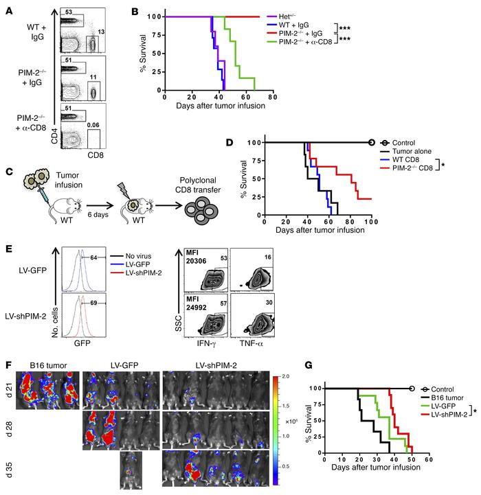
Figure 7

PIM-2 kinase suppresses antitumor immunity primarily mediated by CD8+ T cells.

Options: View larger image (or click on image) Download as PowerPoint
PIM-2 kinase suppresses antitumor immunity primarily mediated by CD8+ T ...
(A) Isotype control antibodies (IgG) or anti-CD8 (2.43) antibody were administered i.p. to PIM-2–/– tumor-bearing mice twice weekly (200 μg/mouse). Depletion of CD8+ T cells was confirmed by flow cytometry before tumor infusion. (B) Survival of tumor-bearing mice treated with antibody was monitored until day 70. WT tumor-bearing mice given IgG and heterozygous PIM-2 mice (PIM-2+/–) with no treatment were used as control groups (n = 6 mice per group). (C) Diagram of adoptive T cell transfer. 2 × 105 TS-1 tumor cells were infused into mice, and tumors were allowed to establish in WT mice for 6 days. Tumor-bearing mice were sublethally irradiated at 500 cGy followed by transfer of 2 × 106 CD8+ T cells isolated from WT and PIM-2–/– mice. Irradiated tumor-bearing mice without T cell transfer were used as controls. (D) Survival of tumor-bearing mice is shown until day 100 (n = 9 mice per group). (E–G) B6 mice were injected i.v. with 5 × 105 B16 tumor cells and tumors that were allowed to establish for 6 days. These tumor-bearing mice were sublethally irradiated and received adoptive transfer of 1 × 106 Pmel-1 cells in which PIM-2 was silenced with LV-shPIM-2. (E) Virus transduction efficiency is illustrated by percentages of GFP+ cells. Transduced Pmel-1 cells were stimulated with PMA and ionomycin and measured for IFN-γ and TNF-α secretion. (F) Tumor growth was monitored with bioluminescent imaging. (G) Survival of tumor-bearing mice is depicted (n = 9–10 mice per group) by log-rank test. *P < 0.05, ***P < 0.001.

Copyright © 2026 American Society for Clinical Investigation
ISSN: 0021-9738 (print), 1558-8238 (online)

Sign up for email alerts