Go to JCI Insight
  • About
  • Editors
  • Consulting Editors
  • For authors
  • Publication ethics
  • Publication alerts by email
  • Advertising
  • Job board
  • Contact
  • Clinical Research and Public Health
  • Current issue
  • Past issues
  • By specialty
    • COVID-19
    • Cardiology
    • Gastroenterology
    • Immunology
    • Metabolism
    • Nephrology
    • Neuroscience
    • Oncology
    • Pulmonology
    • Vascular biology
    • All ...
  • Videos
    • Conversations with Giants in Medicine
    • Video Abstracts
  • Reviews
    • View all reviews ...
    • Clinical innovation and scientific progress in GLP-1 medicine (Nov 2025)
    • Pancreatic Cancer (Jul 2025)
    • Complement Biology and Therapeutics (May 2025)
    • Evolving insights into MASLD and MASH pathogenesis and treatment (Apr 2025)
    • Microbiome in Health and Disease (Feb 2025)
    • Substance Use Disorders (Oct 2024)
    • Clonal Hematopoiesis (Oct 2024)
    • View all review series ...
  • Viewpoint
  • Collections
    • In-Press Preview
    • Clinical Research and Public Health
    • Research Letters
    • Letters to the Editor
    • Editorials
    • Commentaries
    • Editor's notes
    • Reviews
    • Viewpoints
    • 100th anniversary
    • Top read articles

  • Current issue
  • Past issues
  • Specialties
  • Reviews
  • Review series
  • Conversations with Giants in Medicine
  • Video Abstracts
  • In-Press Preview
  • Clinical Research and Public Health
  • Research Letters
  • Letters to the Editor
  • Editorials
  • Commentaries
  • Editor's notes
  • Reviews
  • Viewpoints
  • 100th anniversary
  • Top read articles
  • About
  • Editors
  • Consulting Editors
  • For authors
  • Publication ethics
  • Publication alerts by email
  • Advertising
  • Job board
  • Contact
GATA4-dependent organ-specific endothelial differentiation controls liver development and embryonic hematopoiesis
Cyrill Géraud, Philipp-Sebastian Koch, Johanna Zierow, Kay Klapproth, Katrin Busch, Victor Olsavszky, Thomas Leibing, Alexandra Demory, Friederike Ulbrich, Miriam Diett, Sandhya Singh, Carsten Sticht, Katja Breitkopf-Heinlein, Karsten Richter, Sanna-Maria Karppinen, Taina Pihlajaniemi, Bernd Arnold, Hans-Reimer Rodewald, Hellmut G. Augustin, Kai Schledzewski, Sergij Goerdt
Cyrill Géraud, Philipp-Sebastian Koch, Johanna Zierow, Kay Klapproth, Katrin Busch, Victor Olsavszky, Thomas Leibing, Alexandra Demory, Friederike Ulbrich, Miriam Diett, Sandhya Singh, Carsten Sticht, Katja Breitkopf-Heinlein, Karsten Richter, Sanna-Maria Karppinen, Taina Pihlajaniemi, Bernd Arnold, Hans-Reimer Rodewald, Hellmut G. Augustin, Kai Schledzewski, Sergij Goerdt
View: Text | PDF
Research Article Hepatology Vascular biology

GATA4-dependent organ-specific endothelial differentiation controls liver development and embryonic hematopoiesis

  • Text
  • PDF
Abstract

Microvascular endothelial cells (ECs) are increasingly recognized as organ-specific gatekeepers of their microenvironment. Microvascular ECs instruct neighboring cells in their organ-specific vascular niches through angiocrine factors, which include secreted growth factors (angiokines), extracellular matrix molecules, and transmembrane proteins. However, the molecular regulators that drive organ-specific microvascular transcriptional programs and thereby regulate angiodiversity are largely elusive. In contrast to other ECs, which form a continuous cell layer, liver sinusoidal ECs (LSECs) constitute discontinuous, permeable microvessels. Here, we have shown that the transcription factor GATA4 controls murine LSEC specification and function. LSEC-restricted deletion of Gata4 caused transformation of discontinuous liver sinusoids into continuous capillaries. Capillarization was characterized by ectopic basement membrane deposition, formation of a continuous EC layer, and increased expression of VE-cadherin. Correspondingly, ectopic expression of GATA4 in cultured continuous ECs mediated the downregulation of continuous EC-associated transcripts and upregulation of LSEC-associated genes. The switch from discontinuous LSECs to continuous ECs during embryogenesis caused liver hypoplasia, fibrosis, and impaired colonization by hematopoietic progenitor cells, resulting in anemia and embryonic lethality. Thus, GATA4 acts as master regulator of hepatic microvascular specification and acquisition of organ-specific vascular competence, which are indispensable for liver development. The data also establish an essential role of the hepatic microvasculature in embryonic hematopoiesis.

Authors

Cyrill Géraud, Philipp-Sebastian Koch, Johanna Zierow, Kay Klapproth, Katrin Busch, Victor Olsavszky, Thomas Leibing, Alexandra Demory, Friederike Ulbrich, Miriam Diett, Sandhya Singh, Carsten Sticht, Katja Breitkopf-Heinlein, Karsten Richter, Sanna-Maria Karppinen, Taina Pihlajaniemi, Bernd Arnold, Hans-Reimer Rodewald, Hellmut G. Augustin, Kai Schledzewski, Sergij Goerdt

×

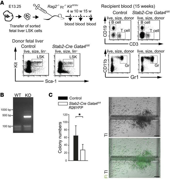
Figure 12

Analyses of the lineage potential of hematopoietic fetal liver cells from Stab2-Cre Gata4fl/fl embryos.

Options: View larger image (or click on image) Download as PowerPoint
Analyses of the lineage potential of hematopoietic fetal liver cells fro...
(A) Fetal liver donor LSK (Lin–Sca-1+Kit+) cells from Stab2-Cre Gata4fl/fl (n = 3) or control (n = 5) embryos at E13.25 were FACS sorted and transferred into Rag2–/– γc–/– KitW/Wv mice. After 4, 10, and 15 weeks, peripheral blood was analyzed for donor-derived lymphoid (CD3+ T cells, CD19+ B cells) and myeloid (CD11b+Gr1+ granulocytes) cells. Flow cytometry blots of donor fetal liver cells from control and Stab2-Cre Gata4fl/fl embryo (left) as well as FACS blots of peripheral blood analysis of the corresponding recipient mouse after 15 weeks (right) are shown. (B) Product from PCR shows the recombination of floxed Gata4 allele in the blood of Stab2-Cre Gata4fl/fl recipient mouse after 15 weeks of transplantation. WT, Stab2-CreWT/WT Gata4fl/WT. (C) Numbers of CFU assay performed with fetal liver cells harvested from Stab2-Cre R26YFP Gata4fl/fl embryos at E12.5 (n = 4 mutants and 7 controls) (left). Representative image shows a fluorescent colony from the mutant embryo (right). Tl, transmission light; Fl, fluorescent light. Scale bars: 200 μm. Student’s t test; *P < 0.05.

Copyright © 2025 American Society for Clinical Investigation
ISSN: 0021-9738 (print), 1558-8238 (online)

Sign up for email alerts