Go to JCI Insight
  • About
  • Editors
  • Consulting Editors
  • For authors
  • Publication ethics
  • Publication alerts by email
  • Advertising
  • Job board
  • Contact
  • Clinical Research and Public Health
  • Current issue
  • Past issues
  • By specialty
    • COVID-19
    • Cardiology
    • Gastroenterology
    • Immunology
    • Metabolism
    • Nephrology
    • Neuroscience
    • Oncology
    • Pulmonology
    • Vascular biology
    • All ...
  • Videos
    • ASCI Milestone Awards
    • Video Abstracts
    • Conversations with Giants in Medicine
  • Reviews
    • View all reviews ...
    • Clinical innovation and scientific progress in GLP-1 medicine (Nov 2025)
    • Pancreatic Cancer (Jul 2025)
    • Complement Biology and Therapeutics (May 2025)
    • Evolving insights into MASLD and MASH pathogenesis and treatment (Apr 2025)
    • Microbiome in Health and Disease (Feb 2025)
    • Substance Use Disorders (Oct 2024)
    • Clonal Hematopoiesis (Oct 2024)
    • View all review series ...
  • Viewpoint
  • Collections
    • In-Press Preview
    • Clinical Research and Public Health
    • Research Letters
    • Letters to the Editor
    • Editorials
    • Commentaries
    • Editor's notes
    • Reviews
    • Viewpoints
    • 100th anniversary
    • Top read articles

  • Current issue
  • Past issues
  • Specialties
  • Reviews
  • Review series
  • ASCI Milestone Awards
  • Video Abstracts
  • Conversations with Giants in Medicine
  • In-Press Preview
  • Clinical Research and Public Health
  • Research Letters
  • Letters to the Editor
  • Editorials
  • Commentaries
  • Editor's notes
  • Reviews
  • Viewpoints
  • 100th anniversary
  • Top read articles
  • About
  • Editors
  • Consulting Editors
  • For authors
  • Publication ethics
  • Publication alerts by email
  • Advertising
  • Job board
  • Contact
A GRHL3-regulated repair pathway suppresses immune-mediated epidermal hyperplasia
William M. Gordon, Michael D. Zeller, Rachel H. Klein, William R. Swindell, Hsiang Ho, Francisco Espetia, Johann E. Gudjonsson, Pierre F. Baldi, Bogi Andersen
William M. Gordon, Michael D. Zeller, Rachel H. Klein, William R. Swindell, Hsiang Ho, Francisco Espetia, Johann E. Gudjonsson, Pierre F. Baldi, Bogi Andersen
View: Text | PDF
Research Article Dermatology

A GRHL3-regulated repair pathway suppresses immune-mediated epidermal hyperplasia

  • Text
  • PDF
Abstract

Dermal infiltration of T cells is an important step in the onset and progression of immune-mediated skin diseases such as psoriasis; however, it is not known whether epidermal factors play a primary role in the development of these diseases. Here, we determined that the prodifferentiation transcription factor grainyhead-like 3 (GRHL3), which is essential during epidermal development, is dispensable for adult skin homeostasis, but required for barrier repair after adult epidermal injury. Consistent with activation of a GRHL3-regulated repair pathway in psoriasis, we found that GRHL3 is upregulated in lesional skin and binds known epidermal differentiation gene targets. Using an imiquimod-induced model of immune-mediated epidermal hyperplasia, we found that mice lacking GRHL3 have an exacerbated epidermal damage response, greater sensitivity to disease induction, delayed resolution of epidermal lesions, and resistance to anti–IL-22 therapy compared with WT animals. ChIP-Seq and gene expression profiling of murine skin revealed that while GRHL3 regulates differentiation pathways both during development and during repair from immune-mediated damage, it targets distinct sets of genes in the 2 processes. In particular, GRHL3 suppressed a number of alarmin and other proinflammatory genes after immune injury. This study identifies a GRHL3-regulated epidermal barrier repair pathway that suppresses disease initiation and helps resolve existing lesions in immune-mediated epidermal hyperplasia.

Authors

William M. Gordon, Michael D. Zeller, Rachel H. Klein, William R. Swindell, Hsiang Ho, Francisco Espetia, Johann E. Gudjonsson, Pierre F. Baldi, Bogi Andersen

×

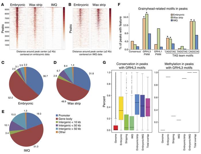
Figure 6

GRHL3 genomic binding is condition dependent.

Options: View larger image (or click on image) Download as PowerPoint
GRHL3 genomic binding is condition dependent.
(A) Heatmaps showing the s...
(A) Heatmaps showing the similarity among GRHL3 ChIP-Seq peaks in all 3 experiments centered on a single embryonic replicate. Left: Similarity between 2 independent replicates of E16.5 skin. Middle and right: Similarity between GRHL3 binding at E16.5 compared with wax-stripped (singlicate) and IMQ-treated (singlicate) epidermis. (B) Similarity among GRHL3 ChIP-Seq peaks in all 3 experiments centered on IMQ peaks. (C–E) Genomic distribution of GRHL3 binding at E16.5 (C, n = 2), after wax stripping (D, n = 1), and on IMQ treatment day 4 (E, n = 1). (F) Fraction of GRHL3 ChIP-Seq peaks with known in vitro grainyhead motifs. *P < 0.05, all 3 conditions. (G) Percent overlap of genomic features (left, evolutionary conservation; right, DNA methylation) with ChIP peaks containing GRHL3 PWM motifs compared with GRHL3 PWM motifs genome-wide (Genome). Boxes denote IQR, lines denote median, upper whiskers denote quartile 3 + 1.5×IQR, lower whiskers denote quartile 1 – 1.5×IQR, outliers denote values exceeding quartile 3 + 1.5×IQR.

Copyright © 2026 American Society for Clinical Investigation
ISSN: 0021-9738 (print), 1558-8238 (online)

Sign up for email alerts