Go to JCI Insight
  • About
  • Editors
  • Consulting Editors
  • For authors
  • Publication ethics
  • Publication alerts by email
  • Advertising
  • Job board
  • Contact
  • Clinical Research and Public Health
  • Current issue
  • Past issues
  • By specialty
    • COVID-19
    • Cardiology
    • Gastroenterology
    • Immunology
    • Metabolism
    • Nephrology
    • Neuroscience
    • Oncology
    • Pulmonology
    • Vascular biology
    • All ...
  • Videos
    • Conversations with Giants in Medicine
    • Video Abstracts
  • Reviews
    • View all reviews ...
    • Clinical innovation and scientific progress in GLP-1 medicine (Nov 2025)
    • Pancreatic Cancer (Jul 2025)
    • Complement Biology and Therapeutics (May 2025)
    • Evolving insights into MASLD and MASH pathogenesis and treatment (Apr 2025)
    • Microbiome in Health and Disease (Feb 2025)
    • Substance Use Disorders (Oct 2024)
    • Clonal Hematopoiesis (Oct 2024)
    • View all review series ...
  • Viewpoint
  • Collections
    • In-Press Preview
    • Clinical Research and Public Health
    • Research Letters
    • Letters to the Editor
    • Editorials
    • Commentaries
    • Editor's notes
    • Reviews
    • Viewpoints
    • 100th anniversary
    • Top read articles

  • Current issue
  • Past issues
  • Specialties
  • Reviews
  • Review series
  • Conversations with Giants in Medicine
  • Video Abstracts
  • In-Press Preview
  • Clinical Research and Public Health
  • Research Letters
  • Letters to the Editor
  • Editorials
  • Commentaries
  • Editor's notes
  • Reviews
  • Viewpoints
  • 100th anniversary
  • Top read articles
  • About
  • Editors
  • Consulting Editors
  • For authors
  • Publication ethics
  • Publication alerts by email
  • Advertising
  • Job board
  • Contact
Annexin1 regulates DC efferocytosis and cross-presentation during Mycobacterium tuberculosis infection
Fanny Tzelepis, Mark Verway, Jamal Daoud, Joshua Gillard, Kimya Hassani-Ardakani, Jonathan Dunn, Jeffrey Downey, Marilena Elena Gentile, Joanna Jaworska, Anthony Michel Jean Sanchez, Yohann Nédélec, Hojatollah Vali, Maryam Tabrizian, Arnold Scott Kristof, Irah Luther King, Luis Bruno Barreiro, Maziar Divangahi
Fanny Tzelepis, Mark Verway, Jamal Daoud, Joshua Gillard, Kimya Hassani-Ardakani, Jonathan Dunn, Jeffrey Downey, Marilena Elena Gentile, Joanna Jaworska, Anthony Michel Jean Sanchez, Yohann Nédélec, Hojatollah Vali, Maryam Tabrizian, Arnold Scott Kristof, Irah Luther King, Luis Bruno Barreiro, Maziar Divangahi
View: Text | PDF
Research Article Infectious disease

Annexin1 regulates DC efferocytosis and cross-presentation during Mycobacterium tuberculosis infection

  • Text
  • PDF
Abstract

The phagocytosis of apoptotic cells and associated vesicles (efferocytosis) by DCs is an important mechanism for both self tolerance and host defense. Although some of the engulfment ligands involved in efferocytosis have been identified and studied in vitro, the contributions of these ligands in vivo remain ill defined. Here, we determined that during Mycobacterium tuberculosis (Mtb) infection, the engulfment ligand annexin1 is an important mediator in DC cross-presentation that increases efferocytosis in DCs and intrinsically enhances the capacity of the DC antigen–presenting machinery. Annexin1-deficient mice were highly susceptible to Mtb infection and showed an impaired Mtb antigen–specific CD8+ T cell response. Importantly, annexin1 expression was greatly downregulated in Mtb-infected human blood monocyte–derived DCs, indicating that reduction of annexin1 is a critical mechanism for immune evasion by Mtb. Collectively, these data indicate that annexin1 is essential in immunity to Mtb infection and mediates the power of DC efferocytosis and cross-presentation.

Authors

Fanny Tzelepis, Mark Verway, Jamal Daoud, Joshua Gillard, Kimya Hassani-Ardakani, Jonathan Dunn, Jeffrey Downey, Marilena Elena Gentile, Joanna Jaworska, Anthony Michel Jean Sanchez, Yohann Nédélec, Hojatollah Vali, Maryam Tabrizian, Arnold Scott Kristof, Irah Luther King, Luis Bruno Barreiro, Maziar Divangahi

×

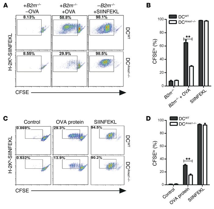
Figure 7

Annexin1 regulates cross-presentation in DCs.

Options: View larger image (or click on image) Download as PowerPoint
Annexin1 regulates cross-presentation in DCs.
(A and B) DCs were purifie...
(A and B) DCs were purified from spleen and lymph nodes of WT or Anxa1–/– mice, and cultured with irradiated B2m–/– splenocytes, as indicated, that were either untreated (+B2m–/– –OVA) or loaded with 10 mg/ml soluble OVA (+B2m–/– +OVA). As a positive control, DCs were loaded with 1 μM OVA peptide without B2m–/– splenocytes (–B2m–/– +SIINFEKL). CFSE-labeled OT-I CD8+ T cells were cultured with these cells, and T cell proliferation was determined by flow cytometry at day 3. Numbers above gate (A) indicate the percentage of CFSElo cells. Results are representative of 2 independent experiments. **P < 0.01 (t test). (C and D) DCs were purified from spleen and lymph nodes of WT or Anxa1–/– mice and loaded with 2 μg/ml of OVA protein for 4 hours at 37°C or SIINFEKL. After washes, CFSE-labeled OT-I CD8+ T cells were cultured with these cells for 3 days and T cell proliferation was determined by flow cytometry. Numbers above gate (C) indicate the percentage of CFSElo cells. **P < 0.01 (t test).

Copyright © 2025 American Society for Clinical Investigation
ISSN: 0021-9738 (print), 1558-8238 (online)

Sign up for email alerts