Go to JCI Insight
  • About
  • Editors
  • Consulting Editors
  • For authors
  • Publication ethics
  • Publication alerts by email
  • Advertising
  • Job board
  • Contact
  • Clinical Research and Public Health
  • Current issue
  • Past issues
  • By specialty
    • COVID-19
    • Cardiology
    • Gastroenterology
    • Immunology
    • Metabolism
    • Nephrology
    • Neuroscience
    • Oncology
    • Pulmonology
    • Vascular biology
    • All ...
  • Videos
    • ASCI Milestone Awards
    • Video Abstracts
    • Conversations with Giants in Medicine
  • Reviews
    • View all reviews ...
    • Clinical innovation and scientific progress in GLP-1 medicine (Nov 2025)
    • Pancreatic Cancer (Jul 2025)
    • Complement Biology and Therapeutics (May 2025)
    • Evolving insights into MASLD and MASH pathogenesis and treatment (Apr 2025)
    • Microbiome in Health and Disease (Feb 2025)
    • Substance Use Disorders (Oct 2024)
    • Clonal Hematopoiesis (Oct 2024)
    • View all review series ...
  • Viewpoint
  • Collections
    • In-Press Preview
    • Clinical Research and Public Health
    • Research Letters
    • Letters to the Editor
    • Editorials
    • Commentaries
    • Editor's notes
    • Reviews
    • Viewpoints
    • 100th anniversary
    • Top read articles

  • Current issue
  • Past issues
  • Specialties
  • Reviews
  • Review series
  • ASCI Milestone Awards
  • Video Abstracts
  • Conversations with Giants in Medicine
  • In-Press Preview
  • Clinical Research and Public Health
  • Research Letters
  • Letters to the Editor
  • Editorials
  • Commentaries
  • Editor's notes
  • Reviews
  • Viewpoints
  • 100th anniversary
  • Top read articles
  • About
  • Editors
  • Consulting Editors
  • For authors
  • Publication ethics
  • Publication alerts by email
  • Advertising
  • Job board
  • Contact
Biliary repair and carcinogenesis are mediated by IL-33–dependent cholangiocyte proliferation
Jun Li, Nataliya Razumilava, Gregory J. Gores, Stephanie Walters, Tatsuki Mizuochi, Reena Mourya, Kazuhiko Bessho, Yui-Hsi Wang, Shannon S. Glaser, Pranavkumar Shivakumar, Jorge A. Bezerra
Jun Li, Nataliya Razumilava, Gregory J. Gores, Stephanie Walters, Tatsuki Mizuochi, Reena Mourya, Kazuhiko Bessho, Yui-Hsi Wang, Shannon S. Glaser, Pranavkumar Shivakumar, Jorge A. Bezerra
View: Text | PDF
Research Article Oncology

Biliary repair and carcinogenesis are mediated by IL-33–dependent cholangiocyte proliferation

  • Text
  • PDF
Abstract

Injury to the biliary epithelium triggers inflammation and fibrosis, which can result in severe liver diseases and may progress to malignancy. Development of a type 1 immune response has been linked to biliary injury pathogenesis; however, a subset of patients with biliary atresia, the most common childhood cholangiopathy, exhibit increased levels of Th2-promoting cytokines. The relationship among different inflammatory drivers, epithelial repair, and carcinogenesis remains unclear. Here, we determined that the Th2-activating cytokine IL-33 is elevated in biliary atresia patient serum and in the livers and bile ducts of mice with experimental biliary atresia. Administration of IL-33 to WT mice markedly increased cholangiocyte proliferation and promoted sustained cell growth, resulting in dramatic and rapid enlargement of extrahepatic bile ducts. The IL-33–dependent proliferative response was mediated by an increase in the number of type 2 innate lymphoid cells (ILC2s), which released high levels of IL-13 that in turn promoted cholangiocyte hyperplasia. Induction of the IL-33/ILC2/IL-13 circuit in a murine biliary injury model promoted epithelial repair; however, induction of this circuit in mice with constitutive activation of AKT and YAP in bile ducts induced cholangiocarcinoma with liver metastases. These findings reveal that IL-33 mediates epithelial proliferation and suggest that activation of IL-33/ILC2/IL-13 may improve biliary repair and disruption of the circuit may block progression of carcinogenesis.

Authors

Jun Li, Nataliya Razumilava, Gregory J. Gores, Stephanie Walters, Tatsuki Mizuochi, Reena Mourya, Kazuhiko Bessho, Yui-Hsi Wang, Shannon S. Glaser, Pranavkumar Shivakumar, Jorge A. Bezerra

×

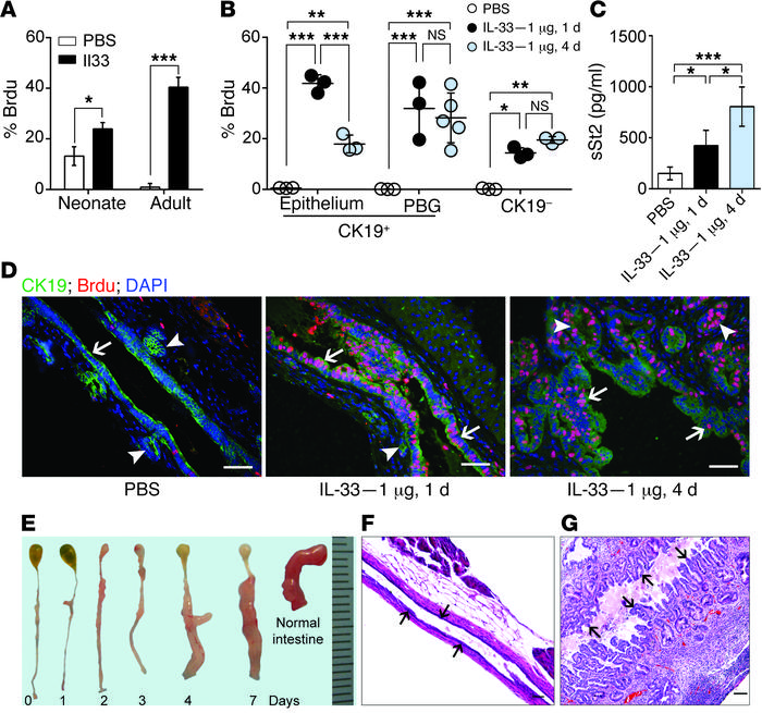
Figure 3

IL-33 induces cholangiocyte proliferation.

Options: View larger image (or click on image) Download as PowerPoint
IL-33 induces cholangiocyte proliferation.
(A) Percentage of CK19+ epith...
(A) Percentage of CK19+ epithelial cells in neonatal and adult EHBDs that stain for BrdU 1 day after PBS or IL-33 (0.1 μg in neonatal and 1 μg for adult mice) i.p. (n = 4 for each group). (B) BrdU uptake in CK19+ epithelial and CK19– submucosal cells of adult EHBDs after 1 and 4 daily doses of PBS or IL-33. (C) Plasma concentration of soluble St2 (sSt2) at the same time points. (D) Representative fluorescence images show BrdU uptake by CK19+ in epithelium (arrows) and peribiliary glands (PBGs) (arrowheads). (E) Representative macroscopic view of EHBDs from adult BALB/c mice after daily doses of IL-33; a segment of normal jejunum is included as a size control. (F and G) H&E staining of EHBD longitudinal sections after 4 daily doses of PBS or IL-33 shows normal epithelium after PBS (arrows; F) and irregular epithelial lining (arrows; G) after 1 μg IL-33 due to hyperplasia of duct mucosa, expansion of PBGs, and accumulation of inflammatory cells in the submucosal compartment. Mean ± SD (A–C) (n ≥ 3 animals). Experiments shown in E were repeated 4 times. *P < 0.05; **P < 0.01; ***P < 0.001. Scale bars: 50 μm.

Copyright © 2026 American Society for Clinical Investigation
ISSN: 0021-9738 (print), 1558-8238 (online)

Sign up for email alerts