Go to JCI Insight
  • About
  • Editors
  • Consulting Editors
  • For authors
  • Publication ethics
  • Publication alerts by email
  • Advertising
  • Job board
  • Contact
  • Clinical Research and Public Health
  • Current issue
  • Past issues
  • By specialty
    • COVID-19
    • Cardiology
    • Gastroenterology
    • Immunology
    • Metabolism
    • Nephrology
    • Neuroscience
    • Oncology
    • Pulmonology
    • Vascular biology
    • All ...
  • Videos
    • ASCI Milestone Awards
    • Video Abstracts
    • Conversations with Giants in Medicine
  • Reviews
    • View all reviews ...
    • Clinical innovation and scientific progress in GLP-1 medicine (Nov 2025)
    • Pancreatic Cancer (Jul 2025)
    • Complement Biology and Therapeutics (May 2025)
    • Evolving insights into MASLD and MASH pathogenesis and treatment (Apr 2025)
    • Microbiome in Health and Disease (Feb 2025)
    • Substance Use Disorders (Oct 2024)
    • Clonal Hematopoiesis (Oct 2024)
    • View all review series ...
  • Viewpoint
  • Collections
    • In-Press Preview
    • Clinical Research and Public Health
    • Research Letters
    • Letters to the Editor
    • Editorials
    • Commentaries
    • Editor's notes
    • Reviews
    • Viewpoints
    • 100th anniversary
    • Top read articles

  • Current issue
  • Past issues
  • Specialties
  • Reviews
  • Review series
  • ASCI Milestone Awards
  • Video Abstracts
  • Conversations with Giants in Medicine
  • In-Press Preview
  • Clinical Research and Public Health
  • Research Letters
  • Letters to the Editor
  • Editorials
  • Commentaries
  • Editor's notes
  • Reviews
  • Viewpoints
  • 100th anniversary
  • Top read articles
  • About
  • Editors
  • Consulting Editors
  • For authors
  • Publication ethics
  • Publication alerts by email
  • Advertising
  • Job board
  • Contact
iNKT cells require TSC1 for terminal maturation and effector lineage fate decisions
Jinhong Wu, Jialong Yang, Kai Yang, Hongxia Wang, Balachandra Gorentla, Jinwook Shin, Yurong Qiu, Loretta G. Que, W. Michael Foster, Zhenwei Xia, Hongbo Chi, Xiao-Ping Zhong
Jinhong Wu, Jialong Yang, Kai Yang, Hongxia Wang, Balachandra Gorentla, Jinwook Shin, Yurong Qiu, Loretta G. Que, W. Michael Foster, Zhenwei Xia, Hongbo Chi, Xiao-Ping Zhong
View: Text | PDF | Corrigendum | Expression of Concern
Research Article

iNKT cells require TSC1 for terminal maturation and effector lineage fate decisions

  • Text
  • PDF
Abstract

Terminal maturation of invariant NKT (iNKT) cells from stage 2 (CD44+NK1.1–) to stage 3 (CD44+NK1.1+) is accompanied by a functional acquisition of a predominant IFN-γ–producing (iNKT-1) phenotype; however, some cells develop into IL-17–producing iNKT (iNKT-17) cells. iNKT-17 cells are rare and restricted to a CD44+NK1.1– lineage. It is unclear how iNKT terminal maturation is regulated and what factors mediate the predominance of iNKT-1 compared with iNKT-17. The tumor suppressor tuberous sclerosis 1 (TSC1) is an important negative regulator of mTOR signaling, which regulates T cell differentiation, function, and trafficking. Here, we determined that mice lacking TSC1 exhibit a developmental block of iNKT differentiation at stage 2 and skew from a predominantly iNKT-1 population toward a predominantly iNKT-17 population, leading to enhanced airway hypersensitivity. Evaluation of purified iNKT cells revealed that TSC1 promotes T-bet, which regulates iNKT maturation, but downregulates ICOS expression in iNKT cells by inhibiting mTOR complex 1 (mTORC1). Furthermore, mice lacking T-bet exhibited both a terminal maturation defect of iNKT cells and a predominance of iNKT-17 cells, and increased ICOS expression was required for the predominance of iNKT-17 cells in the population of TSC1-deficient iNKT cells. Our data indicate that TSC1-dependent control of mTORC1 is crucial for terminal iNKT maturation and effector lineage decisions, resulting in the predominance of iNKT-1 cells.

Authors

Jinhong Wu, Jialong Yang, Kai Yang, Hongxia Wang, Balachandra Gorentla, Jinwook Shin, Yurong Qiu, Loretta G. Que, W. Michael Foster, Zhenwei Xia, Hongbo Chi, Xiao-Ping Zhong

×

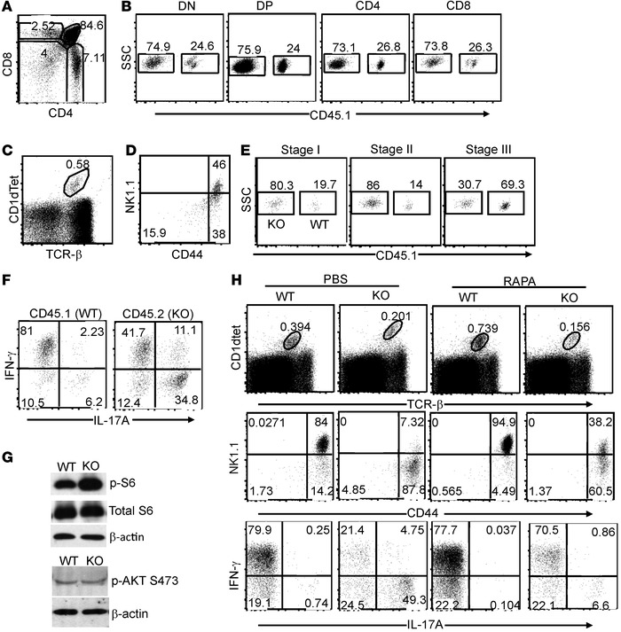
Figure 4

TSC1 inhibits mTORC1 to promote iNKT terminal maturation and iNKT-1 predominance over iNKT-17.

Options: View larger image (or click on image) Download as PowerPoint
TSC1 inhibits mTORC1 to promote iNKT terminal maturation and iNKT-1 pred...
(A–G) TSC1KO iNKT cell developmental and functional abnormalities are due to cell-intrinsic mechanisms. Sublethally irradiated Tcra–/– mice were i.v. injected with WT (CD45.1) and TSC1KO (CD45.2) BM cells at a 1:2.5 ratio. Thymocytes from chimeric mice were analyzed with or without the indicated stimulations. (A) CD4 and CD8 staining. (B) CD45.1 staining of indicated subsets. (C) TCRβ and CD1dTet staining of live-gated Lin– (GR1–B220–CD8–CD11c–CD11b–) thymocytes. (D) CD44 and NK1.1 staining of gated iNKT cells. (E) CD45.1 staining of indicated iNKT subsets. (F) Intracellular IL-17 and IFN-γ staining in WT and TSC1KO iNKT cells following α-GalCer stimulation for 72 hours. (A–F) Data shown are representative of 3 chimeras from 2 independent experiments. (G) Increased mTORC1 signaling in TSC1KO iNKT cells. WT and TSC1KO thymocytes were stimulated with α-GalCer for 72 hours. Cell lysates from expanded and FACS-sorted live TCRβ+CD1dTet+iNKT cells were subjected to immunoblotting analysis with the indicated antibodies. (H) Rapamycin treatment partially restored iNKT terminal maturation and reverted iNKT-17 predominance to iNKT-1 predominance. WT and TSC1KO mice were i.p. injected with rapamycin (75 μg/kg, every other day 10 times) and euthanized for experiments 24 hours after the last injection. The top row shows TCRβ and CD1dTet staining of thymocytes. The middle row shows NK1.1 and CD44 expression on gated iNKT cells. The bottom row shows IL-17A and IFN-γ staining in iNKT cells following P + I stimulation for 5 hours. Data shown in G and H are representative of 2 independent experiments.

Copyright © 2026 American Society for Clinical Investigation
ISSN: 0021-9738 (print), 1558-8238 (online)

Sign up for email alerts