Go to JCI Insight
  • About
  • Editors
  • Consulting Editors
  • For authors
  • Publication ethics
  • Publication alerts by email
  • Advertising
  • Job board
  • Contact
  • Clinical Research and Public Health
  • Current issue
  • Past issues
  • By specialty
    • COVID-19
    • Cardiology
    • Gastroenterology
    • Immunology
    • Metabolism
    • Nephrology
    • Neuroscience
    • Oncology
    • Pulmonology
    • Vascular biology
    • All ...
  • Videos
    • Conversations with Giants in Medicine
    • Video Abstracts
  • Reviews
    • View all reviews ...
    • Clinical innovation and scientific progress in GLP-1 medicine (Nov 2025)
    • Pancreatic Cancer (Jul 2025)
    • Complement Biology and Therapeutics (May 2025)
    • Evolving insights into MASLD and MASH pathogenesis and treatment (Apr 2025)
    • Microbiome in Health and Disease (Feb 2025)
    • Substance Use Disorders (Oct 2024)
    • Clonal Hematopoiesis (Oct 2024)
    • View all review series ...
  • Viewpoint
  • Collections
    • In-Press Preview
    • Clinical Research and Public Health
    • Research Letters
    • Letters to the Editor
    • Editorials
    • Commentaries
    • Editor's notes
    • Reviews
    • Viewpoints
    • 100th anniversary
    • Top read articles

  • Current issue
  • Past issues
  • Specialties
  • Reviews
  • Review series
  • Conversations with Giants in Medicine
  • Video Abstracts
  • In-Press Preview
  • Clinical Research and Public Health
  • Research Letters
  • Letters to the Editor
  • Editorials
  • Commentaries
  • Editor's notes
  • Reviews
  • Viewpoints
  • 100th anniversary
  • Top read articles
  • About
  • Editors
  • Consulting Editors
  • For authors
  • Publication ethics
  • Publication alerts by email
  • Advertising
  • Job board
  • Contact
Kruppel-like factor 15 is critical for vascular inflammation
Yuan Lu, Lisheng Zhang, Xudong Liao, Panjamaporn Sangwung, Domenick A. Prosdocimo, Guangjin Zhou, Alexander R. Votruba, Leigh Brian, Yuh Jung Han, Huiyun Gao, Yunmei Wang, Koichi Shimizu, Kaitlyn Weinert-Stein, Maria Khrestian, Daniel I. Simon, Neil J. Freedman, Mukesh K. Jain
Yuan Lu, Lisheng Zhang, Xudong Liao, Panjamaporn Sangwung, Domenick A. Prosdocimo, Guangjin Zhou, Alexander R. Votruba, Leigh Brian, Yuh Jung Han, Huiyun Gao, Yunmei Wang, Koichi Shimizu, Kaitlyn Weinert-Stein, Maria Khrestian, Daniel I. Simon, Neil J. Freedman, Mukesh K. Jain
View: Text | PDF
Research Article Vascular biology

Kruppel-like factor 15 is critical for vascular inflammation

  • Text
  • PDF
Abstract

Activation of cells intrinsic to the vessel wall is central to the initiation and progression of vascular inflammation. As the dominant cellular constituent of the vessel wall, vascular smooth muscle cells (VSMCs) and their functions are critical determinants of vascular disease. While factors that regulate VSMC proliferation and migration have been identified, the endogenous regulators of VSMC proinflammatory activation remain incompletely defined. The Kruppel-like family of transcription factors (KLFs) are important regulators of inflammation. In this study, we identified Kruppel-like factor 15 (KLF15) as an essential regulator of VSMC proinflammatory activation. KLF15 levels were markedly reduced in human atherosclerotic tissues. Mice with systemic and smooth muscle–specific deficiency of KLF15 exhibited an aggressive inflammatory vasculopathy in two distinct models of vascular disease: orthotopic carotid artery transplantation and diet-induced atherosclerosis. We demonstrated that KLF15 alters the acetylation status and activity of the proinflammatory factor NF-κB through direct interaction with the histone acetyltransferase p300. These studies identify a previously unrecognized KLF15-dependent pathway that regulates VSMC proinflammatory activation.

Authors

Yuan Lu, Lisheng Zhang, Xudong Liao, Panjamaporn Sangwung, Domenick A. Prosdocimo, Guangjin Zhou, Alexander R. Votruba, Leigh Brian, Yuh Jung Han, Huiyun Gao, Yunmei Wang, Koichi Shimizu, Kaitlyn Weinert-Stein, Maria Khrestian, Daniel I. Simon, Neil J. Freedman, Mukesh K. Jain

×

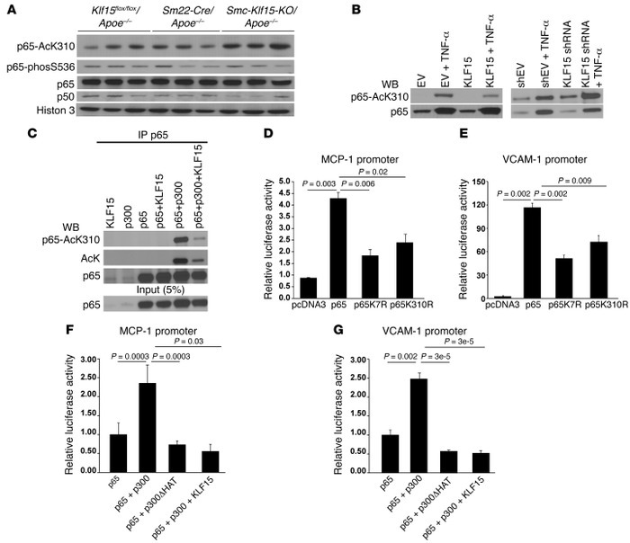
Figure 4

KLF15 suppresses NF-κB transactivation activity in VSMCs.

Options: View larger image (or click on image) Download as PowerPoint
KLF15 suppresses NF-κB transactivation activity in VSMCs.
(A) Western bl...
(A) Western blots of indicated proteins in 15-week HFD-challenged aortae nuclear extract (n = 3 individual aortae in each group). (B) Nuclear extract Western blots of AcK310-p65 and total p65 (baseline and following TNF-α stimulation) in EV and KLF15 adenovirus–infected HASMCs (left panel) and in WT and KLF15 acute knockout mouse aortic SMCs. (C) HASMCs overexpressed the indicated proteins for 48 hours, then p65 was immunoprecipitated from nuclear extracts. Immunoprecipitates were immunoblotted for total p65, total acetylated lysine (AcK), and acetylated p65-lysine310 (AcK310). (D and E) HEK293T cells were transiently transfected with the indicated plasmids for 48 hours (n = 3 independent experiments in each group). (F and G) HEK293T cells were transiently transfected by the indicated plasmids for 48 hours. p300-HAT deletion mutation showed significantly lower transcriptional activity on both MCP-1 and VCAM-1 promoters. KLF15 attenuated p300-dependent p65 activation on both promoters (n = 3 independent experiments in each group).

Copyright © 2025 American Society for Clinical Investigation
ISSN: 0021-9738 (print), 1558-8238 (online)

Sign up for email alerts