Go to JCI Insight
  • About
  • Editors
  • Consulting Editors
  • For authors
  • Publication ethics
  • Publication alerts by email
  • Advertising
  • Job board
  • Contact
  • Clinical Research and Public Health
  • Current issue
  • Past issues
  • By specialty
    • COVID-19
    • Cardiology
    • Gastroenterology
    • Immunology
    • Metabolism
    • Nephrology
    • Neuroscience
    • Oncology
    • Pulmonology
    • Vascular biology
    • All ...
  • Videos
    • ASCI Milestone Awards
    • Video Abstracts
    • Conversations with Giants in Medicine
  • Reviews
    • View all reviews ...
    • Clinical innovation and scientific progress in GLP-1 medicine (Nov 2025)
    • Pancreatic Cancer (Jul 2025)
    • Complement Biology and Therapeutics (May 2025)
    • Evolving insights into MASLD and MASH pathogenesis and treatment (Apr 2025)
    • Microbiome in Health and Disease (Feb 2025)
    • Substance Use Disorders (Oct 2024)
    • Clonal Hematopoiesis (Oct 2024)
    • View all review series ...
  • Viewpoint
  • Collections
    • In-Press Preview
    • Clinical Research and Public Health
    • Research Letters
    • Letters to the Editor
    • Editorials
    • Commentaries
    • Editor's notes
    • Reviews
    • Viewpoints
    • 100th anniversary
    • Top read articles

  • Current issue
  • Past issues
  • Specialties
  • Reviews
  • Review series
  • ASCI Milestone Awards
  • Video Abstracts
  • Conversations with Giants in Medicine
  • In-Press Preview
  • Clinical Research and Public Health
  • Research Letters
  • Letters to the Editor
  • Editorials
  • Commentaries
  • Editor's notes
  • Reviews
  • Viewpoints
  • 100th anniversary
  • Top read articles
  • About
  • Editors
  • Consulting Editors
  • For authors
  • Publication ethics
  • Publication alerts by email
  • Advertising
  • Job board
  • Contact
Lipotoxicity disrupts incretin-regulated human β cell connectivity
David J. Hodson, Ryan K. Mitchell, Elisa A. Bellomo, Gao Sun, Laurent Vinet, Paolo Meda, Daliang Li, Wen-Hong Li, Marco Bugliani, Piero Marchetti, Domenico Bosco, Lorenzo Piemonti, Paul Johnson, Stephen J. Hughes, Guy A. Rutter
David J. Hodson, Ryan K. Mitchell, Elisa A. Bellomo, Gao Sun, Laurent Vinet, Paolo Meda, Daliang Li, Wen-Hong Li, Marco Bugliani, Piero Marchetti, Domenico Bosco, Lorenzo Piemonti, Paul Johnson, Stephen J. Hughes, Guy A. Rutter
View: Text | PDF
Research Article Endocrinology

Lipotoxicity disrupts incretin-regulated human β cell connectivity

  • Text
  • PDF
Abstract

Pancreatic β cell dysfunction is pathognomonic of type 2 diabetes mellitus (T2DM) and is driven by environmental and genetic factors. β cell responses to glucose and to incretins such as glucagon-like peptide-1 (GLP-1) and glucose-dependent insulinotropic polypeptide (GIP) are altered in the disease state. While rodent β cells act as a coordinated syncytium to drive insulin release, this property is unexplored in human islets. In situ imaging approaches were therefore used to monitor in real time the islet dynamics underlying hormone release. We found that GLP-1 and GIP recruit a highly coordinated subnetwork of β cells that are targeted by lipotoxicity to suppress insulin secretion. Donor BMI was negatively correlated with subpopulation responses to GLP-1, suggesting that this action of incretin contributes to functional β cell mass in vivo. Conversely, exposure of mice to a high-fat diet unveiled a role for incretin in maintaining coordinated islet activity, supporting the existence of species-specific strategies to maintain normoglycemia. These findings demonstrate that β cell connectedness is an inherent property of human islets that is likely to influence incretin-potentiated insulin secretion and may be perturbed by diabetogenic insults to disrupt glucose homeostasis in humans.

Authors

David J. Hodson, Ryan K. Mitchell, Elisa A. Bellomo, Gao Sun, Laurent Vinet, Paolo Meda, Daliang Li, Wen-Hong Li, Marco Bugliani, Piero Marchetti, Domenico Bosco, Lorenzo Piemonti, Paul Johnson, Stephen J. Hughes, Guy A. Rutter

×

Figure 2

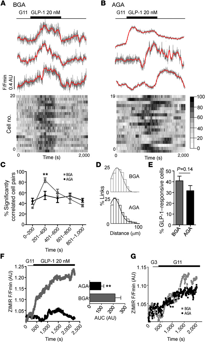
Gap junctions coordinate cell responses to GLP-1.

Options: View larger image (or click on image) Download as PowerPoint
Gap junctions coordinate cell responses to GLP-1.
(A) BGA, an inactive a...
(A) BGA, an inactive analog of the GJ blocker AGA, does not affect coordinated β cell responses to 11 mM glucose (G11) plus GLP-1. Top panel: representative Ca2+ traces; red, smoothed; gray, raw. Bottom panel: heatmap depicting minimum (0) to maximum (100) for each cell. (B) As for A, except the application of AGA induces asynchrony in the GLP-1–treated population, which presents as lagged responses to stimulus. (C) Histogram showing the mean percentage of significantly correlated cell pairs in BGA- and AGA-treated islets before (0–200 seconds), during (201–400 seconds), and after (401–1,000 seconds) GLP-1 application (**P < 0.01 versus AGA; two-way ANOVA; n = 8 islets from 3 donors). (D) Probability histograms of distances between correlated β cell pairs in BGA-treated (top panel) and AGA-treated (bottom panel) islets. AGA decreases the distances over which cells coordinate their activity as demonstrated by the left-shifted Gaussian peak (curve fitted to binned data from 3 donors). (E) AGA does not significantly alter the mean percentage of GLP-responsive cells (P = 0.14; Mann-Whitney U test). (F) AGA decreases GLP-1–stimulated insulin release measured in real time using the Zn2+-sensitive probe ZIMIR (left panel; mean traces from 3 donors). Bar graph (right panel) showing decreased mean AUC in AGA-treated islets (**P < 0.01; Mann-Whitney U test; n = 7–8 islets from 3 donors). (G) 11 mM glucose-stimulated (G11-stimulated) insulin secretion is identical in AGA- and BGA-treated islets (representative traces from n = 4 recordings).

Copyright © 2026 American Society for Clinical Investigation
ISSN: 0021-9738 (print), 1558-8238 (online)

Sign up for email alerts