Go to JCI Insight
  • About
  • Editors
  • Consulting Editors
  • For authors
  • Publication ethics
  • Publication alerts by email
  • Advertising
  • Job board
  • Contact
  • Clinical Research and Public Health
  • Current issue
  • Past issues
  • By specialty
    • COVID-19
    • Cardiology
    • Gastroenterology
    • Immunology
    • Metabolism
    • Nephrology
    • Neuroscience
    • Oncology
    • Pulmonology
    • Vascular biology
    • All ...
  • Videos
    • Conversations with Giants in Medicine
    • Video Abstracts
  • Reviews
    • View all reviews ...
    • Clinical innovation and scientific progress in GLP-1 medicine (Nov 2025)
    • Pancreatic Cancer (Jul 2025)
    • Complement Biology and Therapeutics (May 2025)
    • Evolving insights into MASLD and MASH pathogenesis and treatment (Apr 2025)
    • Microbiome in Health and Disease (Feb 2025)
    • Substance Use Disorders (Oct 2024)
    • Clonal Hematopoiesis (Oct 2024)
    • View all review series ...
  • Viewpoint
  • Collections
    • In-Press Preview
    • Clinical Research and Public Health
    • Research Letters
    • Letters to the Editor
    • Editorials
    • Commentaries
    • Editor's notes
    • Reviews
    • Viewpoints
    • 100th anniversary
    • Top read articles

  • Current issue
  • Past issues
  • Specialties
  • Reviews
  • Review series
  • Conversations with Giants in Medicine
  • Video Abstracts
  • In-Press Preview
  • Clinical Research and Public Health
  • Research Letters
  • Letters to the Editor
  • Editorials
  • Commentaries
  • Editor's notes
  • Reviews
  • Viewpoints
  • 100th anniversary
  • Top read articles
  • About
  • Editors
  • Consulting Editors
  • For authors
  • Publication ethics
  • Publication alerts by email
  • Advertising
  • Job board
  • Contact
Viperin restricts chikungunya virus replication and pathology
Terk-Shin Teng, Suan-Sin Foo, Diane Simamarta, Fok-Moon Lum, Teck-Hui Teo, Aleksei Lulla, Nicholas K.W. Yeo, Esther G.L. Koh, Angela Chow, Yee-Sin Leo, Andres Merits, Keh-Chuang Chin, Lisa F.P. Ng
Terk-Shin Teng, Suan-Sin Foo, Diane Simamarta, Fok-Moon Lum, Teck-Hui Teo, Aleksei Lulla, Nicholas K.W. Yeo, Esther G.L. Koh, Angela Chow, Yee-Sin Leo, Andres Merits, Keh-Chuang Chin, Lisa F.P. Ng
View: Text | PDF
Research Article Virology

Viperin restricts chikungunya virus replication and pathology

  • Text
  • PDF
Abstract

Chikungunya virus (CHIKV) is a mosquito-borne arthralgia arbovirus that is reemergent in sub-Saharan Africa and Southeast Asia. CHIKV infection has been shown to be self-limiting, but the molecular mechanisms of the innate immune response that control CHIKV replication remain undefined. Here, longitudinal transcriptional analyses of PBMCs from a cohort of CHIKV-infected patients revealed that type I IFNs controlled CHIKV infection via RSAD2 (which encodes viperin), an enigmatic multifunctional IFN-stimulated gene (ISG). Viperin was highly induced in monocytes, the major target cell of CHIKV in blood. Anti-CHIKV functions of viperin were dependent on its localization in the ER, and the N-terminal amphipathic α-helical domain was crucial for its antiviral activity in controlling CHIKV replication. Furthermore, mice lacking Rsad2 had higher viremia and severe joint inflammation compared with wild-type mice. Our data demonstrate that viperin is a critical antiviral host protein that controls CHIKV infection and provide a preclinical basis for the design of effective control strategies against CHIKV and other reemerging arthrogenic alphaviruses.

Authors

Terk-Shin Teng, Suan-Sin Foo, Diane Simamarta, Fok-Moon Lum, Teck-Hui Teo, Aleksei Lulla, Nicholas K.W. Yeo, Esther G.L. Koh, Angela Chow, Yee-Sin Leo, Andres Merits, Keh-Chuang Chin, Lisa F.P. Ng

×

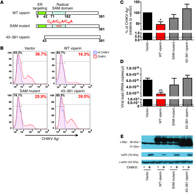
Figure 3

Overexpression of viperin controls CHIKV replication.

Options: View larger image (or click on image) Download as PowerPoint
Overexpression of viperin controls CHIKV replication.
(A) Schematic repr...
(A) Schematic representation of the domain organization of viperin and the various mutant constructs used. Viperin contains an ER targeting N-terminal amphipathic α-helical domain (aa 1–42) and a radical SAM catalytic domain (aa 77–209). WT viperin, SAM domain mutant of viperin (C83A/C87A/C90A), and a truncated viperin mutant (aa 43–361) are shown. (B) HEK 293T cells were transfected with the various plasmids for 24 hours before infection with HI CHIKV or CHIKV (MOI 2.5). Cells were harvested at 12 hpi and analyzed for CHIKV infectivity by flow cytometry. Histogram plots of percent CHIKV Ag+ cells in various cell populations are representative of 3 independent experiments. (C) Graphical presentation of histogram plots in B. Data are expressed as mean ± SD of percent CHIKV Ag+ cells relative to vector-transfected cells infected with CHIKV (n = 3). *P < 0.05, 1-way ANOVA with Tukey’s post-test. Horizontal dotted line represents the mean percent CHIKV Ag+ cells detected in control. (D) Viral load was determined by qRT-PCR using specific primers against the negative-strand nsP1 RNA. Data are mean ± SD (n = 3). Horizontal dotted line represents the mean amount of RNA detected in control cells. **P < 0.01. (E) Viperin expression was detected with anti–c-Myc antibody. CHIKV nsP2 expression in the infected cells was detected with anti-nsP2 antibody. Detection of α-actin expression served as a loading control. Immunoblots are representative of 3 independent experiments.

Copyright © 2025 American Society for Clinical Investigation
ISSN: 0021-9738 (print), 1558-8238 (online)

Sign up for email alerts