Go to JCI Insight
  • About
  • Editors
  • Consulting Editors
  • For authors
  • Publication ethics
  • Publication alerts by email
  • Advertising
  • Job board
  • Contact
  • Clinical Research and Public Health
  • Current issue
  • Past issues
  • By specialty
    • COVID-19
    • Cardiology
    • Gastroenterology
    • Immunology
    • Metabolism
    • Nephrology
    • Neuroscience
    • Oncology
    • Pulmonology
    • Vascular biology
    • All ...
  • Videos
    • Conversations with Giants in Medicine
    • Video Abstracts
  • Reviews
    • View all reviews ...
    • Clinical innovation and scientific progress in GLP-1 medicine (Nov 2025)
    • Pancreatic Cancer (Jul 2025)
    • Complement Biology and Therapeutics (May 2025)
    • Evolving insights into MASLD and MASH pathogenesis and treatment (Apr 2025)
    • Microbiome in Health and Disease (Feb 2025)
    • Substance Use Disorders (Oct 2024)
    • Clonal Hematopoiesis (Oct 2024)
    • View all review series ...
  • Viewpoint
  • Collections
    • In-Press Preview
    • Clinical Research and Public Health
    • Research Letters
    • Letters to the Editor
    • Editorials
    • Commentaries
    • Editor's notes
    • Reviews
    • Viewpoints
    • 100th anniversary
    • Top read articles

  • Current issue
  • Past issues
  • Specialties
  • Reviews
  • Review series
  • Conversations with Giants in Medicine
  • Video Abstracts
  • In-Press Preview
  • Clinical Research and Public Health
  • Research Letters
  • Letters to the Editor
  • Editorials
  • Commentaries
  • Editor's notes
  • Reviews
  • Viewpoints
  • 100th anniversary
  • Top read articles
  • About
  • Editors
  • Consulting Editors
  • For authors
  • Publication ethics
  • Publication alerts by email
  • Advertising
  • Job board
  • Contact
Perlecan domain V is neuroprotective and proangiogenic following ischemic stroke in rodents
Boyeon Lee, Douglas Clarke, Abraham Al Ahmad, Michael Kahle, Christi Parham, Lisa Auckland, Courtney Shaw, Mehmet Fidanboylu, Anthony Wayne Orr, Omolara Ogunshola, Andrzej Fertala, Sarah A. Thomas, Gregory J. Bix
Boyeon Lee, Douglas Clarke, Abraham Al Ahmad, Michael Kahle, Christi Parham, Lisa Auckland, Courtney Shaw, Mehmet Fidanboylu, Anthony Wayne Orr, Omolara Ogunshola, Andrzej Fertala, Sarah A. Thomas, Gregory J. Bix
View: Text | PDF | Corrigendum
Research Article Angiogenesis

Perlecan domain V is neuroprotective and proangiogenic following ischemic stroke in rodents

  • Text
  • PDF
Abstract

Stroke is the leading cause of long-term disability and the third leading cause of death in the United States. While most research thus far has focused on acute stroke treatment and neuroprotection, the exploitation of endogenous brain self-repair mechanisms may also yield therapeutic strategies. Here, we describe a distinct type of stroke treatment, the naturally occurring extracellular matrix fragment of perlecan, domain V, which we found had neuroprotective properties and enhanced post-stroke angiogenesis, a key component of brain repair, in rodent models of stroke. In both rat and mouse models, Western blot analysis revealed elevated levels of perlecan domain V. When systemically administered 24 hours after stroke, domain V was well tolerated, reached infarct and peri-infarct brain vasculature, and restored stroke-affected motor function to baseline pre-stroke levels in these multiple stroke models in both mice and rats. Post-stroke domain V administration increased VEGF levels via a mechanism involving brain endothelial cell α5β1 integrin, and the subsequent neuroprotective and angiogenic actions of domain V were in turn mediated via VEGFR. These results suggest that perlecan domain V represents a promising approach for stroke treatment.

Authors

Boyeon Lee, Douglas Clarke, Abraham Al Ahmad, Michael Kahle, Christi Parham, Lisa Auckland, Courtney Shaw, Mehmet Fidanboylu, Anthony Wayne Orr, Omolara Ogunshola, Andrzej Fertala, Sarah A. Thomas, Gregory J. Bix

×

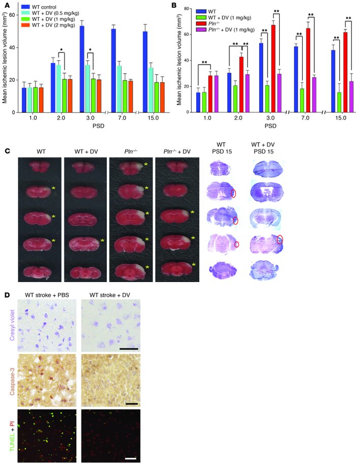
Figure 3

DV is neuroprotective.

Options: View larger image (or click on image) Download as PowerPoint
DV is neuroprotective.
(A and B) Mean ischemic lesion volumes measured f...
(A and B) Mean ischemic lesion volumes measured from brain sections stained with TTC (PSD 1–3) or H&E (PSD 7 and 15) in WT mice treated with different doses of DV (A) or in WT and Pln–/– mice treated as indicated (B) (*P < 0.05, **P < 0.01, n = 15 per treatment group per PSD). (C) WT or Pln–/– mouse brain TTC staining at PSD 3, or WT H&E staining on PSD 15, after animals received i.p. PBS or DV injections (1 mg/kg). Yellow asterisks and red circles indicate ischemic lesions. (D) Cresyl violet, cleaved caspase-3, and TUNEL staining, with propidium iodide (PI) nuclear counterstain, in the peri-infarct area in WT mice treated with PBS or with DV. Scale bars: 5 μm (cresyl violet) and 10 μm (caspase-3 and TUNEL).

Copyright © 2025 American Society for Clinical Investigation
ISSN: 0021-9738 (print), 1558-8238 (online)

Sign up for email alerts