Go to JCI Insight
  • About
  • Editors
  • Consulting Editors
  • For authors
  • Publication ethics
  • Publication alerts by email
  • Advertising
  • Job board
  • Contact
  • Clinical Research and Public Health
  • Current issue
  • Past issues
  • By specialty
    • COVID-19
    • Cardiology
    • Gastroenterology
    • Immunology
    • Metabolism
    • Nephrology
    • Neuroscience
    • Oncology
    • Pulmonology
    • Vascular biology
    • All ...
  • Videos
    • Conversations with Giants in Medicine
    • Video Abstracts
  • Reviews
    • View all reviews ...
    • Clinical innovation and scientific progress in GLP-1 medicine (Nov 2025)
    • Pancreatic Cancer (Jul 2025)
    • Complement Biology and Therapeutics (May 2025)
    • Evolving insights into MASLD and MASH pathogenesis and treatment (Apr 2025)
    • Microbiome in Health and Disease (Feb 2025)
    • Substance Use Disorders (Oct 2024)
    • Clonal Hematopoiesis (Oct 2024)
    • View all review series ...
  • Viewpoint
  • Collections
    • In-Press Preview
    • Clinical Research and Public Health
    • Research Letters
    • Letters to the Editor
    • Editorials
    • Commentaries
    • Editor's notes
    • Reviews
    • Viewpoints
    • 100th anniversary
    • Top read articles

  • Current issue
  • Past issues
  • Specialties
  • Reviews
  • Review series
  • Conversations with Giants in Medicine
  • Video Abstracts
  • In-Press Preview
  • Clinical Research and Public Health
  • Research Letters
  • Letters to the Editor
  • Editorials
  • Commentaries
  • Editor's notes
  • Reviews
  • Viewpoints
  • 100th anniversary
  • Top read articles
  • About
  • Editors
  • Consulting Editors
  • For authors
  • Publication ethics
  • Publication alerts by email
  • Advertising
  • Job board
  • Contact
Bestrophin-2 mediates bicarbonate transport by goblet cells in mouse colon
Kuai Yu, Rafael Lujan, Alan Marmorstein, Sherif Gabriel, H. Criss Hartzell
Kuai Yu, Rafael Lujan, Alan Marmorstein, Sherif Gabriel, H. Criss Hartzell
View: Text | PDF
Research Article Gastroenterology

Bestrophin-2 mediates bicarbonate transport by goblet cells in mouse colon

  • Text
  • PDF
Abstract

Anion transport by the colonic mucosa maintains the hydration and pH of the colonic lumen, and its disruption causes a variety of diarrheal diseases. Cholinergic agonists raise cytosolic Ca2+ levels and stimulate anion secretion, but the mechanisms underlying this effect remain unclear. Cholinergic stimulation of anion secretion may occur via activation of Ca2+-activated Cl– channels (CaCCs) or an increase in the Cl– driving force through CFTR after activation of Ca2+-dependent K+ channels. Here we investigated the role of a candidate CaCC protein, bestrophin-2 (Best2), using Best2–/– mice. Cholinergic stimulation of anion current was greatly reduced in Best2–/– mice, consistent with our proposed role for Best2 as a CaCC. However, immunostaining revealed Best2 localized to the basolateral membrane of mucin-secreting colonic goblet cells, not the apical membrane of Cl–-secreting enterocytes. In addition, in the absence of HCO3–, cholinergic-activated current was identical in control and Best2–/– tissue preparations, which suggests that most of the Best2 current was carried by HCO3–. These data delineate an alternative model of cholinergic regulation of colonic anion secretion in which goblet cells play a critical role in HCO3– homeostasis. We therefore propose that Best2 is a HCO3– channel that works in concert with a Cl:HCO3– exchanger in the apical membrane to affect transcellular HCO3– transport. Furthermore, previous models implicating CFTR in cholinergic Cl– secretion may be explained by substantial downregulation of Best2 in Cftr–/– mice.

Authors

Kuai Yu, Rafael Lujan, Alan Marmorstein, Sherif Gabriel, H. Criss Hartzell

×

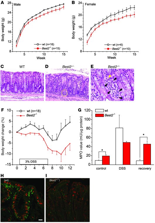
Figure 9

Phenotype of Best2–/– mice.

Options: View larger image (or click on image) Download as PowerPoint
Phenotype of Best2–/– mice.
   
(A and B) Body weights of male (A) and f...
(A and B) Body weights of male (A) and female (B) WT and Best2–/– mice plotted versus age. (C–E) Hematoxylin and eosin–stained sections of WT (C) and Best2–/– (D and E) colon. The circle in D indicates an area of inflammation characterized by many polymorphonuclear lymphocytes. Arrows in E denote lymphocytes (black) and an eosinophil (yellow). (F–I) Response to DSS treatment. (F) Body weights of WT and Best2–/– mice given 3% DSS in their drinking water from day 1 to day 7 (n = 18 per group). (G) MPO activity in colon samples from WT and Best2–/– mice before DSS treatment (control), at the end of 6 days of DSS treatment (DSS), and 18 days after DSS treatment was ended (recovery) (n = 6–10 per group). *P < 0.05. (H and I) Cells of WT and Best2–/– distal colon, after 6 days of recovery from DSS, were stained with Best2 antibody (green) and PNA (red) to show unsialylated mucin. Scale bar: 20 μm. Images demonstrate hyperplasia of Best2-positive cells (H), whereas Best2–/– mice had many fewer PNA-positive cells (I).

Copyright © 2026 American Society for Clinical Investigation
ISSN: 0021-9738 (print), 1558-8238 (online)

Sign up for email alerts