Go to JCI Insight
  • About
  • Editors
  • Consulting Editors
  • For authors
  • Publication ethics
  • Publication alerts by email
  • Advertising
  • Job board
  • Contact
  • Clinical Research and Public Health
  • Current issue
  • Past issues
  • By specialty
    • COVID-19
    • Cardiology
    • Gastroenterology
    • Immunology
    • Metabolism
    • Nephrology
    • Neuroscience
    • Oncology
    • Pulmonology
    • Vascular biology
    • All ...
  • Videos
    • Conversations with Giants in Medicine
    • Video Abstracts
  • Reviews
    • View all reviews ...
    • Clinical innovation and scientific progress in GLP-1 medicine (Nov 2025)
    • Pancreatic Cancer (Jul 2025)
    • Complement Biology and Therapeutics (May 2025)
    • Evolving insights into MASLD and MASH pathogenesis and treatment (Apr 2025)
    • Microbiome in Health and Disease (Feb 2025)
    • Substance Use Disorders (Oct 2024)
    • Clonal Hematopoiesis (Oct 2024)
    • View all review series ...
  • Viewpoint
  • Collections
    • In-Press Preview
    • Clinical Research and Public Health
    • Research Letters
    • Letters to the Editor
    • Editorials
    • Commentaries
    • Editor's notes
    • Reviews
    • Viewpoints
    • 100th anniversary
    • Top read articles

  • Current issue
  • Past issues
  • Specialties
  • Reviews
  • Review series
  • Conversations with Giants in Medicine
  • Video Abstracts
  • In-Press Preview
  • Clinical Research and Public Health
  • Research Letters
  • Letters to the Editor
  • Editorials
  • Commentaries
  • Editor's notes
  • Reviews
  • Viewpoints
  • 100th anniversary
  • Top read articles
  • About
  • Editors
  • Consulting Editors
  • For authors
  • Publication ethics
  • Publication alerts by email
  • Advertising
  • Job board
  • Contact
A CD28 superagonistic antibody elicits 2 functionally distinct waves of T cell activation in rats
Nora Müller, Jens van den Brandt, Francesca Odoardi, Denise Tischner, Judith Herath, Alexander Flügel, Holger M. Reichardt
Nora Müller, Jens van den Brandt, Francesca Odoardi, Denise Tischner, Judith Herath, Alexander Flügel, Holger M. Reichardt
View: Text | PDF
Research Article

A CD28 superagonistic antibody elicits 2 functionally distinct waves of T cell activation in rats

  • Text
  • PDF
Abstract

Administration of the CD28 superagonistic antibody JJ316 is an efficient means to treat autoimmune diseases in rats, but the humanized antibody TGN1412 caused devastating side effects in healthy volunteers during a clinical trial. Here we show that JJ316 treatment of rats induced a dramatic redistribution of T lymphocytes from the periphery to the secondary lymphoid organs, resulting in severe T lymphopenia. Live imaging of secondary lymphoid organs revealed that JJ316 administration almost instantaneously (<2 minutes) arrested T cells in situ. This reduction in T cell motility was accompanied by profound cytoskeletal rearrangements and increased cell size. In addition, surface expression of lymphocyte function–associated antigen-1 was enhanced, endothelial differentiation sphingolipid G protein–coupled receptor 1 and L selectin levels were downregulated, and the cells lost their responsiveness to sphingosine 1–phosphate–directed migration. These proadhesive alterations were accompanied by signs of strong activation, including upregulation of CD25, CD69, CD134, and proinflammatory mediators. However, this did not lead to a cytokine storm similar to the clinical trial. While most of the early changes disappeared within 48 hours, we observed that CD4+CD25+FoxP3+ regulatory T cells experienced a second phase of activation, which resulted in massive cell enlargement, extensive polarization, and increased motility. These data suggest that CD28 superagonists elicit 2 qualitatively distinct waves of activation.

Authors

Nora Müller, Jens van den Brandt, Francesca Odoardi, Denise Tischner, Judith Herath, Alexander Flügel, Holger M. Reichardt

×

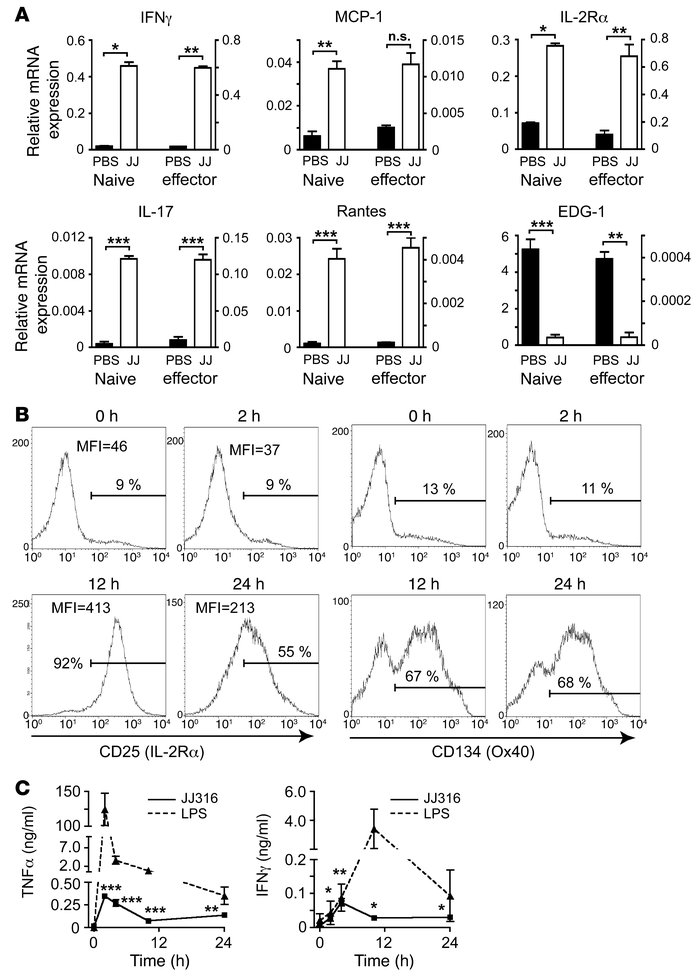
Figure 7

T cells rapidly upregulate expression of membrane activation markers and proinflammatory mediators but secrete only moderate amounts of cytokines.

Options: View larger image (or click on image) Download as PowerPoint
JJ316 induces proadhesive changes and interferes with S1P-mediated migra...
(A) Quantitative PCR of naive T cells and TMBP-GFP effector cells sorted by preparative flow cytometry from the spleen 4 hours after treatment with 1.0 mg JJ316 or PBS. Expression levels were normalized to β-actin (Actb). n = 4; mean ± standard error of the mean. (B) CD4+ T cells were analyzed before and 2, 12, and 24 hours after JJ316 application for surface expression of activation markers by flow cytometry. (C) The levels of TNFα and IFNγ in the serum of rats injected with 1.0 mg JJ316 were determined at the indicated time points by Cytokine Bead Array. n = 6; mean ± standard error of the mean. For comparison, cytokine levels were determined in rats injected i.p. with 4 mg/kg LPS. n = 3; mean ± standard error of the mean. MFI, mean fluorescence intensity. *P < 0.05; **P < 0.01; ***P < 0.001.

Copyright © 2026 American Society for Clinical Investigation
ISSN: 0021-9738 (print), 1558-8238 (online)

Sign up for email alerts