Go to JCI Insight
  • About
  • Editors
  • Consulting Editors
  • For authors
  • Publication ethics
  • Publication alerts by email
  • Advertising
  • Job board
  • Contact
  • Clinical Research and Public Health
  • Current issue
  • Past issues
  • By specialty
    • COVID-19
    • Cardiology
    • Gastroenterology
    • Immunology
    • Metabolism
    • Nephrology
    • Neuroscience
    • Oncology
    • Pulmonology
    • Vascular biology
    • All ...
  • Videos
    • Conversations with Giants in Medicine
    • Video Abstracts
  • Reviews
    • View all reviews ...
    • Clinical innovation and scientific progress in GLP-1 medicine (Nov 2025)
    • Pancreatic Cancer (Jul 2025)
    • Complement Biology and Therapeutics (May 2025)
    • Evolving insights into MASLD and MASH pathogenesis and treatment (Apr 2025)
    • Microbiome in Health and Disease (Feb 2025)
    • Substance Use Disorders (Oct 2024)
    • Clonal Hematopoiesis (Oct 2024)
    • View all review series ...
  • Viewpoint
  • Collections
    • In-Press Preview
    • Clinical Research and Public Health
    • Research Letters
    • Letters to the Editor
    • Editorials
    • Commentaries
    • Editor's notes
    • Reviews
    • Viewpoints
    • 100th anniversary
    • Top read articles

  • Current issue
  • Past issues
  • Specialties
  • Reviews
  • Review series
  • Conversations with Giants in Medicine
  • Video Abstracts
  • In-Press Preview
  • Clinical Research and Public Health
  • Research Letters
  • Letters to the Editor
  • Editorials
  • Commentaries
  • Editor's notes
  • Reviews
  • Viewpoints
  • 100th anniversary
  • Top read articles
  • About
  • Editors
  • Consulting Editors
  • For authors
  • Publication ethics
  • Publication alerts by email
  • Advertising
  • Job board
  • Contact
Kidney-specific claudin-2 deficiency leads to medullary nephrocalcinosis in mice
Christine V. Behm, Duuamene Nyimanu, Ony Araujo Galdino, Sadhana Kanoo, Young Chul Kim, Natalia Lopez, Helen Goodluck, Peter S. Rowe, Andrew P. Evan, André J. Sommer, Matthew N. Barr, Tracy Punshon, Volker Vallon, Brian P. Jackson, James C. Williams Jr., Alan S.L. Yu
Christine V. Behm, Duuamene Nyimanu, Ony Araujo Galdino, Sadhana Kanoo, Young Chul Kim, Natalia Lopez, Helen Goodluck, Peter S. Rowe, Andrew P. Evan, André J. Sommer, Matthew N. Barr, Tracy Punshon, Volker Vallon, Brian P. Jackson, James C. Williams Jr., Alan S.L. Yu
View: Text | PDF
Research Article Metabolism Nephrology

Kidney-specific claudin-2 deficiency leads to medullary nephrocalcinosis in mice

  • Text
  • PDF
Abstract

Deposits of hydroxyapatite called Randall’s plaques are found in the renal papilla of calcium oxalate kidney stone formers and likely serve as the nidus for stone formation, but their pathogenesis is unknown. Claudin-2 is a paracellular ion channel that mediates calcium reabsorption in the renal proximal tubule. To investigate the role of renal claudin-2, we generated kidney tubule–specific claudin-2 conditional KO mice (KS-Cldn2 KO). KS-Cldn2 KO mice exhibited transient hypercalciuria in early life. Normalization of urine calcium was accompanied by a compensatory increase in expression and function of renal tubule calcium transporters, including in the thick ascending limb. Despite normocalciuria, KS-Cldn2 KO mice developed papillary hydroxyapatite deposits, beginning at 6 months of age, that resembled Randall’s plaques and tubule plugs. Bulk chemical tissue analysis and laser ablation–inductively coupled plasma mass spectrometry revealed a gradient of intrarenal calcium concentration along the corticomedullary axis in normal mice that was accentuated in KS-Cldn2 KO mice. Our findings provide evidence for the “vas washdown” hypothesis for Randall’s plaque formation and identify the corticomedullary calcium gradient as a potential target for therapies to prevent kidney stone disease.

Authors

Christine V. Behm, Duuamene Nyimanu, Ony Araujo Galdino, Sadhana Kanoo, Young Chul Kim, Natalia Lopez, Helen Goodluck, Peter S. Rowe, Andrew P. Evan, André J. Sommer, Matthew N. Barr, Tracy Punshon, Volker Vallon, Brian P. Jackson, James C. Williams Jr., Alan S.L. Yu

×

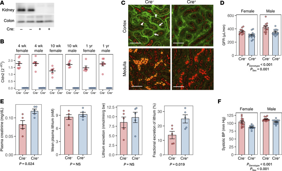
Figure 1

General phenotype of constitutive, kidney-specific Cldn2-KO mice.

Options: View larger image (or click on image) Download as PowerPoint
General phenotype of constitutive, kidney-specific Cldn2-KO mice.
(A) We...
(A) Western blot for claudin-2 in kidney and colon tissue from KO mice (Cre+) and control littermates (Cre–). (B) Cldn2 mRNA expression by quantitative PCR in kidneys, relative to ezrin, plotted as 2–ΔCt values. Differences are significant for genotype (P < 0.001), age (P = 0.03 for 10 vs. 4 weeks), and sex (P = 0.04) by 3-way ANOVA. (C) Immunofluorescence staining of kidney cortex and medulla with antibodies to claudin-2 (green) and ZO-1 (red). Orange/yellow fluorescence indicates colocalization of claudin-2 with ZO-1. Claudin-2 is detectable at the tight junctions (arrowheads) and basolateral membrane (arrows) of PTs in the cortex, and in thin descending limbs in the medulla of Cre– control but not Cre+ KO mice. Scale bars: 50 μm. (D) GFR determined from FITC-sinistrin clearance. n = 10–13 per group. (E) Determination of fractional excretion of lithium. Following pretreatment with bumetanide to block thick ascending limb sodium and lithium transport, male mice were given an i.v. bolus of LiCl, and plasma creatinine concentration, plasma lithium (mean of samples 3 minutes and 60 minutes after injection), and lithium excretion in a 1-hour urine collection were determined. n = 5 per group. (F) Systolic BP determined by tail cuff measurement. n = 10–13 per group.

Copyright © 2025 American Society for Clinical Investigation
ISSN: 0021-9738 (print), 1558-8238 (online)

Sign up for email alerts