Go to JCI Insight
  • About
  • Editors
  • Consulting Editors
  • For authors
  • Publication ethics
  • Publication alerts by email
  • Advertising
  • Job board
  • Contact
  • Clinical Research and Public Health
  • Current issue
  • Past issues
  • By specialty
    • COVID-19
    • Cardiology
    • Gastroenterology
    • Immunology
    • Metabolism
    • Nephrology
    • Neuroscience
    • Oncology
    • Pulmonology
    • Vascular biology
    • All ...
  • Videos
    • Conversations with Giants in Medicine
    • Video Abstracts
  • Reviews
    • View all reviews ...
    • Clinical innovation and scientific progress in GLP-1 medicine (Nov 2025)
    • Pancreatic Cancer (Jul 2025)
    • Complement Biology and Therapeutics (May 2025)
    • Evolving insights into MASLD and MASH pathogenesis and treatment (Apr 2025)
    • Microbiome in Health and Disease (Feb 2025)
    • Substance Use Disorders (Oct 2024)
    • Clonal Hematopoiesis (Oct 2024)
    • View all review series ...
  • Viewpoint
  • Collections
    • In-Press Preview
    • Clinical Research and Public Health
    • Research Letters
    • Letters to the Editor
    • Editorials
    • Commentaries
    • Editor's notes
    • Reviews
    • Viewpoints
    • 100th anniversary
    • Top read articles

  • Current issue
  • Past issues
  • Specialties
  • Reviews
  • Review series
  • Conversations with Giants in Medicine
  • Video Abstracts
  • In-Press Preview
  • Clinical Research and Public Health
  • Research Letters
  • Letters to the Editor
  • Editorials
  • Commentaries
  • Editor's notes
  • Reviews
  • Viewpoints
  • 100th anniversary
  • Top read articles
  • About
  • Editors
  • Consulting Editors
  • For authors
  • Publication ethics
  • Publication alerts by email
  • Advertising
  • Job board
  • Contact
Clonal hematopoiesis driven by Dnmt3a mutations promotes metabolic disease development in mice
Bowen Yan, Qingchen Yuan, Marco M. Buttigieg, Prabhjot Kaur, Annalisse R. McKee, Daniil E. Shabashvili, Caitlyn Vlasschaert, Alexander G. Bick, Michael J. Rauh, Olga A. Guryanova
Bowen Yan, Qingchen Yuan, Marco M. Buttigieg, Prabhjot Kaur, Annalisse R. McKee, Daniil E. Shabashvili, Caitlyn Vlasschaert, Alexander G. Bick, Michael J. Rauh, Olga A. Guryanova
View: Text | PDF
Research Letter Hematology Inflammation Metabolism

Clonal hematopoiesis driven by Dnmt3a mutations promotes metabolic disease development in mice

  • Text
  • PDF
Abstract

Authors

Bowen Yan, Qingchen Yuan, Marco M. Buttigieg, Prabhjot Kaur, Annalisse R. McKee, Daniil E. Shabashvili, Caitlyn Vlasschaert, Alexander G. Bick, Michael J. Rauh, Olga A. Guryanova

×

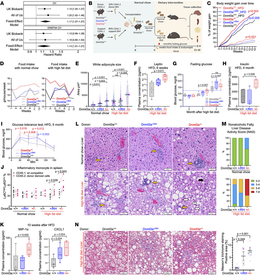
Figure 1

Experimental Dnmt3a CH promotes obesity, impaired glucose metabolism, inflammation, and severe steatohepatitis.

Options: View larger image (or click on image) Download as PowerPoint
Experimental Dnmt3a CH promotes obesity, impaired glucose metabolism, in...
(A) CH and incident obesity risk; Cox proportional hazard regression. (B) Experimental workflow. (C) Body weight gain; mixed-effects analysis vs. Dnmt3a+/+ control; n = 7–8. (D) Food intake, averaged per cage. (E) Adipocyte size (SuperPlot, n = 3/group, 2 fields/animal); unpaired 2-tailed t test. (F–H) Plasma leptin (F), fasting glucose (G), and insulin (H) levels on HFD, plotted as quartiles. (I) Blood glucose levels after glucose load in fasted animals; mean ± SEM; 2-tailed Student’s t test vs. Dnmt3a+/+ controls. (J) Inflammatory monocytes in donor (CD45.2) or wild-type competitor/host (CD45.1) myeloid cells in spleen; paired 2-tailed Student’s t test. (K) Plasma MIP-1α and CXCL1; unpaired 2-tailed t test. (L) Liver histopathology (H&E; black arrow, acidophilic body; white arrows, ballooned hepatocytes; yellow arrows, inflammatory infiltrates; scale bar: 50 μm). (M) Steatohepatitis severity score (n = 3/group, 5 fields/animal). (N) Liver fibrosis (Masson’s trichrome staining) and percentage of positive area; unpaired 2-tailed t test with Welch’s correction (SuperPlot, n = 3/group, 4 fields/animal).

Copyright © 2025 American Society for Clinical Investigation
ISSN: 0021-9738 (print), 1558-8238 (online)

Sign up for email alerts