Go to JCI Insight
  • About
  • Editors
  • Consulting Editors
  • For authors
  • Publication ethics
  • Publication alerts by email
  • Advertising
  • Job board
  • Contact
  • Clinical Research and Public Health
  • Current issue
  • Past issues
  • By specialty
    • COVID-19
    • Cardiology
    • Gastroenterology
    • Immunology
    • Metabolism
    • Nephrology
    • Neuroscience
    • Oncology
    • Pulmonology
    • Vascular biology
    • All ...
  • Videos
    • ASCI Milestone Awards
    • Video Abstracts
    • Conversations with Giants in Medicine
  • Reviews
    • View all reviews ...
    • Clinical innovation and scientific progress in GLP-1 medicine (Nov 2025)
    • Pancreatic Cancer (Jul 2025)
    • Complement Biology and Therapeutics (May 2025)
    • Evolving insights into MASLD and MASH pathogenesis and treatment (Apr 2025)
    • Microbiome in Health and Disease (Feb 2025)
    • Substance Use Disorders (Oct 2024)
    • Clonal Hematopoiesis (Oct 2024)
    • View all review series ...
  • Viewpoint
  • Collections
    • In-Press Preview
    • Clinical Research and Public Health
    • Research Letters
    • Letters to the Editor
    • Editorials
    • Commentaries
    • Editor's notes
    • Reviews
    • Viewpoints
    • 100th anniversary
    • Top read articles

  • Current issue
  • Past issues
  • Specialties
  • Reviews
  • Review series
  • ASCI Milestone Awards
  • Video Abstracts
  • Conversations with Giants in Medicine
  • In-Press Preview
  • Clinical Research and Public Health
  • Research Letters
  • Letters to the Editor
  • Editorials
  • Commentaries
  • Editor's notes
  • Reviews
  • Viewpoints
  • 100th anniversary
  • Top read articles
  • About
  • Editors
  • Consulting Editors
  • For authors
  • Publication ethics
  • Publication alerts by email
  • Advertising
  • Job board
  • Contact
Hypercapnia promotes maladaptive airway and vascular remodeling in mice
Masahiko Shigemura, Felix L. Nuñez Santana, S. Marina Casalino-Matsuda, David Kirchenbuechler, Radmila Nafikova, Fei Chen, Zhan Yu, Yuliana V. Sokolenko, Estefani Diaz, Suchitra Swaminathan, Suror Mohsin, Rizaldy P. Scott, Lynn C. Welch, Chitaru Kurihara, Emilia Lecuona, G.R. Scott Budinger, Peter H.S. Sporn, Jacob I. Sznajder, Ankit Bharat
Masahiko Shigemura, Felix L. Nuñez Santana, S. Marina Casalino-Matsuda, David Kirchenbuechler, Radmila Nafikova, Fei Chen, Zhan Yu, Yuliana V. Sokolenko, Estefani Diaz, Suchitra Swaminathan, Suror Mohsin, Rizaldy P. Scott, Lynn C. Welch, Chitaru Kurihara, Emilia Lecuona, G.R. Scott Budinger, Peter H.S. Sporn, Jacob I. Sznajder, Ankit Bharat
View: Text | PDF
Research Letter Muscle biology Pulmonology

Hypercapnia promotes maladaptive airway and vascular remodeling in mice

  • Text
  • PDF
Abstract

Authors

Masahiko Shigemura, Felix L. Nuñez Santana, S. Marina Casalino-Matsuda, David Kirchenbuechler, Radmila Nafikova, Fei Chen, Zhan Yu, Yuliana V. Sokolenko, Estefani Diaz, Suchitra Swaminathan, Suror Mohsin, Rizaldy P. Scott, Lynn C. Welch, Chitaru Kurihara, Emilia Lecuona, G.R. Scott Budinger, Peter H.S. Sporn, Jacob I. Sznajder, Ankit Bharat

×

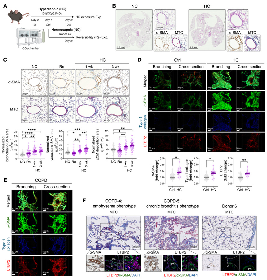
Figure 1

Hypercapnia induces airway and vascular remodeling that reflects COPD histopathology.

Options: View larger image (or click on image) Download as PowerPoint
Hypercapnia induces airway and vascular remodeling that reflects COPD hi...
(A–C) In vivo studies (n = 3 biological replicates). (A) Schematic of the experimental design (created with BioRender.com. (B) Representative lung sections at day 21. α-SMA, chromogenic IHC. (C) Semiquantification of bronchial α-SMA area (n = 39–45 airways), pulmonary arterial α-SMA (n = 48–52 pulmonary arteries), and ECM deposition (n = 39–40 bronchovascular bundles). (D–F) Human lung tissue. (D and E) Representative 3D immunofluorescence images and semiquantification of α-SMA, type I collagen, and LTBP2 in PCLSs from (D) healthy donors cultured under control (Ctrl) (30–40 mmHg CO2, pH 7.4) or buffered hypercapnia (50–60 mmHg CO2, pH 7.4) for 7 days, and (E) COPD donors (n = 8–9 bronchioles from 3 donors). (F) Representative images of lung sections from end-stage COPD (n = 2) and non-COPD (n = 3) donors stained with MTC, α-SMA, or LTBP2. Br, bronchiole; PA, pulmonary artery. Data are presented as a superplot, with individual data points and mean ± SEM values from 3 biological replicates shown. *P < 0.05, **P < 0.01, ***P < 0.001, and ****P < 0.0001, by 1-way ANOVA with Tukey’s post hoc test (C) and 2-tailed Welch’s t test (D). Scale bars: 2.5 mm, 250 μm inset (B), 100 μm (C), 50 μm (D and E), and 500 μm (F). Exp., experiment; HC, hypercapnia; MTC, Masson’s trichrome; NC, normocapnia; Re, reversibility.

Copyright © 2026 American Society for Clinical Investigation
ISSN: 0021-9738 (print), 1558-8238 (online)

Sign up for email alerts