Go to JCI Insight
  • About
  • Editors
  • Consulting Editors
  • For authors
  • Publication ethics
  • Publication alerts by email
  • Advertising
  • Job board
  • Contact
  • Clinical Research and Public Health
  • Current issue
  • Past issues
  • By specialty
    • COVID-19
    • Cardiology
    • Gastroenterology
    • Immunology
    • Metabolism
    • Nephrology
    • Neuroscience
    • Oncology
    • Pulmonology
    • Vascular biology
    • All ...
  • Videos
    • ASCI Milestone Awards
    • Video Abstracts
    • Conversations with Giants in Medicine
  • Reviews
    • View all reviews ...
    • Clinical innovation and scientific progress in GLP-1 medicine (Nov 2025)
    • Pancreatic Cancer (Jul 2025)
    • Complement Biology and Therapeutics (May 2025)
    • Evolving insights into MASLD and MASH pathogenesis and treatment (Apr 2025)
    • Microbiome in Health and Disease (Feb 2025)
    • Substance Use Disorders (Oct 2024)
    • Clonal Hematopoiesis (Oct 2024)
    • View all review series ...
  • Viewpoint
  • Collections
    • In-Press Preview
    • Clinical Research and Public Health
    • Research Letters
    • Letters to the Editor
    • Editorials
    • Commentaries
    • Editor's notes
    • Reviews
    • Viewpoints
    • 100th anniversary
    • Top read articles

  • Current issue
  • Past issues
  • Specialties
  • Reviews
  • Review series
  • ASCI Milestone Awards
  • Video Abstracts
  • Conversations with Giants in Medicine
  • In-Press Preview
  • Clinical Research and Public Health
  • Research Letters
  • Letters to the Editor
  • Editorials
  • Commentaries
  • Editor's notes
  • Reviews
  • Viewpoints
  • 100th anniversary
  • Top read articles
  • About
  • Editors
  • Consulting Editors
  • For authors
  • Publication ethics
  • Publication alerts by email
  • Advertising
  • Job board
  • Contact
Ectopic B lymphocyte follicles exacerbate ischemic brain damage via MIF-CD74/CXCR4 and interferon signaling
Sheng Yang, Hang Zhang, Lu-Lu Xu, Luo-Qi Zhou, Yun-Hui Chu, Lian Chen, Xiao-Wei Pang, Lu-Yang Zhang, Li-Fang Zhu, Ming-Hao Dong, Ke Shang, Jun Xiao, Long-Jun Wu, Wei Wang, Dai-Shi Tian, Chuan Qin
Sheng Yang, Hang Zhang, Lu-Lu Xu, Luo-Qi Zhou, Yun-Hui Chu, Lian Chen, Xiao-Wei Pang, Lu-Yang Zhang, Li-Fang Zhu, Ming-Hao Dong, Ke Shang, Jun Xiao, Long-Jun Wu, Wei Wang, Dai-Shi Tian, Chuan Qin
View: Text | PDF
Research Article Immunology Neuroscience

Ectopic B lymphocyte follicles exacerbate ischemic brain damage via MIF-CD74/CXCR4 and interferon signaling

  • Text
  • PDF
Abstract

Neuroinflammation, encompassing both innate and adaptive immune responses, plays a crucial role in ischemic stroke. Although B lymphocytes are central to adaptive immunity, their contributions to ischemic stroke remain poorly understood. Here, we demonstrated that B lymphocytes accumulate in ischemic lesions, forming germinal center–like structures at the later stage after stroke, which mainly depended on in situ proliferation. This accumulation correlated with worsened neuroinflammation and ischemic injury, whereas B cell depletion reduced chronic brain damage during stroke. Mechanistically, microglia recruited B cells into ischemic lesions through MIF-CD74/CXCR4 signaling during the early phase of stroke, while IFN-related pathways in B cells further drove neuroinflammation and brain injury. Targeting these pathways markedly alleviated cerebral ischemia and inflammation. Our findings shed light on the role of B lymphocytes in stroke pathology and suggest promising new avenues for therapeutic intervention.

Authors

Sheng Yang, Hang Zhang, Lu-Lu Xu, Luo-Qi Zhou, Yun-Hui Chu, Lian Chen, Xiao-Wei Pang, Lu-Yang Zhang, Li-Fang Zhu, Ming-Hao Dong, Ke Shang, Jun Xiao, Long-Jun Wu, Wei Wang, Dai-Shi Tian, Chuan Qin

×

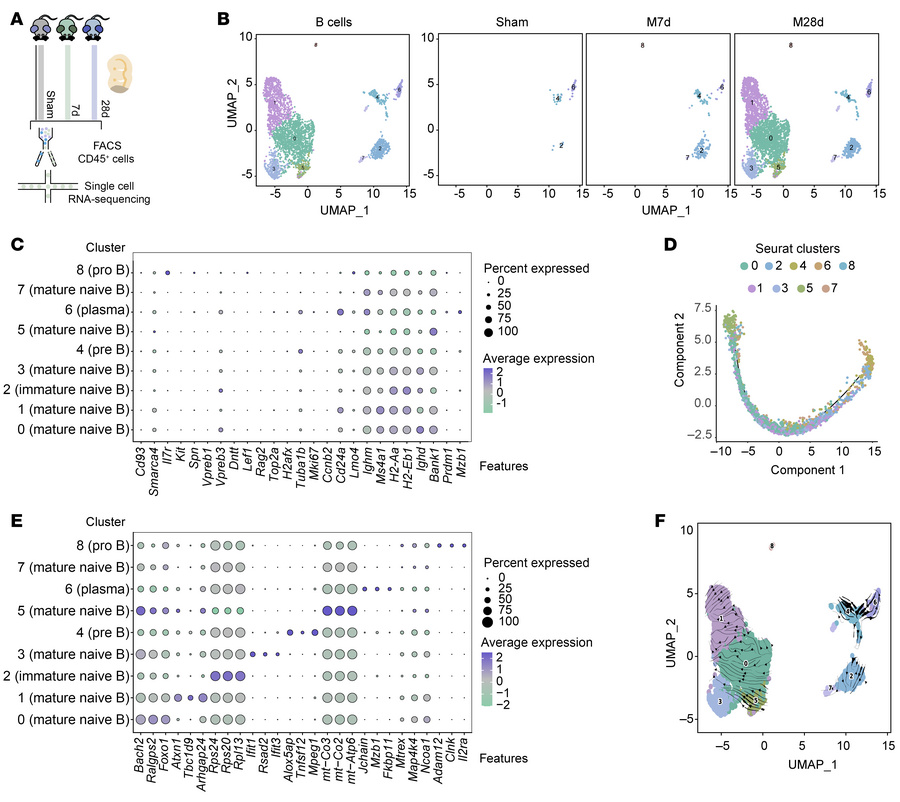
Figure 6

Transcriptional profiles of B lymphocytes in cerebral ischemic lesions after MCAO.

Options: View larger image (or click on image) Download as PowerPoint
Transcriptional profiles of B lymphocytes in cerebral ischemic lesions a...
(A) Schematic overview of the experimental strategy, including FACS-based cell sorting and subsequent scRNA-sequencing procedures. (B) Uniform Manifold Approximation and Projection (UMAP) plot of B lymphocytes in ischemic brain lesions. (C) Bubble plot depicting biomarkers of B lymphocyte differentiation for each B lymphocyte subcluster. (D) Pseudotime analysis of B lymphocytes in the brain at 28 days after MCAO. (E) Bubble plot depicting representative biomarkers for each B lymphocyte subcluster. (F) RNA-velocity analysis of B lymphocytes in the brain at 28 days after MCAO.

Copyright © 2026 American Society for Clinical Investigation
ISSN: 0021-9738 (print), 1558-8238 (online)

Sign up for email alerts