Go to JCI Insight
  • About
  • Editors
  • Consulting Editors
  • For authors
  • Publication ethics
  • Publication alerts by email
  • Advertising
  • Job board
  • Contact
  • Clinical Research and Public Health
  • Current issue
  • Past issues
  • By specialty
    • COVID-19
    • Cardiology
    • Gastroenterology
    • Immunology
    • Metabolism
    • Nephrology
    • Neuroscience
    • Oncology
    • Pulmonology
    • Vascular biology
    • All ...
  • Videos
    • ASCI Milestone Awards
    • Video Abstracts
    • Conversations with Giants in Medicine
  • Reviews
    • View all reviews ...
    • Clinical innovation and scientific progress in GLP-1 medicine (Nov 2025)
    • Pancreatic Cancer (Jul 2025)
    • Complement Biology and Therapeutics (May 2025)
    • Evolving insights into MASLD and MASH pathogenesis and treatment (Apr 2025)
    • Microbiome in Health and Disease (Feb 2025)
    • Substance Use Disorders (Oct 2024)
    • Clonal Hematopoiesis (Oct 2024)
    • View all review series ...
  • Viewpoint
  • Collections
    • In-Press Preview
    • Clinical Research and Public Health
    • Research Letters
    • Letters to the Editor
    • Editorials
    • Commentaries
    • Editor's notes
    • Reviews
    • Viewpoints
    • 100th anniversary
    • Top read articles

  • Current issue
  • Past issues
  • Specialties
  • Reviews
  • Review series
  • ASCI Milestone Awards
  • Video Abstracts
  • Conversations with Giants in Medicine
  • In-Press Preview
  • Clinical Research and Public Health
  • Research Letters
  • Letters to the Editor
  • Editorials
  • Commentaries
  • Editor's notes
  • Reviews
  • Viewpoints
  • 100th anniversary
  • Top read articles
  • About
  • Editors
  • Consulting Editors
  • For authors
  • Publication ethics
  • Publication alerts by email
  • Advertising
  • Job board
  • Contact
T cell receptor–engineered T cells targeting the TP53R248Q neoantigen elicit antitumor effects in human cancer models
Lianghua Shen, Ziyu Chen, Jian Xu, Qiaomei He, Changmeng Zhang, Xiao Zhou, Xiaodan Ding, Jinan Fang, Fanlin Li, Ming Jiao, Yuqin Yang, Baoxia Dong, Liping Wan, Xueying Ding, Yan Zheng, Jingyi Zhou, Chijian Zuo, Tian Min, Ming Zhu, Bin Ma, Yuhua Wan, Qiufang Guo, Hua Zhang, Jian Hua, Pengran Wang, Qi Li, Jiang Long, Xianmin Song, Yan Zhang
Lianghua Shen, Ziyu Chen, Jian Xu, Qiaomei He, Changmeng Zhang, Xiao Zhou, Xiaodan Ding, Jinan Fang, Fanlin Li, Ming Jiao, Yuqin Yang, Baoxia Dong, Liping Wan, Xueying Ding, Yan Zheng, Jingyi Zhou, Chijian Zuo, Tian Min, Ming Zhu, Bin Ma, Yuhua Wan, Qiufang Guo, Hua Zhang, Jian Hua, Pengran Wang, Qi Li, Jiang Long, Xianmin Song, Yan Zhang
View: Text | PDF
Research Article Immunology Oncology

T cell receptor–engineered T cells targeting the TP53R248Q neoantigen elicit antitumor effects in human cancer models

  • Text
  • PDF
Abstract

Malignant tumors with TP53 mutations exhibit poor therapeutic outcomes and high recurrence rates. T cell receptor–based (TCR-based) T cell therapy shows great promise for targeting intracellular cancer neoantigens. However, the immunogenic potential of TP53 hotspot mutations remains poorly characterized. Here, we identified an immunogenic neoantigen derived from the recurrent TP53R248Q mutation, presented by the prevalent HLA-A*11:01 allele. Additionally, we isolated a TP53R248Q-reactive TCR that specifically recognized the TP53R248Q mutation without any discernible cross-activity with cognate WT TP53 or other TP53 mutants at the same codon position. Functional characterization revealed that TP53R248Q TCR-T cells exhibited selective cytotoxicity against tumor cells expressing both the TP53R248Q mutation and HLA-A*11:01 in vitro. Importantly, the adoptive transfer of TP53R248Q TCR-T cells exhibited significant antitumor activity in a clinically relevant patient-derived xenograft model engrafted with TP53R248Q/HLA-A*11:01–positive human tumor tissues. Collectively, our study validates the immunogenicity of the TP53R248Q hotspot mutation and provides a TCR with high therapeutic potential for the development of T cell therapies targeting TP53R248Q/HLA-A*11:01–positive cancers.

Authors

Lianghua Shen, Ziyu Chen, Jian Xu, Qiaomei He, Changmeng Zhang, Xiao Zhou, Xiaodan Ding, Jinan Fang, Fanlin Li, Ming Jiao, Yuqin Yang, Baoxia Dong, Liping Wan, Xueying Ding, Yan Zheng, Jingyi Zhou, Chijian Zuo, Tian Min, Ming Zhu, Bin Ma, Yuhua Wan, Qiufang Guo, Hua Zhang, Jian Hua, Pengran Wang, Qi Li, Jiang Long, Xianmin Song, Yan Zhang

×

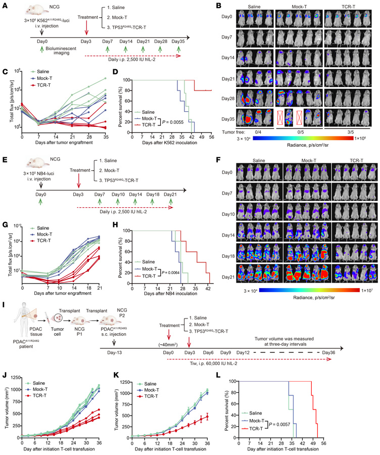
Figure 6

In vivo antitumor efficacy of adoptively transferred T cells introduced with TP53R248Q-specific TCR.

Options: View larger image (or click on image) Download as PowerPoint
In vivo antitumor efficacy of adoptively transferred T cells introduced ...
(A) Schematic illustration of the in vivo killing efficacy assessment of TP53R248Q TCR-T cells targeting K562A11/R248Q luciferase tumor cells. (B) Bioluminescence imaging was performed on day 0 (+2 h), 7, 14, 21, and 35 after K562A11/R248Q luciferase cell inoculation. (C) Tumor burden was quantified as the total flux (photons/s/cm2/sr). Each line represents single mouse (saline group, n = 4 or different cell treatment groups, n = 5). (D) Survival curves were analyzed for mice in the saline group (n = 4) or different cell treatment groups (n = 5). (E) Schematic illustration of the in vivo killing efficacy assessment of TP53R248Q TCR-T cells targeting NB4 luciferase tumor cells. (F) Bioluminescence imaging was performed on day 0 (+2 h), 7, 10, 14, 18, and 21 after NB4 luciferase cell inoculation. (G) Tumor burden was quantified as the total flux (n = 5). (H) Survival curves were analyzed for mice in the saline group or different cell treatment groups (n = 5). (I) Schematic representation of the in vivo killing assay of TCR-T cells on the PDX model of PDAC. (J and K) Individual tumor volume (each line represents single mouse) and mean volume determination of mice in the PDX model (n = 4). (L) Survival curves were analyzed for mice in the PDX model (n = 4). In D, H, and L, log-rank (Mantel-Cox) test was performed to compare survival curves.

Copyright © 2026 American Society for Clinical Investigation
ISSN: 0021-9738 (print), 1558-8238 (online)

Sign up for email alerts