Go to JCI Insight
  • About
  • Editors
  • Consulting Editors
  • For authors
  • Publication ethics
  • Publication alerts by email
  • Advertising
  • Job board
  • Contact
  • Clinical Research and Public Health
  • Current issue
  • Past issues
  • By specialty
    • COVID-19
    • Cardiology
    • Gastroenterology
    • Immunology
    • Metabolism
    • Nephrology
    • Neuroscience
    • Oncology
    • Pulmonology
    • Vascular biology
    • All ...
  • Videos
    • ASCI Milestone Awards
    • Video Abstracts
    • Conversations with Giants in Medicine
  • Reviews
    • View all reviews ...
    • Clinical innovation and scientific progress in GLP-1 medicine (Nov 2025)
    • Pancreatic Cancer (Jul 2025)
    • Complement Biology and Therapeutics (May 2025)
    • Evolving insights into MASLD and MASH pathogenesis and treatment (Apr 2025)
    • Microbiome in Health and Disease (Feb 2025)
    • Substance Use Disorders (Oct 2024)
    • Clonal Hematopoiesis (Oct 2024)
    • View all review series ...
  • Viewpoint
  • Collections
    • In-Press Preview
    • Clinical Research and Public Health
    • Research Letters
    • Letters to the Editor
    • Editorials
    • Commentaries
    • Editor's notes
    • Reviews
    • Viewpoints
    • 100th anniversary
    • Top read articles

  • Current issue
  • Past issues
  • Specialties
  • Reviews
  • Review series
  • ASCI Milestone Awards
  • Video Abstracts
  • Conversations with Giants in Medicine
  • In-Press Preview
  • Clinical Research and Public Health
  • Research Letters
  • Letters to the Editor
  • Editorials
  • Commentaries
  • Editor's notes
  • Reviews
  • Viewpoints
  • 100th anniversary
  • Top read articles
  • About
  • Editors
  • Consulting Editors
  • For authors
  • Publication ethics
  • Publication alerts by email
  • Advertising
  • Job board
  • Contact
T cell receptor–engineered T cells targeting the TP53R248Q neoantigen elicit antitumor effects in human cancer models
Lianghua Shen, Ziyu Chen, Jian Xu, Qiaomei He, Changmeng Zhang, Xiao Zhou, Xiaodan Ding, Jinan Fang, Fanlin Li, Ming Jiao, Yuqin Yang, Baoxia Dong, Liping Wan, Xueying Ding, Yan Zheng, Jingyi Zhou, Chijian Zuo, Tian Min, Ming Zhu, Bin Ma, Yuhua Wan, Qiufang Guo, Hua Zhang, Jian Hua, Pengran Wang, Qi Li, Jiang Long, Xianmin Song, Yan Zhang
Lianghua Shen, Ziyu Chen, Jian Xu, Qiaomei He, Changmeng Zhang, Xiao Zhou, Xiaodan Ding, Jinan Fang, Fanlin Li, Ming Jiao, Yuqin Yang, Baoxia Dong, Liping Wan, Xueying Ding, Yan Zheng, Jingyi Zhou, Chijian Zuo, Tian Min, Ming Zhu, Bin Ma, Yuhua Wan, Qiufang Guo, Hua Zhang, Jian Hua, Pengran Wang, Qi Li, Jiang Long, Xianmin Song, Yan Zhang
View: Text | PDF
Research Article Immunology Oncology

T cell receptor–engineered T cells targeting the TP53R248Q neoantigen elicit antitumor effects in human cancer models

  • Text
  • PDF
Abstract

Malignant tumors with TP53 mutations exhibit poor therapeutic outcomes and high recurrence rates. T cell receptor–based (TCR-based) T cell therapy shows great promise for targeting intracellular cancer neoantigens. However, the immunogenic potential of TP53 hotspot mutations remains poorly characterized. Here, we identified an immunogenic neoantigen derived from the recurrent TP53R248Q mutation, presented by the prevalent HLA-A*11:01 allele. Additionally, we isolated a TP53R248Q-reactive TCR that specifically recognized the TP53R248Q mutation without any discernible cross-activity with cognate WT TP53 or other TP53 mutants at the same codon position. Functional characterization revealed that TP53R248Q TCR-T cells exhibited selective cytotoxicity against tumor cells expressing both the TP53R248Q mutation and HLA-A*11:01 in vitro. Importantly, the adoptive transfer of TP53R248Q TCR-T cells exhibited significant antitumor activity in a clinically relevant patient-derived xenograft model engrafted with TP53R248Q/HLA-A*11:01–positive human tumor tissues. Collectively, our study validates the immunogenicity of the TP53R248Q hotspot mutation and provides a TCR with high therapeutic potential for the development of T cell therapies targeting TP53R248Q/HLA-A*11:01–positive cancers.

Authors

Lianghua Shen, Ziyu Chen, Jian Xu, Qiaomei He, Changmeng Zhang, Xiao Zhou, Xiaodan Ding, Jinan Fang, Fanlin Li, Ming Jiao, Yuqin Yang, Baoxia Dong, Liping Wan, Xueying Ding, Yan Zheng, Jingyi Zhou, Chijian Zuo, Tian Min, Ming Zhu, Bin Ma, Yuhua Wan, Qiufang Guo, Hua Zhang, Jian Hua, Pengran Wang, Qi Li, Jiang Long, Xianmin Song, Yan Zhang

×

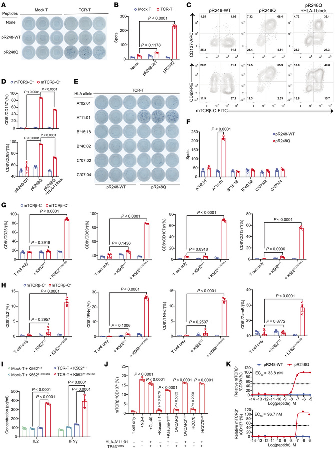
Figure 3

TP53R248Q TCR-T cells specifically recognize cognate neopeptide presented by HLA-A*11:01 allele.

Options: View larger image (or click on image) Download as PowerPoint
TP53R248Q TCR-T cells specifically recognize cognate neopeptide presente...
(A and B) Representative IFN-γ ELISpot images and quantitative analysis of TP53R248Q TCR-T cell activation. Mock-T or TCR-T cells were cocultured for 24 hours with moDCs pulsed with TP53R248Q neopeptide (pR248Q, 5 μg/mL) or TP53R248WT peptide (pR248-WT, 5 μg/mL) or were unpulsed. (C and D) TCR-T cells were cocultured with antigenic peptide-pulsed moDCs and HLA-I blocking antibody (W6/32, 1 μg/mL) for 24 hours. Subsequently, the expression of T cell activation markers (CD137 and CD69) was analyzed and quantified using flow cytometry. (E and F) TCR-T cells were cocultured for 24 hours with monoallelic K562 pulsed with TP53R248Q neopeptide or TP53R248WT peptide. (G and H) Differences in the expression levels of activation-associated markers and cytokines in TCR-T cells cocultured with control and target cells for 24 hours were detected using flow cytometry. (I) Mock-T or TCR-T cells were cocultured with control and target cells for 24 hours. Changes in the secretion levels of IL-2 and IFN-γ cytokines in the supernatant of the coculture system were detected using ELISA. (J) The CD137 expression level of TCR-T cells was detected by flow cytometry after coculturing with different tumor cells for 24 hours. (K) 10–14 M to 10–5 M of the TP53R248Q neopeptide or TP53R248WT peptide was loaded into K562A11 cells, which were subsequently cocultured for 24 hours with TCR-T cells, respectively. Changes in the expression levels of CD137 and CD69 in the TCR-T cells were detected by flow cytometry, and the EC50 values of TCR-T cells were calculated. Data are presented as the mean ± SEM; n = 3. In B, D, and F–I, 2-way ANOVA were used. In J, a 1-way ANOVA was used.

Copyright © 2026 American Society for Clinical Investigation
ISSN: 0021-9738 (print), 1558-8238 (online)

Sign up for email alerts