Go to JCI Insight
  • About
  • Editors
  • Consulting Editors
  • For authors
  • Publication ethics
  • Publication alerts by email
  • Advertising
  • Job board
  • Contact
  • Clinical Research and Public Health
  • Current issue
  • Past issues
  • By specialty
    • COVID-19
    • Cardiology
    • Gastroenterology
    • Immunology
    • Metabolism
    • Nephrology
    • Neuroscience
    • Oncology
    • Pulmonology
    • Vascular biology
    • All ...
  • Videos
    • ASCI Milestone Awards
    • Video Abstracts
    • Conversations with Giants in Medicine
  • Reviews
    • View all reviews ...
    • Clinical innovation and scientific progress in GLP-1 medicine (Nov 2025)
    • Pancreatic Cancer (Jul 2025)
    • Complement Biology and Therapeutics (May 2025)
    • Evolving insights into MASLD and MASH pathogenesis and treatment (Apr 2025)
    • Microbiome in Health and Disease (Feb 2025)
    • Substance Use Disorders (Oct 2024)
    • Clonal Hematopoiesis (Oct 2024)
    • View all review series ...
  • Viewpoint
  • Collections
    • In-Press Preview
    • Clinical Research and Public Health
    • Research Letters
    • Letters to the Editor
    • Editorials
    • Commentaries
    • Editor's notes
    • Reviews
    • Viewpoints
    • 100th anniversary
    • Top read articles

  • Current issue
  • Past issues
  • Specialties
  • Reviews
  • Review series
  • ASCI Milestone Awards
  • Video Abstracts
  • Conversations with Giants in Medicine
  • In-Press Preview
  • Clinical Research and Public Health
  • Research Letters
  • Letters to the Editor
  • Editorials
  • Commentaries
  • Editor's notes
  • Reviews
  • Viewpoints
  • 100th anniversary
  • Top read articles
  • About
  • Editors
  • Consulting Editors
  • For authors
  • Publication ethics
  • Publication alerts by email
  • Advertising
  • Job board
  • Contact
T cell receptor–engineered T cells targeting the TP53R248Q neoantigen elicit antitumor effects in human cancer models
Lianghua Shen, Ziyu Chen, Jian Xu, Qiaomei He, Changmeng Zhang, Xiao Zhou, Xiaodan Ding, Jinan Fang, Fanlin Li, Ming Jiao, Yuqin Yang, Baoxia Dong, Liping Wan, Xueying Ding, Yan Zheng, Jingyi Zhou, Chijian Zuo, Tian Min, Ming Zhu, Bin Ma, Yuhua Wan, Qiufang Guo, Hua Zhang, Jian Hua, Pengran Wang, Qi Li, Jiang Long, Xianmin Song, Yan Zhang
Lianghua Shen, Ziyu Chen, Jian Xu, Qiaomei He, Changmeng Zhang, Xiao Zhou, Xiaodan Ding, Jinan Fang, Fanlin Li, Ming Jiao, Yuqin Yang, Baoxia Dong, Liping Wan, Xueying Ding, Yan Zheng, Jingyi Zhou, Chijian Zuo, Tian Min, Ming Zhu, Bin Ma, Yuhua Wan, Qiufang Guo, Hua Zhang, Jian Hua, Pengran Wang, Qi Li, Jiang Long, Xianmin Song, Yan Zhang
View: Text | PDF
Research Article Immunology Oncology

T cell receptor–engineered T cells targeting the TP53R248Q neoantigen elicit antitumor effects in human cancer models

  • Text
  • PDF
Abstract

Malignant tumors with TP53 mutations exhibit poor therapeutic outcomes and high recurrence rates. T cell receptor–based (TCR-based) T cell therapy shows great promise for targeting intracellular cancer neoantigens. However, the immunogenic potential of TP53 hotspot mutations remains poorly characterized. Here, we identified an immunogenic neoantigen derived from the recurrent TP53R248Q mutation, presented by the prevalent HLA-A*11:01 allele. Additionally, we isolated a TP53R248Q-reactive TCR that specifically recognized the TP53R248Q mutation without any discernible cross-activity with cognate WT TP53 or other TP53 mutants at the same codon position. Functional characterization revealed that TP53R248Q TCR-T cells exhibited selective cytotoxicity against tumor cells expressing both the TP53R248Q mutation and HLA-A*11:01 in vitro. Importantly, the adoptive transfer of TP53R248Q TCR-T cells exhibited significant antitumor activity in a clinically relevant patient-derived xenograft model engrafted with TP53R248Q/HLA-A*11:01–positive human tumor tissues. Collectively, our study validates the immunogenicity of the TP53R248Q hotspot mutation and provides a TCR with high therapeutic potential for the development of T cell therapies targeting TP53R248Q/HLA-A*11:01–positive cancers.

Authors

Lianghua Shen, Ziyu Chen, Jian Xu, Qiaomei He, Changmeng Zhang, Xiao Zhou, Xiaodan Ding, Jinan Fang, Fanlin Li, Ming Jiao, Yuqin Yang, Baoxia Dong, Liping Wan, Xueying Ding, Yan Zheng, Jingyi Zhou, Chijian Zuo, Tian Min, Ming Zhu, Bin Ma, Yuhua Wan, Qiufang Guo, Hua Zhang, Jian Hua, Pengran Wang, Qi Li, Jiang Long, Xianmin Song, Yan Zhang

×

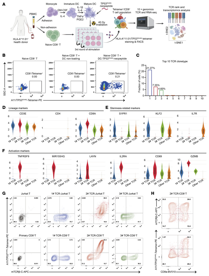
Figure 2

Identification of HLA-A*11:01–restricted TP53R248Q-responsive TCR by tetramer staining combined with single-cell TCR sequencing.

Options: View larger image (or click on image) Download as PowerPoint
Identification of HLA-A*11:01–restricted TP53R248Q-responsive TCR by tet...
(A) Schematic diagram of in vitro stimulation of T cells specific to TP53R248Q, followed by isolation TP53R248Q TCRs by tetramer staining combined with single-cell TCR sequencing. (B) After the third round of in vitro stimulation, CD8+/HLA-A*11:01–TP53R248Q tetramer+ T cells were sorted using flow cytometry. (C) The frequency of top 10 TCR clonotypes was ranked after single-cell TCR sequencing. (D–F) Single-cell transcriptomics analyses the expression of lineage-related, stemness-related, and activation-related markers between the top 3 T cell clones and other T cell clones. (G) In vitro binding assay validation by HLA-A*11:01–TP53R248Q tetramer staining after lentiviral infection with TP53R248Q TCR clones 1, 2, and 3. (H) Flow cytometry identification of the CD8 coreceptor–dependent manner of TP53R248Q TCR clone 2.

Copyright © 2026 American Society for Clinical Investigation
ISSN: 0021-9738 (print), 1558-8238 (online)

Sign up for email alerts