Go to JCI Insight
  • About
  • Editors
  • Consulting Editors
  • For authors
  • Publication ethics
  • Publication alerts by email
  • Advertising
  • Job board
  • Contact
  • Clinical Research and Public Health
  • Current issue
  • Past issues
  • By specialty
    • COVID-19
    • Cardiology
    • Gastroenterology
    • Immunology
    • Metabolism
    • Nephrology
    • Neuroscience
    • Oncology
    • Pulmonology
    • Vascular biology
    • All ...
  • Videos
    • ASCI Milestone Awards
    • Video Abstracts
    • Conversations with Giants in Medicine
  • Reviews
    • View all reviews ...
    • Clinical innovation and scientific progress in GLP-1 medicine (Nov 2025)
    • Pancreatic Cancer (Jul 2025)
    • Complement Biology and Therapeutics (May 2025)
    • Evolving insights into MASLD and MASH pathogenesis and treatment (Apr 2025)
    • Microbiome in Health and Disease (Feb 2025)
    • Substance Use Disorders (Oct 2024)
    • Clonal Hematopoiesis (Oct 2024)
    • View all review series ...
  • Viewpoint
  • Collections
    • In-Press Preview
    • Clinical Research and Public Health
    • Research Letters
    • Letters to the Editor
    • Editorials
    • Commentaries
    • Editor's notes
    • Reviews
    • Viewpoints
    • 100th anniversary
    • Top read articles

  • Current issue
  • Past issues
  • Specialties
  • Reviews
  • Review series
  • ASCI Milestone Awards
  • Video Abstracts
  • Conversations with Giants in Medicine
  • In-Press Preview
  • Clinical Research and Public Health
  • Research Letters
  • Letters to the Editor
  • Editorials
  • Commentaries
  • Editor's notes
  • Reviews
  • Viewpoints
  • 100th anniversary
  • Top read articles
  • About
  • Editors
  • Consulting Editors
  • For authors
  • Publication ethics
  • Publication alerts by email
  • Advertising
  • Job board
  • Contact
Cooperative ETS transcription factors are required for lymphatic endothelial cell integrity and resilience
Myung Jin Yang, Seok Kang, Seon Pyo Hong, Hokyung Jin, Jin-Hui Yoon, Cheolhwa Jin, Chae Min Yuk, Lydia Getachew Gebeyehu, Junho Jung, Sung-Hwan Yoon, Hyuek Jong Lee, Gou Young Koh
Myung Jin Yang, Seok Kang, Seon Pyo Hong, Hokyung Jin, Jin-Hui Yoon, Cheolhwa Jin, Chae Min Yuk, Lydia Getachew Gebeyehu, Junho Jung, Sung-Hwan Yoon, Hyuek Jong Lee, Gou Young Koh
View: Text | PDF
Research Article Cell biology Development Vascular biology

Cooperative ETS transcription factors are required for lymphatic endothelial cell integrity and resilience

  • Text
  • PDF
Abstract

Lymphatics maintain fluid homeostasis, immune surveillance, and tissue integrity. Here, we identified the E26 transformation-specific transcription factors Erg and Fli1 as essential cooperative regulators of lymphatic integrity and function. Using inducible lymphatic endothelial cell–specific deletion in mice, we demonstrated that combined loss of Erg and Fli1 in adults results in fatal lymphatic failure, including chylothorax, chylous ascites, and impaired lymphatic drainage. Single-cell transcriptomic analysis revealed that loss of Erg and Fli1 causes disrupted lymphatic heterogeneity and dysregulation of key lymphatic genes, including valve-specific gene profiles. Erg and Fli1 coordinated lymphatic-immune crosstalk by transcriptionally regulating C-C motif chemokine ligand 21, which mediates DC trafficking. Erg or Fli1 loss also induced proinflammatory and prothrombotic gene expression, further contributing to lymphatic dysfunction. During embryonic development, the codeletion led to lymphatic mispatterning and loss of valve-initiating lymphatic endothelial cell clusters. The impact of loss of Erg and Fli1 function on lymphatic development in mice is consistent with FOXC2 mutations in lymphedema-distichiasis syndrome or ERG gene variants underlying primary lymphedema in humans. Moreover, Erg and Fli1 were required for regenerative lymphangiogenesis and lymphatic repair following injury in adults. Our findings establish Erg and Fli1 as core transcriptional regulators of lymphatic identity, integrity, and function.

Authors

Myung Jin Yang, Seok Kang, Seon Pyo Hong, Hokyung Jin, Jin-Hui Yoon, Cheolhwa Jin, Chae Min Yuk, Lydia Getachew Gebeyehu, Junho Jung, Sung-Hwan Yoon, Hyuek Jong Lee, Gou Young Koh

×

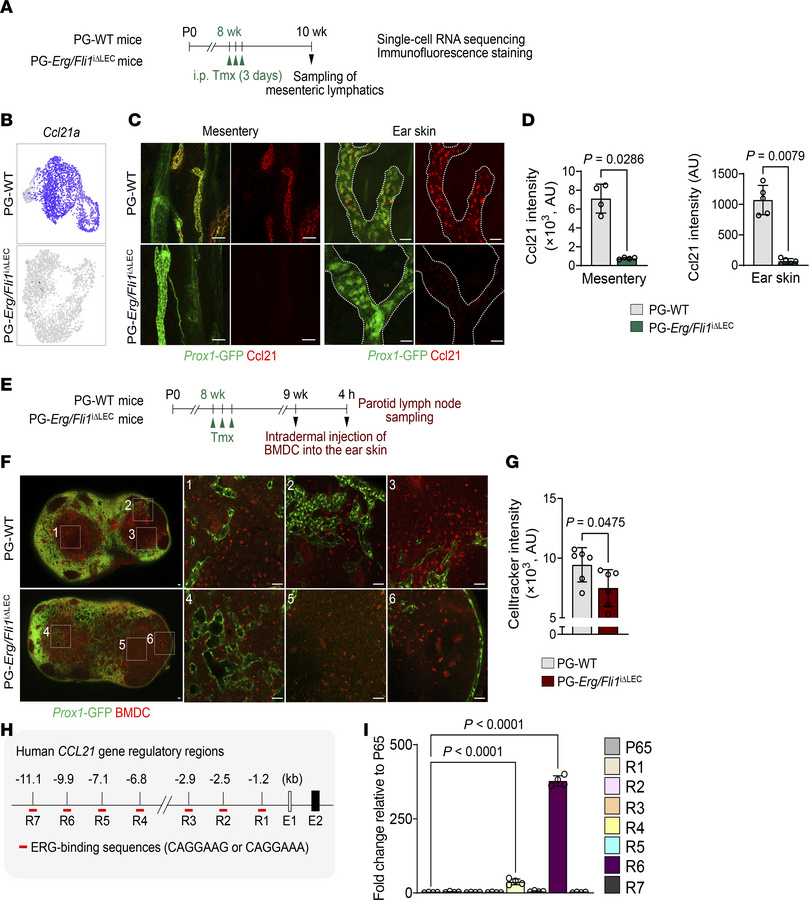
Figure 5

Ccl21 is regulated by Erg and Fli1 in LECs.

Options: View larger image (or click on image) Download as PowerPoint

Ccl21 is regulated by Erg and Fli1 in LECs.
(A) Diagram showing i.p. ad...
(A) Diagram showing i.p. administrations of tamoxifen (Tmx) for 3 consecutive days to PG-WT and PG-Erg/Fli1iΔLEC mice, and sampling of mesenteric lymphatics for scRNA-seq and immunofluorescence staining. (B) UMAP plots visualizing expression levels of Ccl21a in PG-WT and PG-Erg/Fli1iΔLEC datasets. (C and D) Immunofluorescence images and comparisons of ear skin lymphatics and their Ccl21 protein levels in PG-WT and PG-Erg/Fli1iΔLEC mice at 2 weeks after the first of 3 consecutive days of Tmx administration. Scale bars: 50 μm. White dotted lines outline the ear skin lymphatics. Each dot indicates a value from 1 mouse, and n = 5 mice/group from 2 independent experiments. Data are shown as the mean ± SD; P value versus WT by 2-tailed Mann-Whitney U test. (E) Diagram showing the schedule of i.p. administrations of Tmx for 3 consecutive days, and then 1 week later, intradermal injection of CellTracker-labeled BMDCs into the ear skin followed by the ipsilateral parotid lymph node sampling 4 h later in PG-WT and PG-Erg/Fli1iΔLEC mice. (F and G) Fluorescence images and comparison of fluorescence intensity of CellTracker-labeled BMDCs in the parotid lymph node of the indicated mouse line. Scale bars: 50 μm. Each dot indicates a value from 1 mouse, and n = 6 mice/group from 2 independent experiments. P values versus WT by 2-tailed Welch’s t test. (H and I) ChIP analysis in primary cultured human LECs with anti-ERG antibody followed by qPCR using primers specific for the indicated regions of the CCL21 gene depicted in R1–R7 (H) demonstrates ERG interacts with CCL21 gene regulatory regions located at both –6.8 and −9.9 kb upstream of the transcription start site of the CCL21 gene (I). The sequence of the ERG binding motif is limited to CAGGAAG or CAGGAAA for qPCR. RELA (P65) was used as a negative control in ChIP-qPCR. Each dot indicates a value from 1 sample, and n = 4 samples/group from 2 independent experiments. Data are shown as the mean ± SD; P value versus WT by 1-way ANOVA followed by Dunnett’s post hoc test.

Copyright © 2026 American Society for Clinical Investigation
ISSN: 0021-9738 (print), 1558-8238 (online)

Sign up for email alerts