Go to JCI Insight
  • About
  • Editors
  • Consulting Editors
  • For authors
  • Publication ethics
  • Publication alerts by email
  • Advertising
  • Job board
  • Contact
  • Clinical Research and Public Health
  • Current issue
  • Past issues
  • By specialty
    • COVID-19
    • Cardiology
    • Gastroenterology
    • Immunology
    • Metabolism
    • Nephrology
    • Neuroscience
    • Oncology
    • Pulmonology
    • Vascular biology
    • All ...
  • Videos
    • ASCI Milestone Awards
    • Video Abstracts
    • Conversations with Giants in Medicine
  • Reviews
    • View all reviews ...
    • Neurodegeneration (Mar 2026)
    • Clinical innovation and scientific progress in GLP-1 medicine (Nov 2025)
    • Pancreatic Cancer (Jul 2025)
    • Complement Biology and Therapeutics (May 2025)
    • Evolving insights into MASLD and MASH pathogenesis and treatment (Apr 2025)
    • Microbiome in Health and Disease (Feb 2025)
    • Substance Use Disorders (Oct 2024)
    • View all review series ...
  • Viewpoint
  • Collections
    • In-Press Preview
    • Clinical Research and Public Health
    • Research Letters
    • Letters to the Editor
    • Editorials
    • Commentaries
    • Editor's notes
    • Reviews
    • Viewpoints
    • 100th anniversary
    • Top read articles

  • Current issue
  • Past issues
  • Specialties
  • Reviews
  • Review series
  • ASCI Milestone Awards
  • Video Abstracts
  • Conversations with Giants in Medicine
  • In-Press Preview
  • Clinical Research and Public Health
  • Research Letters
  • Letters to the Editor
  • Editorials
  • Commentaries
  • Editor's notes
  • Reviews
  • Viewpoints
  • 100th anniversary
  • Top read articles
  • About
  • Editors
  • Consulting Editors
  • For authors
  • Publication ethics
  • Publication alerts by email
  • Advertising
  • Job board
  • Contact
Oligodendrocyte transcription factor 2 orchestrates glioblastoma immune evasion by suppressing CXCL10 and CD8+ T cell activation
Xinchun Zhang, Jinjiang Xue, Cunyan Zhao, Chenqiuyue Zeng, Jiacheng Zhong, Gangfeng Yu, Xi Yang, Yao Ling, Dazhen Li, Jiaxiao Yang, Yun Xiu, Hongda Li, Shiyuan Hong, Liangjun Qiao, Song Chen, Q. Richard Lu, Yaqi Deng, Zhaohua Tang, Fanghui Lu
Xinchun Zhang, Jinjiang Xue, Cunyan Zhao, Chenqiuyue Zeng, Jiacheng Zhong, Gangfeng Yu, Xi Yang, Yao Ling, Dazhen Li, Jiaxiao Yang, Yun Xiu, Hongda Li, Shiyuan Hong, Liangjun Qiao, Song Chen, Q. Richard Lu, Yaqi Deng, Zhaohua Tang, Fanghui Lu
View: Text | PDF
Research Article Cell biology Immunology Oncology

Oligodendrocyte transcription factor 2 orchestrates glioblastoma immune evasion by suppressing CXCL10 and CD8+ T cell activation

  • Text
  • PDF
Abstract

Glioblastomas (GBMs) are highly lethal brain tumors with limited treatment options and resistance to immune checkpoint inhibitors due to their immunosuppressive tumor microenvironment. Here, we identify OLIG2 as a key regulator of immune evasion in GBM stem-like cells, which inhibits CD8+ T cell–dependent antitumor immunity while promoting protumor macrophage polarization. Mechanistically, OLIG2 recruited HDAC7 to repress CXCL10 transcription, inducing STAT3 activation in tumor-associated macrophages (TAMs) and decreasing CD8+ T cell infiltration and activation. Genetic deletion of OLIG2 significantly increased CXCL10 secretion, shifting TAMs toward an antitumor phenotype and enhancing CD8+ T cell activities. Furthermore, upregulated OLIG2 expression was correlated with resistance to immune checkpoint inhibitors in patients with GBMs. OLIG2 inhibition by either genetic deficiency or pharmacological targeting with CT-179 sensitized GBM tumors to anti–PD-L1 therapy, enhancing antitumor immune responses and prolonging survival. Our findings reveal OLIG2+ glioma stem-like cells as critical mediators of immune evasion and identify the OLIG2/HDAC7/CXCL10 axis as a potential therapeutic target to enhance immune checkpoint inhibitor efficacy and improve immunotherapy outcomes in aggressive GBMs.

Authors

Xinchun Zhang, Jinjiang Xue, Cunyan Zhao, Chenqiuyue Zeng, Jiacheng Zhong, Gangfeng Yu, Xi Yang, Yao Ling, Dazhen Li, Jiaxiao Yang, Yun Xiu, Hongda Li, Shiyuan Hong, Liangjun Qiao, Song Chen, Q. Richard Lu, Yaqi Deng, Zhaohua Tang, Fanghui Lu

×

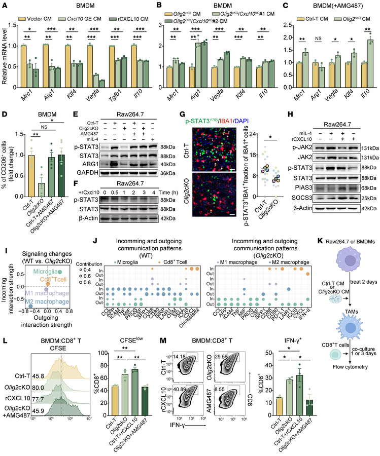
Figure 4

CXCL10 reduces M2-like polarization of macrophages by inhibiting STAT3 signaling.

Options: View larger image (or click on image) Download as PowerPoint
CXCL10 reduces M2-like polarization of macrophages by inhibiting STAT3 s...
(A) qPCR of mRNA expression of antiinflammatory markers in BMDMs treated with CM from the indicated groups (n = 3). (B) qPCR of mRNA expression of antiinflammatory markers in BMDMs treated with CM from the indicated groups (n = 3). (C) qPCR of mRNA expression of antiinflammatory markers in BMDMs treated with Ctrl-T or Olig2cKO CM containing 1 μM AMG487 (n = 3). (D) Quantification of CD206 expression in BMDMs treated with Ctrl-T and Olig2cKO CM with or without AMG487 for 48 hours (n = 5). (E) Western blot showing the protein levels in Raw264.7 cells cocultured with CM from the indicated treatment. (F) Western blot showing the protein levels in Raw264.7 cells at the indicated time points. (G) Representative images and quantification of p-STAT3 and IBA1 in Ctrl-T and Olig2cKO tumor tissues (n = 4/group). Scale bars: 20 µm. (H) Western blot showing the protein levels in mIL-4– and CXCL10-treated Raw264.7 cells. (I) Scatterplot depicting the interaction strength of individual cell subsets across all identified signaling pathways. (J) Dot plot illustrating the incoming and outgoing communication patterns of individual signaling pathways across distinct cell subsets. Dot size represents the relative contribution of the corresponding pathway to the total detected communication patterns within each cell subset. (K) Schematic of the coculture assays of CD8+ T cells treated with CM-incubated Raw264.7 or BMDMs. (L) Representative histograms and quantification of CFSE proliferation assay of CD8+ T cells cocultured with BMDM cells preincubated with CM from the indicated treatment for 72 hours (n = 3). (M) Representative plots and quantification of the IFN-γ expression of CD8+ T cells cocultured with BMDMs preincubated with CM from the indicated treatment for 24 hours (n = 3). Statistical significance was determined by 1-way ANOVA in D, L, and M and unpaired 2-tailed Student’s t test in A–C and G. *P < 0.05, **P < 0.01, ***P < 0.001.

Copyright © 2026 American Society for Clinical Investigation
ISSN: 0021-9738 (print), 1558-8238 (online)

Sign up for email alerts