Go to JCI Insight
  • About
  • Editors
  • Consulting Editors
  • For authors
  • Publication ethics
  • Publication alerts by email
  • Advertising
  • Job board
  • Contact
  • Clinical Research and Public Health
  • Current issue
  • Past issues
  • By specialty
    • COVID-19
    • Cardiology
    • Gastroenterology
    • Immunology
    • Metabolism
    • Nephrology
    • Neuroscience
    • Oncology
    • Pulmonology
    • Vascular biology
    • All ...
  • Videos
    • ASCI Milestone Awards
    • Video Abstracts
    • Conversations with Giants in Medicine
  • Reviews
    • View all reviews ...
    • Neurodegeneration (Mar 2026)
    • Clinical innovation and scientific progress in GLP-1 medicine (Nov 2025)
    • Pancreatic Cancer (Jul 2025)
    • Complement Biology and Therapeutics (May 2025)
    • Evolving insights into MASLD and MASH pathogenesis and treatment (Apr 2025)
    • Microbiome in Health and Disease (Feb 2025)
    • Substance Use Disorders (Oct 2024)
    • View all review series ...
  • Viewpoint
  • Collections
    • In-Press Preview
    • Clinical Research and Public Health
    • Research Letters
    • Letters to the Editor
    • Editorials
    • Commentaries
    • Editor's notes
    • Reviews
    • Viewpoints
    • 100th anniversary
    • Top read articles

  • Current issue
  • Past issues
  • Specialties
  • Reviews
  • Review series
  • ASCI Milestone Awards
  • Video Abstracts
  • Conversations with Giants in Medicine
  • In-Press Preview
  • Clinical Research and Public Health
  • Research Letters
  • Letters to the Editor
  • Editorials
  • Commentaries
  • Editor's notes
  • Reviews
  • Viewpoints
  • 100th anniversary
  • Top read articles
  • About
  • Editors
  • Consulting Editors
  • For authors
  • Publication ethics
  • Publication alerts by email
  • Advertising
  • Job board
  • Contact
Oligodendrocyte transcription factor 2 orchestrates glioblastoma immune evasion by suppressing CXCL10 and CD8+ T cell activation
Xinchun Zhang, Jinjiang Xue, Cunyan Zhao, Chenqiuyue Zeng, Jiacheng Zhong, Gangfeng Yu, Xi Yang, Yao Ling, Dazhen Li, Jiaxiao Yang, Yun Xiu, Hongda Li, Shiyuan Hong, Liangjun Qiao, Song Chen, Q. Richard Lu, Yaqi Deng, Zhaohua Tang, Fanghui Lu
Xinchun Zhang, Jinjiang Xue, Cunyan Zhao, Chenqiuyue Zeng, Jiacheng Zhong, Gangfeng Yu, Xi Yang, Yao Ling, Dazhen Li, Jiaxiao Yang, Yun Xiu, Hongda Li, Shiyuan Hong, Liangjun Qiao, Song Chen, Q. Richard Lu, Yaqi Deng, Zhaohua Tang, Fanghui Lu
View: Text | PDF
Research Article Cell biology Immunology Oncology

Oligodendrocyte transcription factor 2 orchestrates glioblastoma immune evasion by suppressing CXCL10 and CD8+ T cell activation

  • Text
  • PDF
Abstract

Glioblastomas (GBMs) are highly lethal brain tumors with limited treatment options and resistance to immune checkpoint inhibitors due to their immunosuppressive tumor microenvironment. Here, we identify OLIG2 as a key regulator of immune evasion in GBM stem-like cells, which inhibits CD8+ T cell–dependent antitumor immunity while promoting protumor macrophage polarization. Mechanistically, OLIG2 recruited HDAC7 to repress CXCL10 transcription, inducing STAT3 activation in tumor-associated macrophages (TAMs) and decreasing CD8+ T cell infiltration and activation. Genetic deletion of OLIG2 significantly increased CXCL10 secretion, shifting TAMs toward an antitumor phenotype and enhancing CD8+ T cell activities. Furthermore, upregulated OLIG2 expression was correlated with resistance to immune checkpoint inhibitors in patients with GBMs. OLIG2 inhibition by either genetic deficiency or pharmacological targeting with CT-179 sensitized GBM tumors to anti–PD-L1 therapy, enhancing antitumor immune responses and prolonging survival. Our findings reveal OLIG2+ glioma stem-like cells as critical mediators of immune evasion and identify the OLIG2/HDAC7/CXCL10 axis as a potential therapeutic target to enhance immune checkpoint inhibitor efficacy and improve immunotherapy outcomes in aggressive GBMs.

Authors

Xinchun Zhang, Jinjiang Xue, Cunyan Zhao, Chenqiuyue Zeng, Jiacheng Zhong, Gangfeng Yu, Xi Yang, Yao Ling, Dazhen Li, Jiaxiao Yang, Yun Xiu, Hongda Li, Shiyuan Hong, Liangjun Qiao, Song Chen, Q. Richard Lu, Yaqi Deng, Zhaohua Tang, Fanghui Lu

×

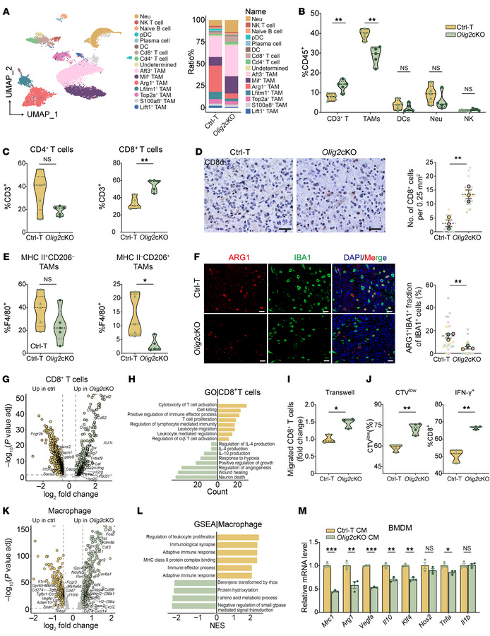
Figure 2

OLIG2 deletion enhances T cell activation and inhibits protumor TAMs in GBMs.

Options: View larger image (or click on image) Download as PowerPoint
OLIG2 deletion enhances T cell activation and inhibits protumor TAMs in ...
(A) UMAP of scRNA-seq data from CD45+ cells in Ctrl-T and Olig2cKO mice (n = 4/group) (left) and the frequencies for subtypes from both groups (right). (B) Flow cytometry quantification of the CD3+ T cells, TAMs, DCs, neutrophils, and NK cells in tumor-bearing Ctrl and Olig2cKO mice (n = 5/group). (C) Flow cytometry quantification of the CD8+ and CD4+ T cell populations in tumor-bearing Ctrl and Olig2cKO mice (n = 5/group). (D) Representative staining and quantification for CD8α in tumor-bearing Ctrl and Olig2cKO mice. Scale bars: 20 μm. Each plot represents the number of CD8α per area (0.25 mm2) (n = 3/group). (E) Flow cytometry quantifications of the MHC II–CD206+ and MHC II+CD206– TAMs in tumor-bearing Ctrl and Olig2cKO mice (n = 5/group). (F) Representative staining and quantification for ARG1 (red) and IBA1 (green) in tumor tissues from Ctrl-T and Olig2cKO mice (n = 3/group). Scale bars: 20 μm. (G) Volcano plots of differentially expressed genes for CD8+ T cells between Ctrl-T and Olig2cKO mice. (H) GSEA of differentially expressed genes for CD8+ T cells between Olig2cKO and Ctrl-T. (I) Quantification of migrated CD8+ T cells toward Ctrl-T and Olig2cKO CM by transwell assay (n = 3). (J) Flow cytometry quantification of the proliferation (n = 4) and IFN-γ expression (n = 3) in CD8+ T cells cocultured with Ctrl-T and Olig2cKO CM. (K) Volcano plots of differentially expressed genes for macrophages between Ctrl-T and Olig2cKO mice. (L) GSEA of differentially expressed genes for macrophages between Olig2cKO and Ctrl-T. (M) qPCR of mRNA expression of selected antiinflammatory and proinflammatory markers in BMDMs treated with Ctrl-T and Olig2cKO CM for 48 hours (n = 3). Data are shown as mean ± SEM. Statistical significance was determined by unpaired 2-tailed Student’s t test in B–M. *P < 0.05, **P < 0.01, ***P < 0.001.

Copyright © 2026 American Society for Clinical Investigation
ISSN: 0021-9738 (print), 1558-8238 (online)

Sign up for email alerts