Go to JCI Insight
  • About
  • Editors
  • Consulting Editors
  • For authors
  • Publication ethics
  • Publication alerts by email
  • Advertising
  • Job board
  • Contact
  • Clinical Research and Public Health
  • Current issue
  • Past issues
  • By specialty
    • COVID-19
    • Cardiology
    • Gastroenterology
    • Immunology
    • Metabolism
    • Nephrology
    • Neuroscience
    • Oncology
    • Pulmonology
    • Vascular biology
    • All ...
  • Videos
    • ASCI Milestone Awards
    • Video Abstracts
    • Conversations with Giants in Medicine
  • Reviews
    • View all reviews ...
    • Clinical innovation and scientific progress in GLP-1 medicine (Nov 2025)
    • Pancreatic Cancer (Jul 2025)
    • Complement Biology and Therapeutics (May 2025)
    • Evolving insights into MASLD and MASH pathogenesis and treatment (Apr 2025)
    • Microbiome in Health and Disease (Feb 2025)
    • Substance Use Disorders (Oct 2024)
    • Clonal Hematopoiesis (Oct 2024)
    • View all review series ...
  • Viewpoint
  • Collections
    • In-Press Preview
    • Clinical Research and Public Health
    • Research Letters
    • Letters to the Editor
    • Editorials
    • Commentaries
    • Editor's notes
    • Reviews
    • Viewpoints
    • 100th anniversary
    • Top read articles

  • Current issue
  • Past issues
  • Specialties
  • Reviews
  • Review series
  • ASCI Milestone Awards
  • Video Abstracts
  • Conversations with Giants in Medicine
  • In-Press Preview
  • Clinical Research and Public Health
  • Research Letters
  • Letters to the Editor
  • Editorials
  • Commentaries
  • Editor's notes
  • Reviews
  • Viewpoints
  • 100th anniversary
  • Top read articles
  • About
  • Editors
  • Consulting Editors
  • For authors
  • Publication ethics
  • Publication alerts by email
  • Advertising
  • Job board
  • Contact
Multiomic assessments of LNCaP and derived cell strains reveal determinants of prostate cancer pathobiology
Arnab Bose, Armand Bankhead III, Ilsa Coleman, Thomas Persse, Wanting Han, Patricia Galipeau, Brian Hanratty, Tony Chu, Jared Lucas, Dapei Li, Rabeya Bilkis, Pushpa Itagi, Sajida Hassan, Mallory Beightol, Minjeong Ko, Ruth Dumpit, Michael Haffner, Colin Pritchard, Gavin Ha, Peter S. Nelson
Arnab Bose, Armand Bankhead III, Ilsa Coleman, Thomas Persse, Wanting Han, Patricia Galipeau, Brian Hanratty, Tony Chu, Jared Lucas, Dapei Li, Rabeya Bilkis, Pushpa Itagi, Sajida Hassan, Mallory Beightol, Minjeong Ko, Ruth Dumpit, Michael Haffner, Colin Pritchard, Gavin Ha, Peter S. Nelson
View: Text | PDF
Research Article Cell biology Oncology

Multiomic assessments of LNCaP and derived cell strains reveal determinants of prostate cancer pathobiology

  • Text
  • PDF
Abstract

A cornerstone of research to improve cancer outcomes involves studies of model systems to identify causal drivers of oncogenesis, understand mechanisms leading to metastases, and develop new therapeutics. Although most cancer types are represented by large cell line panels that reflect diverse neoplastic genotypes and phenotypes found in patients, prostate cancer is notable for a very limited repertoire of models that recapitulate the pathobiology of human disease. Of these, the lymph node carcinoma of the prostate (LNCaP) cell line has served as the major resource for basic and translational studies. Here, we delineated the molecular composition of LNCaP and multiple substrains through analyses of whole-genome sequences, transcriptomes, chromatin structure, androgen receptor (AR) cistromes, and functional studies. Our results determined that LNCaP exhibits substantial subclonal diversity, ongoing genomic instability, and phenotype plasticity. Several oncogenic features were consistently present across strains, but others were unexpectedly variable, such as ETV1 expression, Y chromosome loss, a reliance on WNT and glucocorticoid receptor activity, and distinct AR alterations maintaining AR pathway activation. These results document the inherent molecular heterogeneity and ongoing genomic instability that drive diverse prostate cancer phenotypes and provide a foundation for the accurate interpretation and reproduction of research findings.

Authors

Arnab Bose, Armand Bankhead III, Ilsa Coleman, Thomas Persse, Wanting Han, Patricia Galipeau, Brian Hanratty, Tony Chu, Jared Lucas, Dapei Li, Rabeya Bilkis, Pushpa Itagi, Sajida Hassan, Mallory Beightol, Minjeong Ko, Ruth Dumpit, Michael Haffner, Colin Pritchard, Gavin Ha, Peter S. Nelson

×

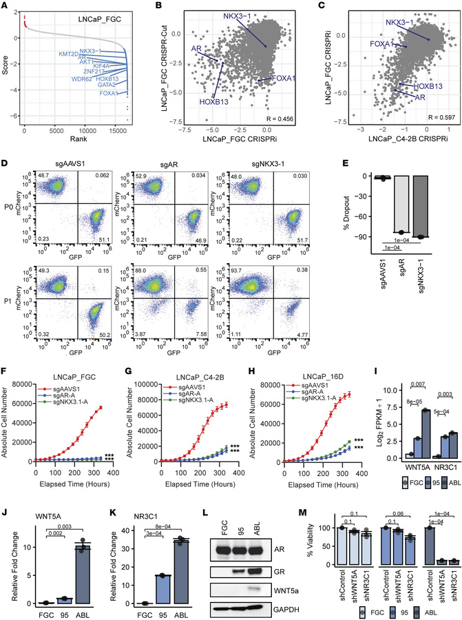
Figure 9

LNCaP substrains exhibit differential drivers and dependencies relevant for metastatic prostate carcinoma.

Options: View larger image (or click on image) Download as PowerPoint
LNCaP substrains exhibit differential drivers and dependencies relevant ...
(A) CRISPR/Cas9 whole-genome knockout/depletion screen in LNCaP_FGC cells. (B) Comparison of gene dependencies in LNCaP_FGC identified by CRISPR/Cas9 deletion (CRISPR-Del) screen versus a previously reported CRISPR interference (CRISPRi) screen. (C) Comparison of gene dependencies in LNCaP_FGC versus LNCaP_C4-2B determined by CRISPRi screens. (D) Competition assay of LNCaP_FGC cells assessing the effects of a safe harbor control locus (AAVS1), AR gene deletion, and NKX3.1 gene deletion on cell viability. P0 represents the initial time point of mixing of mCherry (control) and GFP (sgAR or sgNKX3-1) cells, and P1 is cell numbers measured after 12 days of growth. (E) Quantification of the percentage change of GFP+ population for the indicated sgRNAs in D for P1 time point with respect to P0. Groups compared by unpaired t tests with Benjamini-Hochberg–adjusted P values shown on plot. (F–H) Growth curves of LNCaP_FGC, LNCaP_C4-2B, and LNCaP_16D following CRISPR/Cas9 deletion of NKX3.1 and AR versus control. Growth curves comparing cell numbers of control (sgAAVS1) versus experimental (sgAR and sgNKX3.1) cells after 350 hours were fit and compared by nonlinear regression (***P < 0.0001). (I) Transcript abundance by RNA-Seq of WNT5A and NR3C1/GR in LNCaP_FGC, LNCaP_95, and LNCaP_ABL (n = 2 per line). Groups compared by unpaired t tests with Benjamini-Hochberg–adjusted P values shown on plot. (J) WNT5A and (K) NR3C1/GR transcript abundance by qRT-PCR in LNCaP_FGC, LNCaP_95, and LNCaP_ABL cells grown in steady-state conditions (n = 3 per line). Groups compared by unpaired t tests with Benjamini-Hochberg–adjusted P values shown on plots. (L) Immunoblot of WNT5A and NR3C1/GR protein in LNCaP_FGC and substrains. (M) Influence of NR3C1 and WNT5A repression by shRNA on the viability of LNCaP_FGC, LNCaP_ABL, and LNCaP_95 (n = 3 per line). Groups compared by unpaired t tests with Benjamini-Hochberg–adjusted P values shown on plot.

Copyright © 2026 American Society for Clinical Investigation
ISSN: 0021-9738 (print), 1558-8238 (online)

Sign up for email alerts