Go to JCI Insight
  • About
  • Editors
  • Consulting Editors
  • For authors
  • Publication ethics
  • Publication alerts by email
  • Advertising
  • Job board
  • Contact
  • Clinical Research and Public Health
  • Current issue
  • Past issues
  • By specialty
    • COVID-19
    • Cardiology
    • Gastroenterology
    • Immunology
    • Metabolism
    • Nephrology
    • Neuroscience
    • Oncology
    • Pulmonology
    • Vascular biology
    • All ...
  • Videos
    • Conversations with Giants in Medicine
    • Video Abstracts
  • Reviews
    • View all reviews ...
    • Clinical innovation and scientific progress in GLP-1 medicine (Nov 2025)
    • Pancreatic Cancer (Jul 2025)
    • Complement Biology and Therapeutics (May 2025)
    • Evolving insights into MASLD and MASH pathogenesis and treatment (Apr 2025)
    • Microbiome in Health and Disease (Feb 2025)
    • Substance Use Disorders (Oct 2024)
    • Clonal Hematopoiesis (Oct 2024)
    • View all review series ...
  • Viewpoint
  • Collections
    • In-Press Preview
    • Clinical Research and Public Health
    • Research Letters
    • Letters to the Editor
    • Editorials
    • Commentaries
    • Editor's notes
    • Reviews
    • Viewpoints
    • 100th anniversary
    • Top read articles

  • Current issue
  • Past issues
  • Specialties
  • Reviews
  • Review series
  • Conversations with Giants in Medicine
  • Video Abstracts
  • In-Press Preview
  • Clinical Research and Public Health
  • Research Letters
  • Letters to the Editor
  • Editorials
  • Commentaries
  • Editor's notes
  • Reviews
  • Viewpoints
  • 100th anniversary
  • Top read articles
  • About
  • Editors
  • Consulting Editors
  • For authors
  • Publication ethics
  • Publication alerts by email
  • Advertising
  • Job board
  • Contact
Multiomic assessments of LNCaP and derived cell strains reveal determinants of prostate cancer pathobiology
Arnab Bose, Armand Bankhead III, Ilsa Coleman, Thomas Persse, Wanting Han, Patricia Galipeau, Brian Hanratty, Tony Chu, Jared Lucas, Dapei Li, Rabeya Bilkis, Pushpa Itagi, Sajida Hassan, Mallory Beightol, Minjeong Ko, Ruth Dumpit, Michael Haffner, Colin Pritchard, Gavin Ha, Peter S. Nelson
Arnab Bose, Armand Bankhead III, Ilsa Coleman, Thomas Persse, Wanting Han, Patricia Galipeau, Brian Hanratty, Tony Chu, Jared Lucas, Dapei Li, Rabeya Bilkis, Pushpa Itagi, Sajida Hassan, Mallory Beightol, Minjeong Ko, Ruth Dumpit, Michael Haffner, Colin Pritchard, Gavin Ha, Peter S. Nelson
View: Text | PDF
Research Article Cell biology Oncology

Multiomic assessments of LNCaP and derived cell strains reveal determinants of prostate cancer pathobiology

  • Text
  • PDF
Abstract

A cornerstone of research to improve cancer outcomes involves studies of model systems to identify causal drivers of oncogenesis, understand mechanisms leading to metastases, and develop new therapeutics. Although most cancer types are represented by large cell line panels that reflect diverse neoplastic genotypes and phenotypes found in patients, prostate cancer is notable for a very limited repertoire of models that recapitulate the pathobiology of human disease. Of these, the lymph node carcinoma of the prostate (LNCaP) cell line has served as the major resource for basic and translational studies. Here, we delineated the molecular composition of LNCaP and multiple substrains through analyses of whole-genome sequences, transcriptomes, chromatin structure, androgen receptor (AR) cistromes, and functional studies. Our results determined that LNCaP exhibits substantial subclonal diversity, ongoing genomic instability, and phenotype plasticity. Several oncogenic features were consistently present across strains, but others were unexpectedly variable, such as ETV1 expression, Y chromosome loss, a reliance on WNT and glucocorticoid receptor activity, and distinct AR alterations maintaining AR pathway activation. These results document the inherent molecular heterogeneity and ongoing genomic instability that drive diverse prostate cancer phenotypes and provide a foundation for the accurate interpretation and reproduction of research findings.

Authors

Arnab Bose, Armand Bankhead III, Ilsa Coleman, Thomas Persse, Wanting Han, Patricia Galipeau, Brian Hanratty, Tony Chu, Jared Lucas, Dapei Li, Rabeya Bilkis, Pushpa Itagi, Sajida Hassan, Mallory Beightol, Minjeong Ko, Ruth Dumpit, Michael Haffner, Colin Pritchard, Gavin Ha, Peter S. Nelson

×

Figure 1

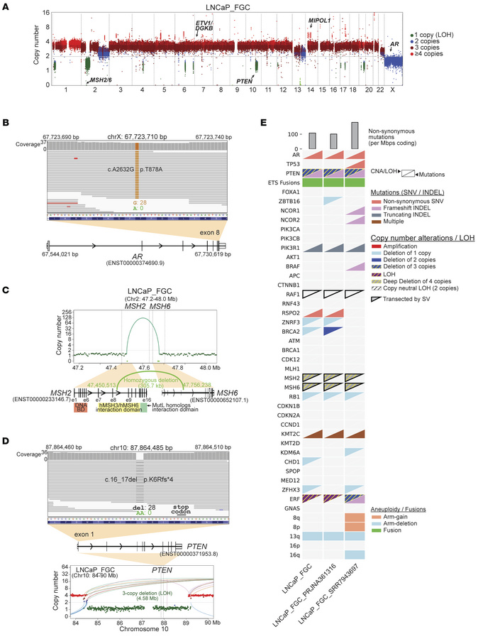
The LNCaP_FGC genome comprises major oncogenic events observed in metastatic prostate cancer.

Options: View larger image (or click on image) Download as PowerPoint
The LNCaP_FGC genome comprises major oncogenic events observed in metast...
(A) Integer copy number profile for LNCaP parental line (FGC) whole-genome sequencing (WGS) data. Coloring represents estimated copy number: deletions (green), copy neutral (blue), gain (dark red), and amplification (bright red). Key genes are annotated on the plot based on corresponding copy number. (B) WGS reads visualized using Integrated Genomics Viewer (IGV) for an observed SNV in exon 8 of the AR gene in LNCaP_FGC. (C) Integer copy number profile showing a deletion structural rearrangement event in LNCaP_FGC for the genomic region encompassing genes MSH2 and MSH6, with an observed homozygous deletion between the 2 genes. (D) WGS reads visualized using IGV for an observed frameshift deletion in PTEN in LNCaP_FGC. The copy number profile shows a deletion of the region in chromosome 10 that encompasses PTEN, resulting in 2 copy loss. (E) Mutation and copy number alteration (CNA) status for selected genes with recurrent alterations in metastatic prostate cancer. The bottom right triangle indicates an observed pathogenic mutation (SNV/INDEL) within the gene; top left triangle indicates CNA status (amplification, shallow deletions, deletions, deep deletions) that overlap the gene. CNA events that also have loss of heterozygosity (LOH) status are depicted with a hatch pattern. “Multiple” indicates instances where 2+ pathogenic mutations are observed for that gene. Tumor mutation burden was computed as the number of nonsynonymous mutations per megabase pairs of coding regions (top). Aneuploidy status (arm gain, arm deletion) is indicated for select chromosome arms. Fusion status indicates evidence for genomic rearrangement involving an E26 transformation specific (ETS) transcription factor. Genes that have been transected by at least 1 of 2 breakpoints of a structural variation (SV) event are indicated with a black border around the triangle. INDEL, insertions/deletions; SNV, single nucleotide variant.

Copyright © 2026 American Society for Clinical Investigation
ISSN: 0021-9738 (print), 1558-8238 (online)

Sign up for email alerts