Go to JCI Insight
  • About
  • Editors
  • Consulting Editors
  • For authors
  • Publication ethics
  • Publication alerts by email
  • Advertising
  • Job board
  • Contact
  • Clinical Research and Public Health
  • Current issue
  • Past issues
  • By specialty
    • COVID-19
    • Cardiology
    • Gastroenterology
    • Immunology
    • Metabolism
    • Nephrology
    • Neuroscience
    • Oncology
    • Pulmonology
    • Vascular biology
    • All ...
  • Videos
    • ASCI Milestone Awards
    • Video Abstracts
    • Conversations with Giants in Medicine
  • Reviews
    • View all reviews ...
    • Clinical innovation and scientific progress in GLP-1 medicine (Nov 2025)
    • Pancreatic Cancer (Jul 2025)
    • Complement Biology and Therapeutics (May 2025)
    • Evolving insights into MASLD and MASH pathogenesis and treatment (Apr 2025)
    • Microbiome in Health and Disease (Feb 2025)
    • Substance Use Disorders (Oct 2024)
    • Clonal Hematopoiesis (Oct 2024)
    • View all review series ...
  • Viewpoint
  • Collections
    • In-Press Preview
    • Clinical Research and Public Health
    • Research Letters
    • Letters to the Editor
    • Editorials
    • Commentaries
    • Editor's notes
    • Reviews
    • Viewpoints
    • 100th anniversary
    • Top read articles

  • Current issue
  • Past issues
  • Specialties
  • Reviews
  • Review series
  • ASCI Milestone Awards
  • Video Abstracts
  • Conversations with Giants in Medicine
  • In-Press Preview
  • Clinical Research and Public Health
  • Research Letters
  • Letters to the Editor
  • Editorials
  • Commentaries
  • Editor's notes
  • Reviews
  • Viewpoints
  • 100th anniversary
  • Top read articles
  • About
  • Editors
  • Consulting Editors
  • For authors
  • Publication ethics
  • Publication alerts by email
  • Advertising
  • Job board
  • Contact
TLR4 maintains Treg-mediated protection against adverse outcomes in a model of hepatic surgical stress
Hongji Zhang, Yunwei Zhang, Tianxing Ren, Carolyn Tsung, Peng Song, Peng Xu, Guoliang Wang, Chunyan Cao, Changyan Wang, Ping Sun, Qi Zhang, Yanhong Zhu, Xin Zhong, Yong Guan, Xiaofei Zhang, Han Wang, Jinxiang Zhang, Hui Wang
Hongji Zhang, Yunwei Zhang, Tianxing Ren, Carolyn Tsung, Peng Song, Peng Xu, Guoliang Wang, Chunyan Cao, Changyan Wang, Ping Sun, Qi Zhang, Yanhong Zhu, Xin Zhong, Yong Guan, Xiaofei Zhang, Han Wang, Jinxiang Zhang, Hui Wang
View: Text | PDF
Research Article Hepatology Immunology Inflammation

TLR4 maintains Treg-mediated protection against adverse outcomes in a model of hepatic surgical stress

  • Text
  • PDF
Abstract

Surgical stress, such as hepatic ischemia-reperfusion (I/R) injury, induces excessive inflammation and adversely affects liver surgery outcomes. Regulatory T cells (Tregs) are crucial for immune homeostasis, yet their protective mechanisms against liver I/R injury remain unclear. In this study, we demonstrated that decreased hepatic Treg abundance correlates with increased liver injury in patients undergoing hepatic hemangioma resections. In murine models, Treg depletion worsened liver I/R injury. Bulk RNA-seq of hepatic Tregs showed enrichment of Toll-like receptor (TLR) signaling pathways, with flow cytometry identifying TLR4 as the most increased TLR after I/R. Treg-specific Tlr4 knockout mice (Treg-Tlr4–/– mice) exhibited exacerbated liver injury following I/R. Adoptive transfer of WT Tregs, but not Tlr4-deficient Tregs, alleviated liver injury in both Treg-depleted and Treg-Tlr4–/– mice. Transcriptomic analysis revealed that IL-10 production was impaired in Tlr4-deficient Tregs. Mechanistically, Tlr4-deficient Tregs showed reduced activation of the MyD88/ERK/CREB pathway, resulting in diminished IL-10 production. Myd88–/– and IL-10–/– Tregs failed to confer protection against liver I/R injury, whereas exogenous IL-10 administration rescued the hepatic dysfunction in Treg-Tlr4–/– mice. Our findings implicate the vital role of TLR4 in Tregs to mitigate liver I/R injury and offer a potential therapeutic option to reduce postoperative complications following liver surgery.

Authors

Hongji Zhang, Yunwei Zhang, Tianxing Ren, Carolyn Tsung, Peng Song, Peng Xu, Guoliang Wang, Chunyan Cao, Changyan Wang, Ping Sun, Qi Zhang, Yanhong Zhu, Xin Zhong, Yong Guan, Xiaofei Zhang, Han Wang, Jinxiang Zhang, Hui Wang

×

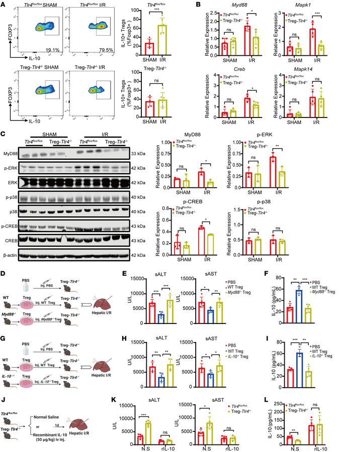
Figure 7

TLR4/MyD88/ERK/CREB-mediated IL-10 production in Tregs alleviates liver I/R injury.

Options: View larger image (or click on image) Download as PowerPoint
TLR4/MyD88/ERK/CREB-mediated IL-10 production in Tregs alleviates liver ...
(A) Quantification of IL-10 expression in Tregs by flow cytometry from Tlr4fl/fl mice and Treg-Tlr4–/– mice before and after I/R (n = 6 per group). (B) Quantitative PCR analysis of Myd88, Mapk1, Mapk14, and Creb mRNA expression in Tregs from Tlr4fl/fl mice and Treg-Tlr4–/– mice before and after I/R (n = 5 per group). (C) Western blot analysis of MyD88, p-ERK, p-p38, and p-CREB protein expression levels in Tregs from Tlr4fl/fl mice and Treg-Tlr4–/– mice before and after I/R (n = 3 per group). (D) Experimental design for adoptive transfer of PBS, WT Tregs, or Myd88–/– Tregs into Treg-Tlr4–/– mice via tail vein injection 12 hours before I/R. (E) Serum ALT and AST levels in Treg-Tlr4–/– mice receiving PBS, WT Tregs, or Myd88–/– Tregs after liver I/R (n = 5 per group). (F) Serum IL-10 levels from Treg-Tlr4–/– mice adoptively transferred with PBS, Myd88–/– Tregs or WT Tregs after liver I/R (n = 5 per group). (G) Experimental design for adoptive transfer of PBS, WT Tregs, or IL-10–/– Tregs into Treg-Tlr4–/– mice via tail vein injection 12 hours before I/R. (H) Serum ALT and AST levels in Treg-Tlr4–/– mice receiving PBS, WT Tregs, or IL-10–/– Tregs after liver I/R (n = 5 per group). (I) Serum IL-10 levels from Treg-Tlr4–/– mice adoptively transferred with PBS, IL-10–/– Tregs or WT Tregs after liver I/R (n = 5 per group). (J) Experimental design for administration of recombinant IL-10 and its control into Treg-Tlr4–/– mice. (K) Serum ALT and AST levels in Tlr4fl/fl mice and Treg-Tlr4–/– mice receiving recombinant IL-10 or its control after I/R (n = 5 per group). (L) Serum IL-10 levels from Treg-Tlr4–/– mice receiving recombinant IL-10 or its control after I/R (n = 5 per group). Statistical analyses were performed using unpaired, 2-tailed t tests (A), 2-way ANOVA with Šidák’s post test (B, C, K, and L) and 1-way ANOVA with Tukey’s post test (E, F, and H–I). *P < 0.05, **P < 0.01, ***P < 0.001. ALT, Alanine aminotransferase; AST, Aspartate aminotransferase; I/R, ischemia/reperfusion; rIL-10, recombinant IL-10.

Copyright © 2026 American Society for Clinical Investigation
ISSN: 0021-9738 (print), 1558-8238 (online)

Sign up for email alerts