Go to JCI Insight
  • About
  • Editors
  • Consulting Editors
  • For authors
  • Publication ethics
  • Publication alerts by email
  • Advertising
  • Job board
  • Contact
  • Clinical Research and Public Health
  • Current issue
  • Past issues
  • By specialty
    • COVID-19
    • Cardiology
    • Gastroenterology
    • Immunology
    • Metabolism
    • Nephrology
    • Neuroscience
    • Oncology
    • Pulmonology
    • Vascular biology
    • All ...
  • Videos
    • ASCI Milestone Awards
    • Video Abstracts
    • Conversations with Giants in Medicine
  • Reviews
    • View all reviews ...
    • Clinical innovation and scientific progress in GLP-1 medicine (Nov 2025)
    • Pancreatic Cancer (Jul 2025)
    • Complement Biology and Therapeutics (May 2025)
    • Evolving insights into MASLD and MASH pathogenesis and treatment (Apr 2025)
    • Microbiome in Health and Disease (Feb 2025)
    • Substance Use Disorders (Oct 2024)
    • Clonal Hematopoiesis (Oct 2024)
    • View all review series ...
  • Viewpoint
  • Collections
    • In-Press Preview
    • Clinical Research and Public Health
    • Research Letters
    • Letters to the Editor
    • Editorials
    • Commentaries
    • Editor's notes
    • Reviews
    • Viewpoints
    • 100th anniversary
    • Top read articles

  • Current issue
  • Past issues
  • Specialties
  • Reviews
  • Review series
  • ASCI Milestone Awards
  • Video Abstracts
  • Conversations with Giants in Medicine
  • In-Press Preview
  • Clinical Research and Public Health
  • Research Letters
  • Letters to the Editor
  • Editorials
  • Commentaries
  • Editor's notes
  • Reviews
  • Viewpoints
  • 100th anniversary
  • Top read articles
  • About
  • Editors
  • Consulting Editors
  • For authors
  • Publication ethics
  • Publication alerts by email
  • Advertising
  • Job board
  • Contact
TLR4 maintains Treg-mediated protection against adverse outcomes in a model of hepatic surgical stress
Hongji Zhang, Yunwei Zhang, Tianxing Ren, Carolyn Tsung, Peng Song, Peng Xu, Guoliang Wang, Chunyan Cao, Changyan Wang, Ping Sun, Qi Zhang, Yanhong Zhu, Xin Zhong, Yong Guan, Xiaofei Zhang, Han Wang, Jinxiang Zhang, Hui Wang
Hongji Zhang, Yunwei Zhang, Tianxing Ren, Carolyn Tsung, Peng Song, Peng Xu, Guoliang Wang, Chunyan Cao, Changyan Wang, Ping Sun, Qi Zhang, Yanhong Zhu, Xin Zhong, Yong Guan, Xiaofei Zhang, Han Wang, Jinxiang Zhang, Hui Wang
View: Text | PDF
Research Article Hepatology Immunology Inflammation

TLR4 maintains Treg-mediated protection against adverse outcomes in a model of hepatic surgical stress

  • Text
  • PDF
Abstract

Surgical stress, such as hepatic ischemia-reperfusion (I/R) injury, induces excessive inflammation and adversely affects liver surgery outcomes. Regulatory T cells (Tregs) are crucial for immune homeostasis, yet their protective mechanisms against liver I/R injury remain unclear. In this study, we demonstrated that decreased hepatic Treg abundance correlates with increased liver injury in patients undergoing hepatic hemangioma resections. In murine models, Treg depletion worsened liver I/R injury. Bulk RNA-seq of hepatic Tregs showed enrichment of Toll-like receptor (TLR) signaling pathways, with flow cytometry identifying TLR4 as the most increased TLR after I/R. Treg-specific Tlr4 knockout mice (Treg-Tlr4–/– mice) exhibited exacerbated liver injury following I/R. Adoptive transfer of WT Tregs, but not Tlr4-deficient Tregs, alleviated liver injury in both Treg-depleted and Treg-Tlr4–/– mice. Transcriptomic analysis revealed that IL-10 production was impaired in Tlr4-deficient Tregs. Mechanistically, Tlr4-deficient Tregs showed reduced activation of the MyD88/ERK/CREB pathway, resulting in diminished IL-10 production. Myd88–/– and IL-10–/– Tregs failed to confer protection against liver I/R injury, whereas exogenous IL-10 administration rescued the hepatic dysfunction in Treg-Tlr4–/– mice. Our findings implicate the vital role of TLR4 in Tregs to mitigate liver I/R injury and offer a potential therapeutic option to reduce postoperative complications following liver surgery.

Authors

Hongji Zhang, Yunwei Zhang, Tianxing Ren, Carolyn Tsung, Peng Song, Peng Xu, Guoliang Wang, Chunyan Cao, Changyan Wang, Ping Sun, Qi Zhang, Yanhong Zhu, Xin Zhong, Yong Guan, Xiaofei Zhang, Han Wang, Jinxiang Zhang, Hui Wang

×

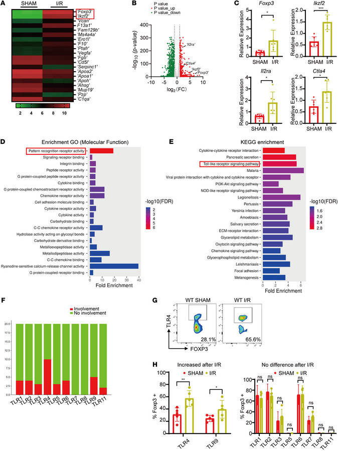
Figure 2

Tlr4 is crucial for hepatic Tregs function following liver I/R.

Options: View larger image (or click on image) Download as PowerPoint

Tlr4 is crucial for hepatic Tregs function following liver I/R.
(A) Hea...
(A) Heatmap of DEGs (Padj < 0.05) in hepatic Tregs from WT mice before and after liver I/R (n = 3 per group). (B) Volcano plot of DEGs in hepatic Tregs from WT mice before and after liver I/R. (C) Quantitative PCR analysis of Foxp3, Ikzf2, Il2ra, and Ctla4 mRNA expression in Tregs from WT mice before and after liver I/R (n = 6 per group). (D) GO molecular function analysis of DEGs in hepatic Tregs. (E) KEGG pathway enrichment analysis of DEGs in hepatic Tregs. (F) IPA of DEGs in hepatic Tregs. (G) Representative FACS plots of TLR4 expression in hepatic Tregs before and after liver I/R. (H) Flow cytometric quantification of TLRs expression in hepatic Tregs from WT mice before and after liver I/R (n = 5 per group). Statistical analyses were performed using unpaired, 2-tailed t tests (C and H). *P < 0.05, **P < 0.01, ***P < 0.001. DEGs, differentially expressed genes; GO, Gene Ontology; KEGG, Kyoto Encyclopedia of Genes and Genomes; IPA, Ingenuity Pathways Analysis; TLR, Toll-like receptor.

Copyright © 2026 American Society for Clinical Investigation
ISSN: 0021-9738 (print), 1558-8238 (online)

Sign up for email alerts