Go to JCI Insight
  • About
  • Editors
  • Consulting Editors
  • For authors
  • Publication ethics
  • Publication alerts by email
  • Advertising
  • Job board
  • Contact
  • Clinical Research and Public Health
  • Current issue
  • Past issues
  • By specialty
    • COVID-19
    • Cardiology
    • Gastroenterology
    • Immunology
    • Metabolism
    • Nephrology
    • Neuroscience
    • Oncology
    • Pulmonology
    • Vascular biology
    • All ...
  • Videos
    • Conversations with Giants in Medicine
    • Video Abstracts
  • Reviews
    • View all reviews ...
    • Clinical innovation and scientific progress in GLP-1 medicine (Nov 2025)
    • Pancreatic Cancer (Jul 2025)
    • Complement Biology and Therapeutics (May 2025)
    • Evolving insights into MASLD and MASH pathogenesis and treatment (Apr 2025)
    • Microbiome in Health and Disease (Feb 2025)
    • Substance Use Disorders (Oct 2024)
    • Clonal Hematopoiesis (Oct 2024)
    • View all review series ...
  • Viewpoint
  • Collections
    • In-Press Preview
    • Clinical Research and Public Health
    • Research Letters
    • Letters to the Editor
    • Editorials
    • Commentaries
    • Editor's notes
    • Reviews
    • Viewpoints
    • 100th anniversary
    • Top read articles

  • Current issue
  • Past issues
  • Specialties
  • Reviews
  • Review series
  • Conversations with Giants in Medicine
  • Video Abstracts
  • In-Press Preview
  • Clinical Research and Public Health
  • Research Letters
  • Letters to the Editor
  • Editorials
  • Commentaries
  • Editor's notes
  • Reviews
  • Viewpoints
  • 100th anniversary
  • Top read articles
  • About
  • Editors
  • Consulting Editors
  • For authors
  • Publication ethics
  • Publication alerts by email
  • Advertising
  • Job board
  • Contact
NF2 loss malignantly transforms human pancreatic acinar cells and enhances cell fitness under environmental stress
Yi Xu, Michael H. Nipper, Angel A. Dominguez, Chenhui He, Francis E. Sharkey, Sajid Khan, Han Xu, Daohong Zhou, Lei Zheng, Yu Luan, Jun Liu, Pei Wang
Yi Xu, Michael H. Nipper, Angel A. Dominguez, Chenhui He, Francis E. Sharkey, Sajid Khan, Han Xu, Daohong Zhou, Lei Zheng, Yu Luan, Jun Liu, Pei Wang
View: Text | PDF
Research Article Gastroenterology Genetics Oncology

NF2 loss malignantly transforms human pancreatic acinar cells and enhances cell fitness under environmental stress

  • Text
  • PDF
Abstract

Pancreatic ductal adenocarcinoma (PDAC) occurs as a complex, multifaceted event driven by the interplay of tumor-permissive genetic mutations, the nature of the cellular origin, and microenvironmental stress. In this study, using primary human pancreatic acinar 3D organoids, we performed a CRISPR-KO screen targeting 199 potential tumor suppressors curated from clinical PDAC samples. Our data revealed significant enrichment of a list of candidate genes, with neurofibromatosis type 2 associated gene (NF2) emerging as the top target. Functional validation confirmed that loss of NF2 promoted the transition of PDAC to an invasive state, potentially through extracellular matrix modulation. NF2 inactivation was found to enhance PDAC cell fitness under nutrient starvation. This adaptation not only reinforced the oncogenic state but also conferred therapeutic resistance. Additionally, we found that NF2 loss was associated with fibroblast heterogeneity and cancer-stroma communication in tumor evolution. These findings establish NF2 as a critical tumor suppressor in PDAC and uncover its role in mediating nutrient adaptation and drug resistance. Importantly, this study provides additional insights into drug resistance mechanisms and potential therapeutic targets in PDAC.

Authors

Yi Xu, Michael H. Nipper, Angel A. Dominguez, Chenhui He, Francis E. Sharkey, Sajid Khan, Han Xu, Daohong Zhou, Lei Zheng, Yu Luan, Jun Liu, Pei Wang

×

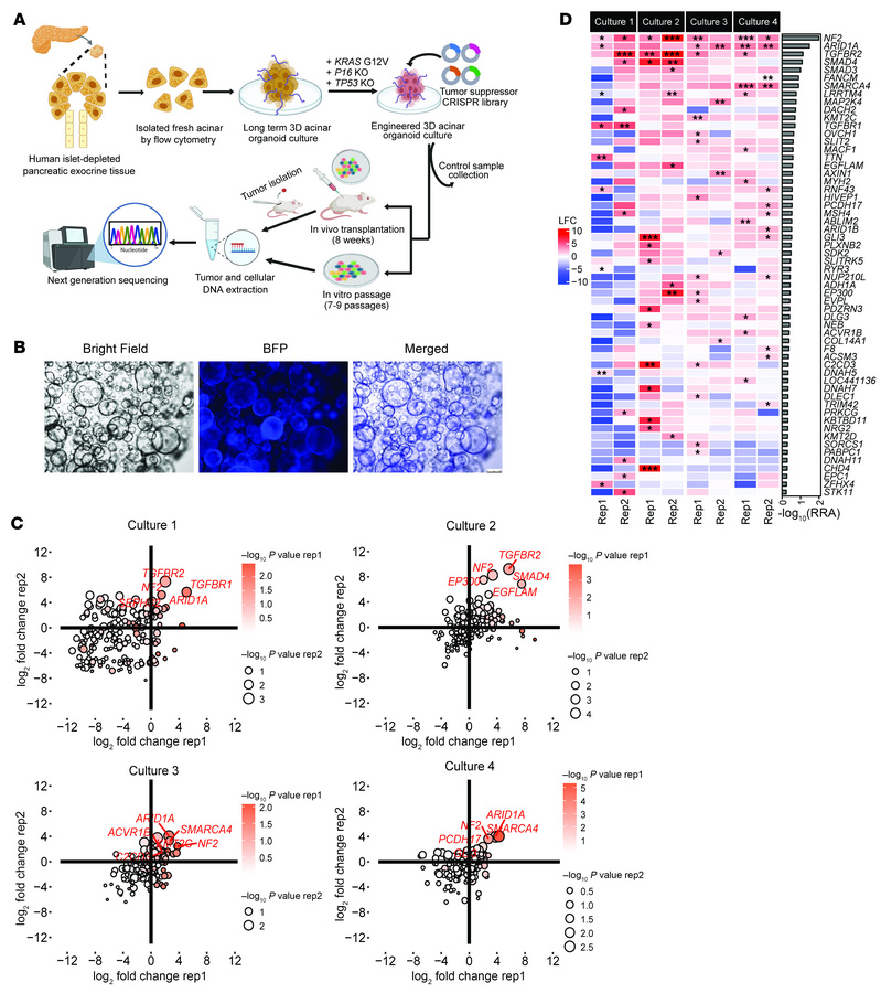
Figure 1

Unveiling of potential tumor suppressor driver mutations in human PDAC using primary pancreatic acinar cells.

Options: View larger image (or click on image) Download as PowerPoint
Unveiling of potential tumor suppressor driver mutations in human PDAC u...
(A) Schematic illustration of CRISPR-KO screen using human primary acinar 3D organoid culture. (B) Representative bright-field and fluorescence images of acinar organoids from 4 independent cultures transduced with lentivirus expressing the BFP-tagged CRISPR sgRNA library. Scale bar: 250 μm. (C) Scatter plots of the enrichment of target genes from an in vivo CRISPR screen of 4 independent cultures with 2 replicates each. The x and y axes represent a log2 fold change (LFC) of the sgRNA distribution of the indicated target gene in an individual replicate compared with the control. (D) Heatmap of all positively enriched target genes in any of the 4 independent cultures. The color scale represents a LFC of the sgRNA distribution of the indicated target gene in an individual replicate compared with the control. The side bar plot indicates the averaged –log10 (robust rank aggregation [RRA]) value of each target gene across all replicates. Statistical analyses of the CRISPR screen enrichment were performed using the MAGeCK algorithm.

Copyright © 2025 American Society for Clinical Investigation
ISSN: 0021-9738 (print), 1558-8238 (online)

Sign up for email alerts