Go to JCI Insight
  • About
  • Editors
  • Consulting Editors
  • For authors
  • Publication ethics
  • Publication alerts by email
  • Advertising
  • Job board
  • Contact
  • Clinical Research and Public Health
  • Current issue
  • Past issues
  • By specialty
    • COVID-19
    • Cardiology
    • Gastroenterology
    • Immunology
    • Metabolism
    • Nephrology
    • Neuroscience
    • Oncology
    • Pulmonology
    • Vascular biology
    • All ...
  • Videos
    • ASCI Milestone Awards
    • Video Abstracts
    • Conversations with Giants in Medicine
  • Reviews
    • View all reviews ...
    • Clinical innovation and scientific progress in GLP-1 medicine (Nov 2025)
    • Pancreatic Cancer (Jul 2025)
    • Complement Biology and Therapeutics (May 2025)
    • Evolving insights into MASLD and MASH pathogenesis and treatment (Apr 2025)
    • Microbiome in Health and Disease (Feb 2025)
    • Substance Use Disorders (Oct 2024)
    • Clonal Hematopoiesis (Oct 2024)
    • View all review series ...
  • Viewpoint
  • Collections
    • In-Press Preview
    • Clinical Research and Public Health
    • Research Letters
    • Letters to the Editor
    • Editorials
    • Commentaries
    • Editor's notes
    • Reviews
    • Viewpoints
    • 100th anniversary
    • Top read articles

  • Current issue
  • Past issues
  • Specialties
  • Reviews
  • Review series
  • ASCI Milestone Awards
  • Video Abstracts
  • Conversations with Giants in Medicine
  • In-Press Preview
  • Clinical Research and Public Health
  • Research Letters
  • Letters to the Editor
  • Editorials
  • Commentaries
  • Editor's notes
  • Reviews
  • Viewpoints
  • 100th anniversary
  • Top read articles
  • About
  • Editors
  • Consulting Editors
  • For authors
  • Publication ethics
  • Publication alerts by email
  • Advertising
  • Job board
  • Contact
EGFR activation disrupts immunotherapy response via SHP2-mediated suppression of tumor-intrinsic response to IFN-γ
Wei-Tao Zhuang, Lan-Lan Pang, Li-Yang Hu, Jun Liao, Jian-Hua Zhan, Ting Li, Ri-Xin Chen, Jia-Ni Zheng, An-Lin Li, Wen-Yan Yu, Tian-Qin Mao, Liang Chen, Yu-Jian Huang, Shao-Dong Hong, Jing Li, Jun-Han Wu, Yi-Ming Zeng, Meng-Juan Yang, Hai-Qing Zeng, Ya-Xiong Zhang, Li Zhang, Wen-Feng Fang
Wei-Tao Zhuang, Lan-Lan Pang, Li-Yang Hu, Jun Liao, Jian-Hua Zhan, Ting Li, Ri-Xin Chen, Jia-Ni Zheng, An-Lin Li, Wen-Yan Yu, Tian-Qin Mao, Liang Chen, Yu-Jian Huang, Shao-Dong Hong, Jing Li, Jun-Han Wu, Yi-Ming Zeng, Meng-Juan Yang, Hai-Qing Zeng, Ya-Xiong Zhang, Li Zhang, Wen-Feng Fang
View: Text | PDF
Research Article Immunology Oncology

EGFR activation disrupts immunotherapy response via SHP2-mediated suppression of tumor-intrinsic response to IFN-γ

  • Text
  • PDF
Abstract

Epidermal growth factor receptor–activating (EGFR-activating) mutations are established biomarkers of resistance to immune checkpoint blockade (ICB) in lung cancer, yet the precise molecular mechanism and effective therapeutic strategies remain elusive. In this study, we show that EGFR overexpression and amplification recapitulated the negative effect of EGFR driver mutations on the ICB response, indicating a proactive involvement of EGFR signaling in antagonizing the antitumor immune response. Functional studies unveiled that EGFR activation suppressed the cellular response to IFN-γ following ICB treatment across multiple cancer models. This impairment in IFN-γ responsiveness further limited the upregulation of T cell–recruiting chemokines and antigen presentation, resulting in reduced T cell infiltration and activation, ultimately undermining antitumor immunity. Mechanistically, EGFR promotes Src homology 2-containing protein tyrosine phosphatase 2 (SHP2) activation to accelerate STAT1 dephosphorylation, leading to premature termination of the IFN-γ response. SHP2 inhibition restored ICB sensitivity in EGFR-activated tumors, significantly reducing tumor burden while maintaining a favorable safety profile. Our findings suggest that the EGFR/SHP2 axis functions as a molecular brake to disrupt the initiation and amplification of the IFN-γ–mediated antitumor response during immunotherapy. This discovery unveils a potential avenue to overcome immunotherapy resistance in EGFR-driven tumors, particularly lung cancer, through SHP2-targeted combination strategies.

Authors

Wei-Tao Zhuang, Lan-Lan Pang, Li-Yang Hu, Jun Liao, Jian-Hua Zhan, Ting Li, Ri-Xin Chen, Jia-Ni Zheng, An-Lin Li, Wen-Yan Yu, Tian-Qin Mao, Liang Chen, Yu-Jian Huang, Shao-Dong Hong, Jing Li, Jun-Han Wu, Yi-Ming Zeng, Meng-Juan Yang, Hai-Qing Zeng, Ya-Xiong Zhang, Li Zhang, Wen-Feng Fang

×

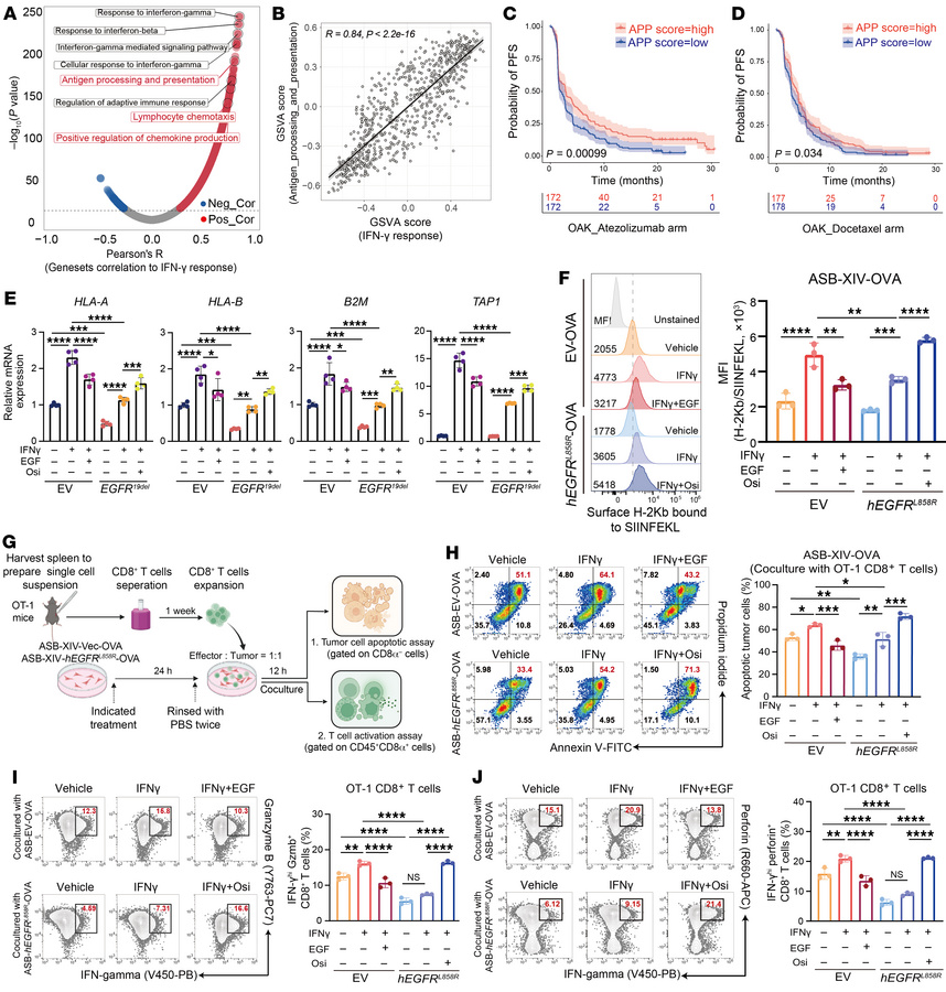
Figure 5

EGFR activation suppresses IFN-γ–mediated APP.

Options: View larger image (or click on image) Download as PowerPoint
EGFR activation suppresses IFN-γ–mediated APP.
(A) Pearson’s correlation...
(A) Pearson’s correlation analysis between the “Hallmark IFN-γ response” signature score and 5,393 GO biological process pathways, assessed by gene set variation analysis (GSVA) on transcriptomic data from patients with NSCLC (OAK trial, n = 699). (B) Pearson’s correlation plot between GSVA scores for the “Hallmark IFN-γ response” and the “antigen processing and presentation” pathways. (C and D) PFS of patients with NSCLC who received atezolizumab (C) or docetaxel (D), categorized by high or low signature scores for APP. (E) Change in mRNA expression of APP-related genes in response to IFN-γ (10 ng/mL) in Beas-2B-EV and EGFR19del cells after a 24-hour treatment with EGF (100 ng/mL) or osimertinib (100 nM) following 12 hours of serum starvation. (F) Change in the OVA peptide–presenting capacity in response to mouse IFN-γ (10 ng/mL) in ASB-XIV-OVA models upon genetic or chemical (mouse EGF 100 ng/mL; osimertinib 100 nM for 24 hours) modulation of EGFR activity. (G) Illustration of the tumor apoptotic and T cell activation assays in the coculture system of OT-1 T cells and ASB-XIV-OVA cell models. (H) ASB-XIV-EV-OVA and ASB-XIV-EGFRL858R-OVA cells were treated for 24 hours with vehicle, mouse IFN-γ (5 ng/mL) alone, or in combination with mouse EGF (50 ng/mL) or osimertinib (100 nM), followed by 12 hours of coculture with OT-1 T cells. Representative FACS plots (left) and quantification of apoptotic tumor cells (right) are shown. (I and J) OT-1 T cells were cocultured for 12 hours with ASB-XIV-EV-OVA and ASB-XIV-EGFRL858R-OVA cells pretreated as in H. The proportions of IFN-γhiGzmb+ T cells (I) and IFN-γhiperforin+ T cells (J) among CD45+CD8+ T cells were analyzed by FACS and compared. Data are presented as the mean ± SD. *P < 0.05, **P < 0.01, ***P < 0.001, and ****P < 0.0001, by log-rank test (C and D) and 1-way ANOVA with Tukey’s test (E–J).

Copyright © 2026 American Society for Clinical Investigation
ISSN: 0021-9738 (print), 1558-8238 (online)

Sign up for email alerts