Go to JCI Insight
  • About
  • Editors
  • Consulting Editors
  • For authors
  • Publication ethics
  • Publication alerts by email
  • Advertising
  • Job board
  • Contact
  • Clinical Research and Public Health
  • Current issue
  • Past issues
  • By specialty
    • COVID-19
    • Cardiology
    • Gastroenterology
    • Immunology
    • Metabolism
    • Nephrology
    • Neuroscience
    • Oncology
    • Pulmonology
    • Vascular biology
    • All ...
  • Videos
    • ASCI Milestone Awards
    • Video Abstracts
    • Conversations with Giants in Medicine
  • Reviews
    • View all reviews ...
    • Clinical innovation and scientific progress in GLP-1 medicine (Nov 2025)
    • Pancreatic Cancer (Jul 2025)
    • Complement Biology and Therapeutics (May 2025)
    • Evolving insights into MASLD and MASH pathogenesis and treatment (Apr 2025)
    • Microbiome in Health and Disease (Feb 2025)
    • Substance Use Disorders (Oct 2024)
    • Clonal Hematopoiesis (Oct 2024)
    • View all review series ...
  • Viewpoint
  • Collections
    • In-Press Preview
    • Clinical Research and Public Health
    • Research Letters
    • Letters to the Editor
    • Editorials
    • Commentaries
    • Editor's notes
    • Reviews
    • Viewpoints
    • 100th anniversary
    • Top read articles

  • Current issue
  • Past issues
  • Specialties
  • Reviews
  • Review series
  • ASCI Milestone Awards
  • Video Abstracts
  • Conversations with Giants in Medicine
  • In-Press Preview
  • Clinical Research and Public Health
  • Research Letters
  • Letters to the Editor
  • Editorials
  • Commentaries
  • Editor's notes
  • Reviews
  • Viewpoints
  • 100th anniversary
  • Top read articles
  • About
  • Editors
  • Consulting Editors
  • For authors
  • Publication ethics
  • Publication alerts by email
  • Advertising
  • Job board
  • Contact
EGFR activation disrupts immunotherapy response via SHP2-mediated suppression of tumor-intrinsic response to IFN-γ
Wei-Tao Zhuang, Lan-Lan Pang, Li-Yang Hu, Jun Liao, Jian-Hua Zhan, Ting Li, Ri-Xin Chen, Jia-Ni Zheng, An-Lin Li, Wen-Yan Yu, Tian-Qin Mao, Liang Chen, Yu-Jian Huang, Shao-Dong Hong, Jing Li, Jun-Han Wu, Yi-Ming Zeng, Meng-Juan Yang, Hai-Qing Zeng, Ya-Xiong Zhang, Li Zhang, Wen-Feng Fang
Wei-Tao Zhuang, Lan-Lan Pang, Li-Yang Hu, Jun Liao, Jian-Hua Zhan, Ting Li, Ri-Xin Chen, Jia-Ni Zheng, An-Lin Li, Wen-Yan Yu, Tian-Qin Mao, Liang Chen, Yu-Jian Huang, Shao-Dong Hong, Jing Li, Jun-Han Wu, Yi-Ming Zeng, Meng-Juan Yang, Hai-Qing Zeng, Ya-Xiong Zhang, Li Zhang, Wen-Feng Fang
View: Text | PDF
Research Article Immunology Oncology

EGFR activation disrupts immunotherapy response via SHP2-mediated suppression of tumor-intrinsic response to IFN-γ

  • Text
  • PDF
Abstract

Epidermal growth factor receptor–activating (EGFR-activating) mutations are established biomarkers of resistance to immune checkpoint blockade (ICB) in lung cancer, yet the precise molecular mechanism and effective therapeutic strategies remain elusive. In this study, we show that EGFR overexpression and amplification recapitulated the negative effect of EGFR driver mutations on the ICB response, indicating a proactive involvement of EGFR signaling in antagonizing the antitumor immune response. Functional studies unveiled that EGFR activation suppressed the cellular response to IFN-γ following ICB treatment across multiple cancer models. This impairment in IFN-γ responsiveness further limited the upregulation of T cell–recruiting chemokines and antigen presentation, resulting in reduced T cell infiltration and activation, ultimately undermining antitumor immunity. Mechanistically, EGFR promotes Src homology 2-containing protein tyrosine phosphatase 2 (SHP2) activation to accelerate STAT1 dephosphorylation, leading to premature termination of the IFN-γ response. SHP2 inhibition restored ICB sensitivity in EGFR-activated tumors, significantly reducing tumor burden while maintaining a favorable safety profile. Our findings suggest that the EGFR/SHP2 axis functions as a molecular brake to disrupt the initiation and amplification of the IFN-γ–mediated antitumor response during immunotherapy. This discovery unveils a potential avenue to overcome immunotherapy resistance in EGFR-driven tumors, particularly lung cancer, through SHP2-targeted combination strategies.

Authors

Wei-Tao Zhuang, Lan-Lan Pang, Li-Yang Hu, Jun Liao, Jian-Hua Zhan, Ting Li, Ri-Xin Chen, Jia-Ni Zheng, An-Lin Li, Wen-Yan Yu, Tian-Qin Mao, Liang Chen, Yu-Jian Huang, Shao-Dong Hong, Jing Li, Jun-Han Wu, Yi-Ming Zeng, Meng-Juan Yang, Hai-Qing Zeng, Ya-Xiong Zhang, Li Zhang, Wen-Feng Fang

×

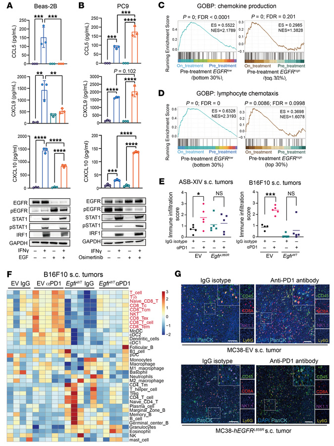
Figure 3

EGFR activation impairs T cell recruitment following ICB by suppressing IFN-γ–mediated chemokine production.

Options: View larger image (or click on image) Download as PowerPoint
EGFR activation impairs T cell recruitment following ICB by suppressing ...
(A and B) ELISA of secreted chemokines in cell culture supernatant and changes in STAT1/IRF1 axis protein levels in Beas-2B cells (12 hours after serum starvation) treated with IFN-γ (10 ng/mL), EGF (50 ng/mL), or their combination for 12 hours (A) and in PC9 cells treated with IFN-γ (10 ng/mL), gefitinib (50 nM), or their combination for 12 hours (B). (C and D) GSEA of selected pathways in patients with melanoma before or on treatment with nivolumab, based on pretreatment EGFR expression levels (GEO GSE91061). (E) Immune infiltration scores for ASB-XIV-EV/EgfrL860R and B16F10-EV/EgfrWT tumors treated with anti–PD-1 antibody or IgG. (F) Relative abundance of immune subsets in B16F10-EV/EgfrWT tumors after anti–PD-1 or IgG treatment, estimated from RNA-seq data by the ImmuCellAI mouse algorithm. (G) Multiplex immunofluorescence images of immune cells in MC38-EV/EGFRL858R tumors treated with anti–PD-1 or IgG, related to Figure 1J. Data are presented as the mean ± SD. *P < 0.05, **P < 0.01, ***P < 0.001, and ****P < 0.0001, by 1-way ANOVA with Tukey’s test (A and B) or unpaired, 2-tailed t test (E). Original magnification, ×400. ES, enrichment score; NES, normalized enrichment score.

Copyright © 2026 American Society for Clinical Investigation
ISSN: 0021-9738 (print), 1558-8238 (online)

Sign up for email alerts