Go to JCI Insight
  • About
  • Editors
  • Consulting Editors
  • For authors
  • Publication ethics
  • Publication alerts by email
  • Advertising
  • Job board
  • Contact
  • Clinical Research and Public Health
  • Current issue
  • Past issues
  • By specialty
    • COVID-19
    • Cardiology
    • Gastroenterology
    • Immunology
    • Metabolism
    • Nephrology
    • Neuroscience
    • Oncology
    • Pulmonology
    • Vascular biology
    • All ...
  • Videos
    • ASCI Milestone Awards
    • Video Abstracts
    • Conversations with Giants in Medicine
  • Reviews
    • View all reviews ...
    • Clinical innovation and scientific progress in GLP-1 medicine (Nov 2025)
    • Pancreatic Cancer (Jul 2025)
    • Complement Biology and Therapeutics (May 2025)
    • Evolving insights into MASLD and MASH pathogenesis and treatment (Apr 2025)
    • Microbiome in Health and Disease (Feb 2025)
    • Substance Use Disorders (Oct 2024)
    • Clonal Hematopoiesis (Oct 2024)
    • View all review series ...
  • Viewpoint
  • Collections
    • In-Press Preview
    • Clinical Research and Public Health
    • Research Letters
    • Letters to the Editor
    • Editorials
    • Commentaries
    • Editor's notes
    • Reviews
    • Viewpoints
    • 100th anniversary
    • Top read articles

  • Current issue
  • Past issues
  • Specialties
  • Reviews
  • Review series
  • ASCI Milestone Awards
  • Video Abstracts
  • Conversations with Giants in Medicine
  • In-Press Preview
  • Clinical Research and Public Health
  • Research Letters
  • Letters to the Editor
  • Editorials
  • Commentaries
  • Editor's notes
  • Reviews
  • Viewpoints
  • 100th anniversary
  • Top read articles
  • About
  • Editors
  • Consulting Editors
  • For authors
  • Publication ethics
  • Publication alerts by email
  • Advertising
  • Job board
  • Contact
EGFR activation disrupts immunotherapy response via SHP2-mediated suppression of tumor-intrinsic response to IFN-γ
Wei-Tao Zhuang, Lan-Lan Pang, Li-Yang Hu, Jun Liao, Jian-Hua Zhan, Ting Li, Ri-Xin Chen, Jia-Ni Zheng, An-Lin Li, Wen-Yan Yu, Tian-Qin Mao, Liang Chen, Yu-Jian Huang, Shao-Dong Hong, Jing Li, Jun-Han Wu, Yi-Ming Zeng, Meng-Juan Yang, Hai-Qing Zeng, Ya-Xiong Zhang, Li Zhang, Wen-Feng Fang
Wei-Tao Zhuang, Lan-Lan Pang, Li-Yang Hu, Jun Liao, Jian-Hua Zhan, Ting Li, Ri-Xin Chen, Jia-Ni Zheng, An-Lin Li, Wen-Yan Yu, Tian-Qin Mao, Liang Chen, Yu-Jian Huang, Shao-Dong Hong, Jing Li, Jun-Han Wu, Yi-Ming Zeng, Meng-Juan Yang, Hai-Qing Zeng, Ya-Xiong Zhang, Li Zhang, Wen-Feng Fang
View: Text | PDF
Research Article Immunology Oncology

EGFR activation disrupts immunotherapy response via SHP2-mediated suppression of tumor-intrinsic response to IFN-γ

  • Text
  • PDF
Abstract

Epidermal growth factor receptor–activating (EGFR-activating) mutations are established biomarkers of resistance to immune checkpoint blockade (ICB) in lung cancer, yet the precise molecular mechanism and effective therapeutic strategies remain elusive. In this study, we show that EGFR overexpression and amplification recapitulated the negative effect of EGFR driver mutations on the ICB response, indicating a proactive involvement of EGFR signaling in antagonizing the antitumor immune response. Functional studies unveiled that EGFR activation suppressed the cellular response to IFN-γ following ICB treatment across multiple cancer models. This impairment in IFN-γ responsiveness further limited the upregulation of T cell–recruiting chemokines and antigen presentation, resulting in reduced T cell infiltration and activation, ultimately undermining antitumor immunity. Mechanistically, EGFR promotes Src homology 2-containing protein tyrosine phosphatase 2 (SHP2) activation to accelerate STAT1 dephosphorylation, leading to premature termination of the IFN-γ response. SHP2 inhibition restored ICB sensitivity in EGFR-activated tumors, significantly reducing tumor burden while maintaining a favorable safety profile. Our findings suggest that the EGFR/SHP2 axis functions as a molecular brake to disrupt the initiation and amplification of the IFN-γ–mediated antitumor response during immunotherapy. This discovery unveils a potential avenue to overcome immunotherapy resistance in EGFR-driven tumors, particularly lung cancer, through SHP2-targeted combination strategies.

Authors

Wei-Tao Zhuang, Lan-Lan Pang, Li-Yang Hu, Jun Liao, Jian-Hua Zhan, Ting Li, Ri-Xin Chen, Jia-Ni Zheng, An-Lin Li, Wen-Yan Yu, Tian-Qin Mao, Liang Chen, Yu-Jian Huang, Shao-Dong Hong, Jing Li, Jun-Han Wu, Yi-Ming Zeng, Meng-Juan Yang, Hai-Qing Zeng, Ya-Xiong Zhang, Li Zhang, Wen-Feng Fang

×

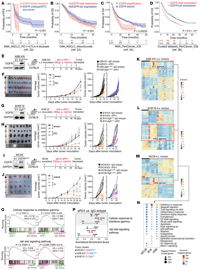
Figure 1

EGFR mutation, amplification, and overexpression diminish the antitumor efficacy of ICB by impairing the cellular response to IFN-γ.

Options: View larger image (or click on image) Download as PowerPoint

EGFR mutation, amplification, and overexpression diminish the antitumor...
(A) Progression-free survival (PFS) of patients with NSCLC receiving combined PD-1 and CTLA-4 blockade, categorized by EGFR mutation status. (B) Overall survival (OS) of patients with NSCLC receiving atezolizumab, categorized by EGFR mRNA expression levels. (C and D) OS of pan-cancer patient cohorts receiving ICB, categorized by EGFR copy number variation (C) or EGFR mRNA expression (D). (E and F) Tumor growth curves of subcutaneous ASB-XIV lung cancer models stably transfected with EV or mouse EgfrL860R and treated with anti–PD-1 (αPD-1) or IgG control (n = 10 mice/group). (G and H) Tumor growth curves of subcutaneous B16F10 melanoma models stably transfected with EV or mouse WT Egfr and treated with anti–PD-1 or IgG control (n = 6–7 mice/group). (I and J) Growth curves of subcutaneous MC38 colon tumor models stably transfected with EV or human EGFRL858R and treated with anti–PD-1 or IgG control (n = 5 mice/group). (K–M) Heatmap of significantly differentially expressed genes in subcutaneous tumors derived from ASB-XIV-EV/EgfrL860R (K), B16F10-EV/EgfrWT (L), or MC38-EV/EGFRL858R (M) models treated with anti–PD-1 antibody or IgG control. (N) Top 15 of 50 MSigDB mouse ortholog hallmark gene sets enriched from genes that showed pattern of significant upregulation in EV models but not in ectopic Egfr/EGFR-expressing models upon anti–PD-1 treatment. (O) GSEA of the transcriptome of ASB-XIV-EV (left) or ASB-XIV-EgfrL860R (right) models treated with anti–PD-1 antibody or IgG control. (P) Summarized paired GSEA results for 3 different tumor models (related to O). Data are presented as the mean ± SEM. *FDR q < 0.05, **FDR q < 0.01, ***FDR q < 0.001, ****FDR q < 0.0001. Significance was determined by log-rank test (A–D) and 2-way ANOVA with Tukey’s test (F, H, and J).

Copyright © 2026 American Society for Clinical Investigation
ISSN: 0021-9738 (print), 1558-8238 (online)

Sign up for email alerts