Go to JCI Insight
  • About
  • Editors
  • Consulting Editors
  • For authors
  • Publication ethics
  • Publication alerts by email
  • Advertising
  • Job board
  • Contact
  • Clinical Research and Public Health
  • Current issue
  • Past issues
  • By specialty
    • COVID-19
    • Cardiology
    • Gastroenterology
    • Immunology
    • Metabolism
    • Nephrology
    • Neuroscience
    • Oncology
    • Pulmonology
    • Vascular biology
    • All ...
  • Videos
    • ASCI Milestone Awards
    • Video Abstracts
    • Conversations with Giants in Medicine
  • Reviews
    • View all reviews ...
    • Clinical innovation and scientific progress in GLP-1 medicine (Nov 2025)
    • Pancreatic Cancer (Jul 2025)
    • Complement Biology and Therapeutics (May 2025)
    • Evolving insights into MASLD and MASH pathogenesis and treatment (Apr 2025)
    • Microbiome in Health and Disease (Feb 2025)
    • Substance Use Disorders (Oct 2024)
    • Clonal Hematopoiesis (Oct 2024)
    • View all review series ...
  • Viewpoint
  • Collections
    • In-Press Preview
    • Clinical Research and Public Health
    • Research Letters
    • Letters to the Editor
    • Editorials
    • Commentaries
    • Editor's notes
    • Reviews
    • Viewpoints
    • 100th anniversary
    • Top read articles

  • Current issue
  • Past issues
  • Specialties
  • Reviews
  • Review series
  • ASCI Milestone Awards
  • Video Abstracts
  • Conversations with Giants in Medicine
  • In-Press Preview
  • Clinical Research and Public Health
  • Research Letters
  • Letters to the Editor
  • Editorials
  • Commentaries
  • Editor's notes
  • Reviews
  • Viewpoints
  • 100th anniversary
  • Top read articles
  • About
  • Editors
  • Consulting Editors
  • For authors
  • Publication ethics
  • Publication alerts by email
  • Advertising
  • Job board
  • Contact
Activin A secretion by muscle-repairing macrophages induces heterotopic ossification in mice
Wenqiang Yin, Kazuo Okamoto, Asuka Terashima, Warunee Pluemsakunthai, Takehito Ono, Taku Ito-Kureha, Shizuo Akira, Yoshinobu Hashizume, Roland Baron, Satoshi Ueha, Kouji Matsushima, Martin M. Matzuk, Yuji Mishina, Hiroshi Takayanagi
Wenqiang Yin, Kazuo Okamoto, Asuka Terashima, Warunee Pluemsakunthai, Takehito Ono, Taku Ito-Kureha, Shizuo Akira, Yoshinobu Hashizume, Roland Baron, Satoshi Ueha, Kouji Matsushima, Martin M. Matzuk, Yuji Mishina, Hiroshi Takayanagi
View: Text | PDF
Research Article Bone biology Immunology Muscle biology

Activin A secretion by muscle-repairing macrophages induces heterotopic ossification in mice

  • Text
  • PDF
Abstract

The immune system is not only essential for host defense, but it is also involved in tissue maintenance and disease pathogenesis. Macrophages play a key role in tissue repair, fibrosis, and tumorigenesis, but the mechanisms underlying their multifunctionality have not been fully explored. Here, we identified Mrep (Ly6ChiCX3CR1loPDPN+CD9+) as a crucial subset of macrophages for muscle regeneration after muscle injury. Muscle regeneration required Mrep-derived activin A, which was produced via the TLR4/TIR domain–containing adapter-inducing interferon-β/TANK-binding kinase 1/interferon regulatory factor 3/7 signaling pathway in response to muscle injury. Mrep exerted pathological effects by secreting activin A in a model of genetically induced heterotopic ossification (HO), which was suppressed by TLR4 inhibition. Thus, this study elucidates the context-dependent functions of macrophages and the link between injury and HO, suggesting that Mrep is a potential therapeutic target for regenerating muscles and suppressing HO.

Authors

Wenqiang Yin, Kazuo Okamoto, Asuka Terashima, Warunee Pluemsakunthai, Takehito Ono, Taku Ito-Kureha, Shizuo Akira, Yoshinobu Hashizume, Roland Baron, Satoshi Ueha, Kouji Matsushima, Martin M. Matzuk, Yuji Mishina, Hiroshi Takayanagi

×

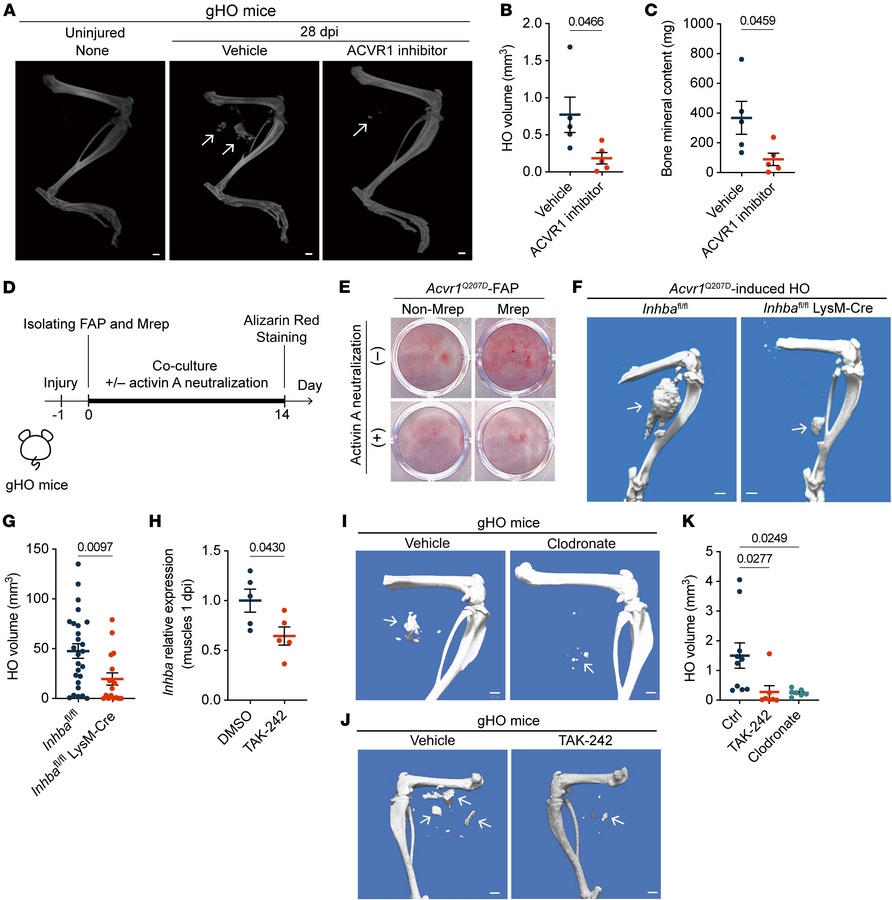
Figure 9

Mrep drives HO by stimulating FAPs via activin A under conditions of aberrant ACVR1 activation.

Options: View larger image (or click on image) Download as PowerPoint
Mrep drives HO by stimulating FAPs via activin A under conditions of abe...
(A) Representative microCT images of the hind limbs of uninjured (n = 3) and injured gHO mice treated with vehicle (n = 4) or ACVR1 kinase activity inhibitor (n = 5) at 28 dpi. White arrows indicate HO. Scale bars: 1 mm. (B and C) Quantification showing HO volume (B) and bone mineral content (C) in the gHO mice treated with vehicle or ACVR1 inhibitor. (D) Experimental timeline for the coculture of FAPs with Mrep. FAPs, non-FAPs, Mrep, and other cells (the remaining CD45+ cells) were sorted from muscles of gHO mice at 1 dpi. Anti–activin A antibody (1 mg/mL) was used to neutralize activin A. (E) Alizarin red S staining of the coculture experiment in D. Representative data from 3 independent experiments are shown. (F and G) Representative microCT images (F) and quantification (G) of HO in Acvr1Q207D-induced HO of Inhbafl/fl mice (n = 26) and Inhbafl/fl LysM-Cre mice (n = 17) at 28 dpi. White arrows indicate HO. Scale bars: 1 mm. (H) RT-qPCR results showing the relative Inhba expression in the muscles at 1 dpi from the mice treated with DMSO (n = 5) or TAK-242 (n = 5). (I–K) Representative microCT images (I and J) and quantification (K) of HO in gHO mice treated with vehicle (n = 10), TAK-242 (n = 7), and clodronate (n = 7) at 28 dpi. White arrows indicate HO. Scale bars: 1 mm. The P values were calculated using unpaired 2-tailed t test (B, C, G, and H) and 1-way ANOVA with Tukey’s multiple-comparison test (K). A P value < 0.05 was considered significant. Data are shown as the mean ± SEM, and symbols represent individual mice.

Copyright © 2026 American Society for Clinical Investigation
ISSN: 0021-9738 (print), 1558-8238 (online)

Sign up for email alerts