Go to JCI Insight
  • About
  • Editors
  • Consulting Editors
  • For authors
  • Publication ethics
  • Publication alerts by email
  • Advertising
  • Job board
  • Contact
  • Clinical Research and Public Health
  • Current issue
  • Past issues
  • By specialty
    • COVID-19
    • Cardiology
    • Gastroenterology
    • Immunology
    • Metabolism
    • Nephrology
    • Neuroscience
    • Oncology
    • Pulmonology
    • Vascular biology
    • All ...
  • Videos
    • ASCI Milestone Awards
    • Video Abstracts
    • Conversations with Giants in Medicine
  • Reviews
    • View all reviews ...
    • Clinical innovation and scientific progress in GLP-1 medicine (Nov 2025)
    • Pancreatic Cancer (Jul 2025)
    • Complement Biology and Therapeutics (May 2025)
    • Evolving insights into MASLD and MASH pathogenesis and treatment (Apr 2025)
    • Microbiome in Health and Disease (Feb 2025)
    • Substance Use Disorders (Oct 2024)
    • Clonal Hematopoiesis (Oct 2024)
    • View all review series ...
  • Viewpoint
  • Collections
    • In-Press Preview
    • Clinical Research and Public Health
    • Research Letters
    • Letters to the Editor
    • Editorials
    • Commentaries
    • Editor's notes
    • Reviews
    • Viewpoints
    • 100th anniversary
    • Top read articles

  • Current issue
  • Past issues
  • Specialties
  • Reviews
  • Review series
  • ASCI Milestone Awards
  • Video Abstracts
  • Conversations with Giants in Medicine
  • In-Press Preview
  • Clinical Research and Public Health
  • Research Letters
  • Letters to the Editor
  • Editorials
  • Commentaries
  • Editor's notes
  • Reviews
  • Viewpoints
  • 100th anniversary
  • Top read articles
  • About
  • Editors
  • Consulting Editors
  • For authors
  • Publication ethics
  • Publication alerts by email
  • Advertising
  • Job board
  • Contact
Activin A secretion by muscle-repairing macrophages induces heterotopic ossification in mice
Wenqiang Yin, Kazuo Okamoto, Asuka Terashima, Warunee Pluemsakunthai, Takehito Ono, Taku Ito-Kureha, Shizuo Akira, Yoshinobu Hashizume, Roland Baron, Satoshi Ueha, Kouji Matsushima, Martin M. Matzuk, Yuji Mishina, Hiroshi Takayanagi
Wenqiang Yin, Kazuo Okamoto, Asuka Terashima, Warunee Pluemsakunthai, Takehito Ono, Taku Ito-Kureha, Shizuo Akira, Yoshinobu Hashizume, Roland Baron, Satoshi Ueha, Kouji Matsushima, Martin M. Matzuk, Yuji Mishina, Hiroshi Takayanagi
View: Text | PDF
Research Article Bone biology Immunology Muscle biology

Activin A secretion by muscle-repairing macrophages induces heterotopic ossification in mice

  • Text
  • PDF
Abstract

The immune system is not only essential for host defense, but it is also involved in tissue maintenance and disease pathogenesis. Macrophages play a key role in tissue repair, fibrosis, and tumorigenesis, but the mechanisms underlying their multifunctionality have not been fully explored. Here, we identified Mrep (Ly6ChiCX3CR1loPDPN+CD9+) as a crucial subset of macrophages for muscle regeneration after muscle injury. Muscle regeneration required Mrep-derived activin A, which was produced via the TLR4/TIR domain–containing adapter-inducing interferon-β/TANK-binding kinase 1/interferon regulatory factor 3/7 signaling pathway in response to muscle injury. Mrep exerted pathological effects by secreting activin A in a model of genetically induced heterotopic ossification (HO), which was suppressed by TLR4 inhibition. Thus, this study elucidates the context-dependent functions of macrophages and the link between injury and HO, suggesting that Mrep is a potential therapeutic target for regenerating muscles and suppressing HO.

Authors

Wenqiang Yin, Kazuo Okamoto, Asuka Terashima, Warunee Pluemsakunthai, Takehito Ono, Taku Ito-Kureha, Shizuo Akira, Yoshinobu Hashizume, Roland Baron, Satoshi Ueha, Kouji Matsushima, Martin M. Matzuk, Yuji Mishina, Hiroshi Takayanagi

×

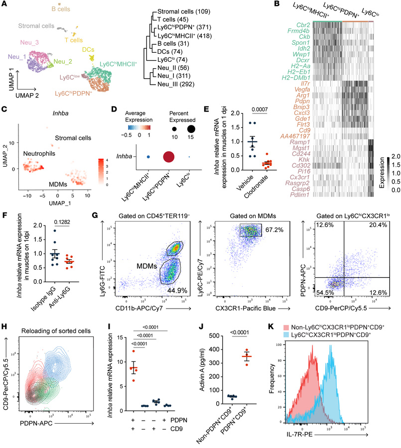
Figure 3

Ly6ChiCX3CR1loPDPN+CD9+ MDMs preferentially express activin A in injured muscle.

Options: View larger image (or click on image) Download as PowerPoint
Ly6ChiCX3CR1loPDPN+CD9+ MDMs preferentially express activin A in injured...
(A) UMAP visualization of cells isolated from muscle at 1 dpi. Phylogenetic tree showing cluster hierarchy and cell numbers (in parentheses). (B) Heatmap showing the top 10 DEGs by log2FC (adjusted P < 0.001) across clusters. Typical cell surface molecules were selected for naming. Expression of Ly6C is shown in Supplemental Figure 5C. (C) UMAP showing the expression of Inhba in each cluster. (D) Dot plot showing the relative Inhba expression across 3 subclusters of MDMs. (E and F) RT-qPCR results showing relative Inhba mRNA expression in muscles at 1 dpi from mice treated with 150 μL vehicle (n = 7) or clodronate (n = 9) (E) and from mice treated with 0.25 mg isotype IgG (n = 8) or 0.25 mg anti-Ly6G antibodies (n = 7) (F). (G) Gating strategy for sorting 4 subpopulations of Ly6ChiCX3CR1lo MDMs based on the expression of PDPN and CD9. (H) Flow cytometric analysis confirming the purity of sorted cells. (I) RT-qPCR results showing relative Inhba expression in indicated subpopulations sorted from muscles on 1 dpi (n = 4 for each). The expression in the PDPN–CD9– fraction was set to 1. (J) ELISA results showing the concentration of activin A in the culture supernatants of indicated MDMs sorted from muscles on 1 dpi. Supernatants were collected 48 hours after seeding. (K) Flow cytometric histogram showing IL-7R expression in indicated MDMs at 1 dpi. The P values were calculated using unpaired 2-tailed t test (D, E, and J) or 1-way ANOVA with Tukey’s multiple-comparison test (I). A P value < 0.05 was considered significant. Data are shown as the mean ± SEM, and symbols represent individual mice (D, E, I, and J).

Copyright © 2026 American Society for Clinical Investigation
ISSN: 0021-9738 (print), 1558-8238 (online)

Sign up for email alerts