Go to JCI Insight
  • About
  • Editors
  • Consulting Editors
  • For authors
  • Publication ethics
  • Publication alerts by email
  • Advertising
  • Job board
  • Contact
  • Clinical Research and Public Health
  • Current issue
  • Past issues
  • By specialty
    • COVID-19
    • Cardiology
    • Gastroenterology
    • Immunology
    • Metabolism
    • Nephrology
    • Neuroscience
    • Oncology
    • Pulmonology
    • Vascular biology
    • All ...
  • Videos
    • Conversations with Giants in Medicine
    • Video Abstracts
  • Reviews
    • View all reviews ...
    • Clinical innovation and scientific progress in GLP-1 medicine (Nov 2025)
    • Pancreatic Cancer (Jul 2025)
    • Complement Biology and Therapeutics (May 2025)
    • Evolving insights into MASLD and MASH pathogenesis and treatment (Apr 2025)
    • Microbiome in Health and Disease (Feb 2025)
    • Substance Use Disorders (Oct 2024)
    • Clonal Hematopoiesis (Oct 2024)
    • View all review series ...
  • Viewpoint
  • Collections
    • In-Press Preview
    • Clinical Research and Public Health
    • Research Letters
    • Letters to the Editor
    • Editorials
    • Commentaries
    • Editor's notes
    • Reviews
    • Viewpoints
    • 100th anniversary
    • Top read articles

  • Current issue
  • Past issues
  • Specialties
  • Reviews
  • Review series
  • Conversations with Giants in Medicine
  • Video Abstracts
  • In-Press Preview
  • Clinical Research and Public Health
  • Research Letters
  • Letters to the Editor
  • Editorials
  • Commentaries
  • Editor's notes
  • Reviews
  • Viewpoints
  • 100th anniversary
  • Top read articles
  • About
  • Editors
  • Consulting Editors
  • For authors
  • Publication ethics
  • Publication alerts by email
  • Advertising
  • Job board
  • Contact
Macrophage transition to a myofibroblast state drives fibrotic disease in uropathogenic E. coli-induced epididymo-orchitis
Ming Wang, … , Sudhanshu Bhushan, Zhengguo Zhang
Ming Wang, … , Sudhanshu Bhushan, Zhengguo Zhang
Published October 1, 2025
Citation Information: J Clin Invest. 2025;135(19):e193793. https://doi.org/10.1172/JCI193793.
View: Text | PDF
Research Article Infectious disease Inflammation

Macrophage transition to a myofibroblast state drives fibrotic disease in uropathogenic E. coli-induced epididymo-orchitis

  • Text
  • PDF
Abstract

Bacterial infections, particularly uropathogenic E. coli (UPEC), contribute substantially to male infertility through tissue damage and subsequent fibrosis in the testis and epididymis. The role of testicular macrophages (TMs), a diverse cell population integral to tissue maintenance and immune balance, in fibrosis is not fully understood. Here, we used single-cell RNA sequencing in a murine model of epididymo-orchitis to analyze TM dynamics during UPEC infection. Our study identified a marked increase in S100a4+ macrophages, originating from monocytes, strongly associated with fibrotic changes. This association was validated in human testicular and epididymal samples. We further demonstrated that S100a4+ macrophages transition to a myofibroblast-like phenotype, producing extracellular matrix proteins such as collagen I and fibronectin. S100a4, both extracellular and intracellular, activated collagen synthesis through the TGF-β/STAT3 signaling pathway, highlighting this pathway as a therapeutic target. Inhibition of S100a4 with niclosamide or macrophage-specific S100a4 KO markedly reduced immune infiltration, tissue damage, and fibrosis in infected murine models. Our findings establish the critical role of S100a4+ macrophages in fibrosis during UPEC-induced epididymo-orchitis and propose them as potential targets for antifibrotic therapy development.

Authors

Ming Wang, Xu Chu, Zhongyu Fan, Lin Chen, Huafei Wang, Peng Wang, Zihao Wang, Yiming Zhang, Yihao Du, Sudhanshu Bhushan, Zhengguo Zhang

×

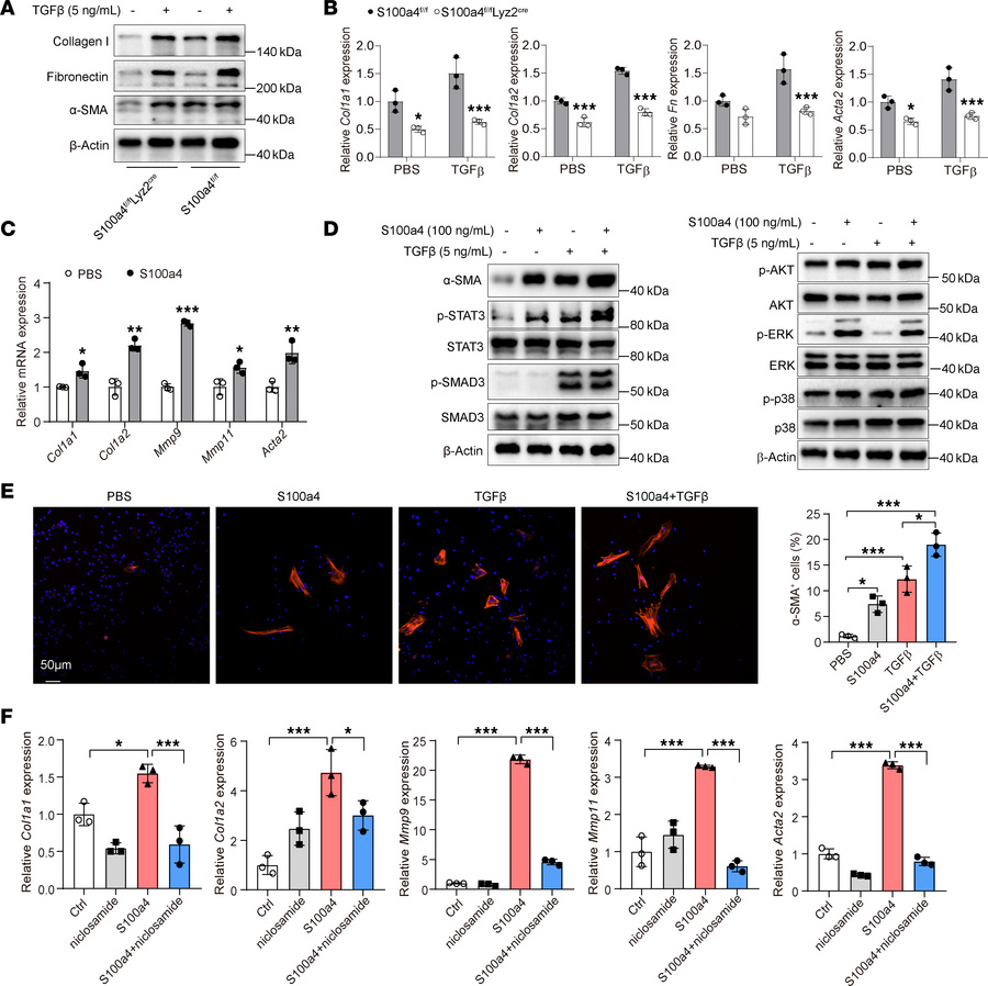
Figure 5

S100a4 activates the p-STAT3 signaling pathway in macrophages.

Options: View larger image (or click on image) Download as PowerPoint
S100a4 activates the p-STAT3 signaling pathway in macrophages.
(A and B)...
(A and B) BMDMs were generated from S100a4fl/fl Lyz2Cre or S100a4fl/fl mice and then treated with TGF-β (5 ng/mL) prior to analysis of collagen I, fibronectin, and α-SMA gene/protein expression. (C) BMDMs were treated with S100a4 (100 ng/mL), and mRNA was detected using qRT-PCR. (D and E) BMDMs were treated with either TGF-β (5 ng/mL) or S100a4 (100 ng/mL) and then probed for expression of α-SMA, p-STAT3, SMAD, AKT, ERK, and p38-related proteins by Western blotting (D) or IF (E). Scale bar: 50 μm. Representative images are shown, and a bar plot summarizes the percentage of α-SMA+ cells (red) among BMDMs. (F) The BMDMs were treated with either S100a4 (100 ng/mL) or niclosamide (10 μM), or a combination of both. Relative mRNA levels were determined using qRT-PCR. Data are presented as the mean ± SD. n = 3. *P < 0.05, **P < 0.01, and ***P < 0.001, by Student’s t test (B and C) or 1-way ANOVA followed by Tukey’s multiple-comparison test (E and F). Ctrl, control.

Copyright © 2025 American Society for Clinical Investigation
ISSN: 0021-9738 (print), 1558-8238 (online)

Sign up for email alerts