Go to JCI Insight
  • About
  • Editors
  • Consulting Editors
  • For authors
  • Publication ethics
  • Publication alerts by email
  • Advertising
  • Job board
  • Contact
  • Clinical Research and Public Health
  • Current issue
  • Past issues
  • By specialty
    • COVID-19
    • Cardiology
    • Gastroenterology
    • Immunology
    • Metabolism
    • Nephrology
    • Neuroscience
    • Oncology
    • Pulmonology
    • Vascular biology
    • All ...
  • Videos
    • ASCI Milestone Awards
    • Video Abstracts
    • Conversations with Giants in Medicine
  • Reviews
    • View all reviews ...
    • Clinical innovation and scientific progress in GLP-1 medicine (Nov 2025)
    • Pancreatic Cancer (Jul 2025)
    • Complement Biology and Therapeutics (May 2025)
    • Evolving insights into MASLD and MASH pathogenesis and treatment (Apr 2025)
    • Microbiome in Health and Disease (Feb 2025)
    • Substance Use Disorders (Oct 2024)
    • Clonal Hematopoiesis (Oct 2024)
    • View all review series ...
  • Viewpoint
  • Collections
    • In-Press Preview
    • Clinical Research and Public Health
    • Research Letters
    • Letters to the Editor
    • Editorials
    • Commentaries
    • Editor's notes
    • Reviews
    • Viewpoints
    • 100th anniversary
    • Top read articles

  • Current issue
  • Past issues
  • Specialties
  • Reviews
  • Review series
  • ASCI Milestone Awards
  • Video Abstracts
  • Conversations with Giants in Medicine
  • In-Press Preview
  • Clinical Research and Public Health
  • Research Letters
  • Letters to the Editor
  • Editorials
  • Commentaries
  • Editor's notes
  • Reviews
  • Viewpoints
  • 100th anniversary
  • Top read articles
  • About
  • Editors
  • Consulting Editors
  • For authors
  • Publication ethics
  • Publication alerts by email
  • Advertising
  • Job board
  • Contact
Macrophage-rich niches regulate T cell dynamics at the liver invasive margin during gallbladder cancer progression
Maolan Li, Zhaonan Liu, Shenbing Shan, Ziyao Jia, Yongsheng Li, Fatao Liu, Lina Lu, Shimei Qiu, Chen Li, Ziyi Wang, Siyuan Yan, Yuhao Zhao, Lili Gao, Zhiqing Yuan, Yuanding Liu, Jiyao Ma, Jiayi Feng, Pengxiao Geng, Yiming Li, Xiaojing Xu, Xinhua Lin, Changjun Liu, Zebing Liu, Wenguang Wu, Xiangsong Wu, Wei Gong, Yanjing Li, Dongxi Xiang, Yongning He, Yun Liu, Rong Shao, Kwan Man, Wu Wei, Yingbin Liu
Maolan Li, Zhaonan Liu, Shenbing Shan, Ziyao Jia, Yongsheng Li, Fatao Liu, Lina Lu, Shimei Qiu, Chen Li, Ziyi Wang, Siyuan Yan, Yuhao Zhao, Lili Gao, Zhiqing Yuan, Yuanding Liu, Jiyao Ma, Jiayi Feng, Pengxiao Geng, Yiming Li, Xiaojing Xu, Xinhua Lin, Changjun Liu, Zebing Liu, Wenguang Wu, Xiangsong Wu, Wei Gong, Yanjing Li, Dongxi Xiang, Yongning He, Yun Liu, Rong Shao, Kwan Man, Wu Wei, Yingbin Liu
View: Text | PDF
Research Article Immunology Oncology

Macrophage-rich niches regulate T cell dynamics at the liver invasive margin during gallbladder cancer progression

  • Text
  • PDF
Abstract

Liver invasion is one of the most frequent events in the progression of gallbladder cancer (GBC). However, the cellular and pathological role of the tumor-liver–interface microenvironment in liver invasion is still enigmatic. Here, we applied single-cell and spatial transcriptomics to systematically investigate the cellular component and gene expression regulation of the microenvironment from the tumor to the liver, specifically the invasive boundary. Our analyses revealed that CXCL9+ macrophage–rich immune cell niches were accumulated in the tumor-liver invasive margin, where 2 subclasses of the CXCL9+ immune cell niches, CXCL9+TRAC+ (CT) and CXCL9+C1QB+ (CC) niches, were identified. CD8+ T cells were recruited by CXCL9+ macrophages through CXCL9-CXCR3 interaction in the CT niche, which was located adjacent to the liver. Moreover, the CC niche was proximal to the tumor core, where tumor cells induced CD8+ T cell exhaustion via LGALS4 expression. In addition, our cohort study showed that high CXCL9 and low LGALS4 in the liver invasion margin demonstrated a favorable prognosis and better responses to anti–PD-1 immunotherapy for patients with gallbladder cancer. Altogether, these findings demonstrate novel cellular and molecular mechanisms underlying liver invasion and offer clinical value for immunotherapies.

Authors

Maolan Li, Zhaonan Liu, Shenbing Shan, Ziyao Jia, Yongsheng Li, Fatao Liu, Lina Lu, Shimei Qiu, Chen Li, Ziyi Wang, Siyuan Yan, Yuhao Zhao, Lili Gao, Zhiqing Yuan, Yuanding Liu, Jiyao Ma, Jiayi Feng, Pengxiao Geng, Yiming Li, Xiaojing Xu, Xinhua Lin, Changjun Liu, Zebing Liu, Wenguang Wu, Xiangsong Wu, Wei Gong, Yanjing Li, Dongxi Xiang, Yongning He, Yun Liu, Rong Shao, Kwan Man, Wu Wei, Yingbin Liu

×

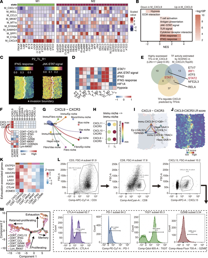
Figure 5

Single-cell characteristics of CXCL9+ macrophages and CD8+ T cells.

Options: View larger image (or click on image) Download as PowerPoint
Single-cell characteristics of CXCL9+ macrophages and CD8+ T cells.
(A) ...
(A) Scaled expression of representative markers of M1 and M2 states in macrophages. (B) Bar plot showing significantly enriched or deprived response in CXCL9+ macrophages (M_CXCL9) via GSEA. (C) Visualization of the AUCell score of the IFNG response and JAK-STAT signaling pathway in a representative tumor-liver invasive margin (TL) slide. Invasion boundary spots were labeled with hollow circles. (D) Heatmap showing scaled gene expression or AUCell scores of the gene sets in different subregions via spatial transcriptome. Asterisks indicate the increased events in a subregion compared with the other subregions. Blank, not significant; *P < 0.05; **P < 0.01. (E) Venn plot demonstrating overlapping of highly expressed transcription factors (TFs) in M_CXCL9 (Log2 fold change ≥ 1, adjusted P < 0.05), top 20 activated TFs inferred with SCENIC in M_CXCL9, and TFs regulating CXCL9 predicted with TFlinks. (F) Scaled expression of ligands and receptors among the macrophages and the CD8+ T cell states based on single-cell data. The red lines highlighted the CXCL9-CXCR3 ligand receptor (LR) pairs. (G) Cell interaction between niches via CXCL9-CXCR3 LR pairs. Line thickness represented the probability levels of communication. (H) Bubble plot comparing the communication probability of LR pairs within the Immu niche between TL and T sites. (I) In-situ cell-cell interaction of CXCL9-CXCR3 between spatial niches in a representative TL site. (J) CXCL9-CXCR3 interaction score in a representative TL slide. (K) Exhaustion-associated gene expression in CD8+ T cells presented in a trajectory. (L) Flow cytometry analyzing exhaustion phenotype of CXCL13+ CD8+ T cells. T cells were sorted from a healthy donor and cocultured with GBC cell lines in vitro for 48 hours. (M) Pseudotime trajectory of CD8+ T cells originating from MKI67+ lymphocytes (Lym_MKI67) and MKI67+ CD8+ T cells (CD8T_MKI67). See also Supplemental Figure 10.

Copyright © 2026 American Society for Clinical Investigation
ISSN: 0021-9738 (print), 1558-8238 (online)

Sign up for email alerts