Go to JCI Insight
  • About
  • Editors
  • Consulting Editors
  • For authors
  • Publication ethics
  • Publication alerts by email
  • Advertising
  • Job board
  • Contact
  • Clinical Research and Public Health
  • Current issue
  • Past issues
  • By specialty
    • COVID-19
    • Cardiology
    • Gastroenterology
    • Immunology
    • Metabolism
    • Nephrology
    • Neuroscience
    • Oncology
    • Pulmonology
    • Vascular biology
    • All ...
  • Videos
    • ASCI Milestone Awards
    • Video Abstracts
    • Conversations with Giants in Medicine
  • Reviews
    • View all reviews ...
    • Neurodegeneration (Mar 2026)
    • Clinical innovation and scientific progress in GLP-1 medicine (Nov 2025)
    • Pancreatic Cancer (Jul 2025)
    • Complement Biology and Therapeutics (May 2025)
    • Evolving insights into MASLD and MASH pathogenesis and treatment (Apr 2025)
    • Microbiome in Health and Disease (Feb 2025)
    • Substance Use Disorders (Oct 2024)
    • View all review series ...
  • Viewpoint
  • Collections
    • In-Press Preview
    • Clinical Research and Public Health
    • Research Letters
    • Letters to the Editor
    • Editorials
    • Commentaries
    • Editor's notes
    • Reviews
    • Viewpoints
    • 100th anniversary
    • Top read articles

  • Current issue
  • Past issues
  • Specialties
  • Reviews
  • Review series
  • ASCI Milestone Awards
  • Video Abstracts
  • Conversations with Giants in Medicine
  • In-Press Preview
  • Clinical Research and Public Health
  • Research Letters
  • Letters to the Editor
  • Editorials
  • Commentaries
  • Editor's notes
  • Reviews
  • Viewpoints
  • 100th anniversary
  • Top read articles
  • About
  • Editors
  • Consulting Editors
  • For authors
  • Publication ethics
  • Publication alerts by email
  • Advertising
  • Job board
  • Contact
Double-positive T cells form heterotypic clusters with circulating tumor cells to foster cancer metastasis
David Scholten, Lamiaa El-Shennawy, Yuzhi Jia, Youbin Zhang, Elizabeth Hyun, Carolina Reduzzi, Andrew D. Hoffmann, Hannah F. Almubarak, Fangjia Tong, Nurmaa K. Dashzeveg, Yuanfei Sun, Joshua R. Squires, Janice Lu, Leonidas C. Platanias, Clive H. Wasserfall, William J. Gradishar, Massimo Cristofanilli, Deyu Fang, Huiping Liu
David Scholten, Lamiaa El-Shennawy, Yuzhi Jia, Youbin Zhang, Elizabeth Hyun, Carolina Reduzzi, Andrew D. Hoffmann, Hannah F. Almubarak, Fangjia Tong, Nurmaa K. Dashzeveg, Yuanfei Sun, Joshua R. Squires, Janice Lu, Leonidas C. Platanias, Clive H. Wasserfall, William J. Gradishar, Massimo Cristofanilli, Deyu Fang, Huiping Liu
View: Text | PDF
Research Article Clinical Research Immunology Oncology

Double-positive T cells form heterotypic clusters with circulating tumor cells to foster cancer metastasis

  • Text
  • PDF
Abstract

The immune ecosystem is central to maintaining effective defensive responses. However, it remains largely understudied how immune cells in the peripheral blood interact with circulating tumor cells (CTCs) in metastasis. Here, blood analysis of patients with advanced breast cancer revealed that over 75% of CTC-positive blood specimens contained heterotypic CTC clusters with CD45+ white blood cells (WBCs), which correlates with breast cancer subtypes, racial groups, and decreased survival. CTC-WBC clusters included overrepresented T cells and underrepresented neutrophils. Specifically, a rare subset of CD4 and CD8 double-positive T (DPT) cells was 140-fold enriched in CTC clusters versus their frequency in WBCs. DPT cells shared properties with CD4+ and CD8+ T cells but exhibited unique features of T cell exhaustion and immune suppression. Mechanistically, the integrin heterodimer α4β1, also named very late antigen 4 (VLA-4), in DPT cells and its ligand, VCAM1, in tumor cells are essential mediators of DPT-CTC clusters. Neoadjuvant administration of anti-VLA-4 neutralizing antibodies markedly blocked CTC–DPT clusters, inhibited metastasis, and extended mouse survival. These findings highlight a pivotal role of rare DPT cells in fostering cancer dissemination through CTC clustering. It lays a foundation for developing innovative biomarker-guided therapeutic strategies to prevent and target cancer metastasis.

Authors

David Scholten, Lamiaa El-Shennawy, Yuzhi Jia, Youbin Zhang, Elizabeth Hyun, Carolina Reduzzi, Andrew D. Hoffmann, Hannah F. Almubarak, Fangjia Tong, Nurmaa K. Dashzeveg, Yuanfei Sun, Joshua R. Squires, Janice Lu, Leonidas C. Platanias, Clive H. Wasserfall, William J. Gradishar, Massimo Cristofanilli, Deyu Fang, Huiping Liu

×

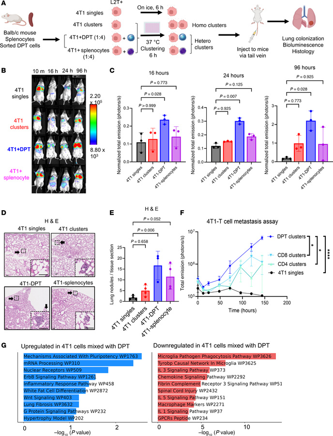
Figure 3

DPT tumor cell clustering promotes metastasis formation in an experimental metastasis assay in vivo.

Options: View larger image (or click on image) Download as PowerPoint
DPT tumor cell clustering promotes metastasis formation in an experiment...
(A) Schematic depicting experimental design of mouse DPT isolation, clustering with L2T-labeled 4T1 tumor cells ex vivo (controls groups including 4T1 cells [singles and clusters], and 4T1 and mouse splenocytes), tail vein infusion, and lung colonization monitored via bioluminescence imaging of L2T+ 4T1 cells and histology validation. (B and C) Representative images (B) and quantification (C) of in vivo bioluminescent signals in mouse lungs of L2T+ 4T1 tumor cells after clustering and tail vein injection. Kruskal-Wallis test with multiple comparison; n = 3 mice per group. (D and E) H&E staining images with inserted regions of control or micrometastasis in the mouse lungs (D) and quantification of metastasis lesions of lung sections (E) on day 6 after infusion of 4 groups of cells: 4T1 singles, 4T1 homoclusters, 4T1-DPT clusters, and 4T1-splenocytes. Arrows point to metastatic lesions. Scale bars: 100 μm. Three-way ANOVA with Dunn’s multiple-comparison test was used for P value calculations. N = 3 for 4T1-DPT and 4 for all other groups. (F) Repeated experiment of DPT-4T1 clustering–promoted metastatic seeding and colonization with single CD4+ and CD8+ T cell controls in mix clustering with 4T1 cells. Data in graphs represent mean ± SEM. Unpaired 2-tailed t test; *P < 0.05, ****P < 0.001. N = 6 biological replicates. (G) Enriched pathways upregulated (left) or downregulated (right) in 4T1 cells after being incubated with DPT cells versus those with splenocytes for 6 hours, identified via the Enrichr database (https://maayanlab.cloud/Enrichr/) (WikiPathways [WP]) based on scRNA-Seq (10X Genomics) data. The respective UMAP plots for each group are provided in Supplemental Figure 6B.

Copyright © 2026 American Society for Clinical Investigation
ISSN: 0021-9738 (print), 1558-8238 (online)

Sign up for email alerts