Go to JCI Insight
  • About
  • Editors
  • Consulting Editors
  • For authors
  • Publication ethics
  • Publication alerts by email
  • Advertising
  • Job board
  • Contact
  • Clinical Research and Public Health
  • Current issue
  • Past issues
  • By specialty
    • COVID-19
    • Cardiology
    • Gastroenterology
    • Immunology
    • Metabolism
    • Nephrology
    • Neuroscience
    • Oncology
    • Pulmonology
    • Vascular biology
    • All ...
  • Videos
    • Conversations with Giants in Medicine
    • Video Abstracts
  • Reviews
    • View all reviews ...
    • Clinical innovation and scientific progress in GLP-1 medicine (Nov 2025)
    • Pancreatic Cancer (Jul 2025)
    • Complement Biology and Therapeutics (May 2025)
    • Evolving insights into MASLD and MASH pathogenesis and treatment (Apr 2025)
    • Microbiome in Health and Disease (Feb 2025)
    • Substance Use Disorders (Oct 2024)
    • Clonal Hematopoiesis (Oct 2024)
    • View all review series ...
  • Viewpoint
  • Collections
    • In-Press Preview
    • Clinical Research and Public Health
    • Research Letters
    • Letters to the Editor
    • Editorials
    • Commentaries
    • Editor's notes
    • Reviews
    • Viewpoints
    • 100th anniversary
    • Top read articles

  • Current issue
  • Past issues
  • Specialties
  • Reviews
  • Review series
  • Conversations with Giants in Medicine
  • Video Abstracts
  • In-Press Preview
  • Clinical Research and Public Health
  • Research Letters
  • Letters to the Editor
  • Editorials
  • Commentaries
  • Editor's notes
  • Reviews
  • Viewpoints
  • 100th anniversary
  • Top read articles
  • About
  • Editors
  • Consulting Editors
  • For authors
  • Publication ethics
  • Publication alerts by email
  • Advertising
  • Job board
  • Contact
Double-positive T cells form heterotypic clusters with circulating tumor cells to foster cancer metastasis
David Scholten, Lamiaa El-Shennawy, Yuzhi Jia, Youbin Zhang, Elizabeth Hyun, Carolina Reduzzi, Andrew D. Hoffmann, Hannah F. Almubarak, Fangjia Tong, Nurmaa K. Dashzeveg, Yuanfei Sun, Joshua R. Squires, Janice Lu, Leonidas C. Platanias, Clive H. Wasserfall, William J. Gradishar, Massimo Cristofanilli, Deyu Fang, Huiping Liu
David Scholten, Lamiaa El-Shennawy, Yuzhi Jia, Youbin Zhang, Elizabeth Hyun, Carolina Reduzzi, Andrew D. Hoffmann, Hannah F. Almubarak, Fangjia Tong, Nurmaa K. Dashzeveg, Yuanfei Sun, Joshua R. Squires, Janice Lu, Leonidas C. Platanias, Clive H. Wasserfall, William J. Gradishar, Massimo Cristofanilli, Deyu Fang, Huiping Liu
View: Text | PDF
Research Article Clinical Research Immunology Oncology

Double-positive T cells form heterotypic clusters with circulating tumor cells to foster cancer metastasis

  • Text
  • PDF
Abstract

The immune ecosystem is central to maintaining effective defensive responses. However, it remains largely understudied how immune cells in the peripheral blood interact with circulating tumor cells (CTCs) in metastasis. Here, blood analysis of patients with advanced breast cancer revealed that over 75% of CTC-positive blood specimens contained heterotypic CTC clusters with CD45+ white blood cells (WBCs), which correlates with breast cancer subtypes, racial groups, and decreased survival. CTC-WBC clusters included overrepresented T cells and underrepresented neutrophils. Specifically, a rare subset of CD4 and CD8 double-positive T (DPT) cells was 140-fold enriched in CTC clusters versus their frequency in WBCs. DPT cells shared properties with CD4+ and CD8+ T cells but exhibited unique features of T cell exhaustion and immune suppression. Mechanistically, the integrin heterodimer α4β1, also named very late antigen 4 (VLA-4), in DPT cells and its ligand, VCAM1, in tumor cells are essential mediators of DPT-CTC clusters. Neoadjuvant administration of anti-VLA-4 neutralizing antibodies markedly blocked CTC–DPT clusters, inhibited metastasis, and extended mouse survival. These findings highlight a pivotal role of rare DPT cells in fostering cancer dissemination through CTC clustering. It lays a foundation for developing innovative biomarker-guided therapeutic strategies to prevent and target cancer metastasis.

Authors

David Scholten, Lamiaa El-Shennawy, Yuzhi Jia, Youbin Zhang, Elizabeth Hyun, Carolina Reduzzi, Andrew D. Hoffmann, Hannah F. Almubarak, Fangjia Tong, Nurmaa K. Dashzeveg, Yuanfei Sun, Joshua R. Squires, Janice Lu, Leonidas C. Platanias, Clive H. Wasserfall, William J. Gradishar, Massimo Cristofanilli, Deyu Fang, Huiping Liu

×

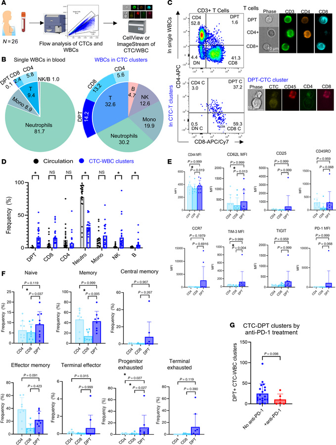
Figure 2

DPT cells are 140-fold enriched in CTC-WBC clusters compared with single WBCs.

Options: View larger image (or click on image) Download as PowerPoint
DPT cells are 140-fold enriched in CTC-WBC clusters compared with single...
(A) Schematic of analyzing the frequency of broad classes of immune cell compositions in the blood biopsies of breast cancer patients via flow cytometry and ImageStream. N = 26 patients (n = 1,402 CTC-WBC clusters). (B) Frequency of immune cells (neutrophils, monocytes, NK cells, and B cells) and different T cell populations (DPT, CD4+ T, and CD8+ T) in patient blood (WBCs) (left pie chart) and CTC-WBC clusters (right pie chart). N = 26 patients (n = 698 CTC-T cell clusters). (C) Left: Flow dot plots of CD3+ T cells in single WBCs (top) and heterotypic CTC-WBC clusters (bottom). Top right: ImageStream photos of CD8+CD4+ DPT, CD4+T, and CD8+T cells. Bottom right: Representative images of CTC-DPT cluster via ImageStream imaging cytometry. Scale bars: 10 μm. (D) Frequency of subset T cells, neutrophils, monocytes, NK cells, and B cells from individual patients. Multiple Wilcoxon’s tests, *P < 0.05. N = 26. (E) MFI of various T cell markers (CD44, CD62L, CD45RO, CCR7, TIM-3, PD-1, CD25, and TIGIT) in human DPT cells of breast cancer patients compared with CD4+ and CD8+ single-positive T cells, as detected by flow cytometry. Friedman’s test with Dunn’s multiple-comparison test. N = 8. (F) Phenotypic characterization of human DPT cells in breast cancer patients compared with CD4+ and CD8+ single-positive T cells, including naive (CD62L+CD44–), memory (CD45RO+), central memory (CD45RO+CCR7+), effector memory(CD45RO+CCR7–), terminal effector (PD-1+TIM3–), progenitor-exhausted (TIM3+PD-1–), and terminal-exhausted cells (PD-1+TIM3+). N = 8 patients. Friedman’s test with Dunn’s multiple-comparison test. N = 8 breast cancer patients. *P < 0.05. (G) CTC-WBC clusters containing DPT cells (normalized counts) in patients who received anti–PD-1 treatment (pembrolizumab) before liquid biopsy. N = 20 patients who did not receive it (no anti–PD-1), and N = 6 patients who received it (+anti–PD-1). Mann-Whitney unpaired 2-sided t test.

Copyright © 2025 American Society for Clinical Investigation
ISSN: 0021-9738 (print), 1558-8238 (online)

Sign up for email alerts