Go to JCI Insight
  • About
  • Editors
  • Consulting Editors
  • For authors
  • Publication ethics
  • Publication alerts by email
  • Advertising
  • Job board
  • Contact
  • Clinical Research and Public Health
  • Current issue
  • Past issues
  • By specialty
    • COVID-19
    • Cardiology
    • Gastroenterology
    • Immunology
    • Metabolism
    • Nephrology
    • Neuroscience
    • Oncology
    • Pulmonology
    • Vascular biology
    • All ...
  • Videos
    • Conversations with Giants in Medicine
    • Video Abstracts
  • Reviews
    • View all reviews ...
    • Clinical innovation and scientific progress in GLP-1 medicine (Nov 2025)
    • Pancreatic Cancer (Jul 2025)
    • Complement Biology and Therapeutics (May 2025)
    • Evolving insights into MASLD and MASH pathogenesis and treatment (Apr 2025)
    • Microbiome in Health and Disease (Feb 2025)
    • Substance Use Disorders (Oct 2024)
    • Clonal Hematopoiesis (Oct 2024)
    • View all review series ...
  • Viewpoint
  • Collections
    • In-Press Preview
    • Clinical Research and Public Health
    • Research Letters
    • Letters to the Editor
    • Editorials
    • Commentaries
    • Editor's notes
    • Reviews
    • Viewpoints
    • 100th anniversary
    • Top read articles

  • Current issue
  • Past issues
  • Specialties
  • Reviews
  • Review series
  • Conversations with Giants in Medicine
  • Video Abstracts
  • In-Press Preview
  • Clinical Research and Public Health
  • Research Letters
  • Letters to the Editor
  • Editorials
  • Commentaries
  • Editor's notes
  • Reviews
  • Viewpoints
  • 100th anniversary
  • Top read articles
  • About
  • Editors
  • Consulting Editors
  • For authors
  • Publication ethics
  • Publication alerts by email
  • Advertising
  • Job board
  • Contact
Double-positive T cells form heterotypic clusters with circulating tumor cells to foster cancer metastasis
David Scholten, Lamiaa El-Shennawy, Yuzhi Jia, Youbin Zhang, Elizabeth Hyun, Carolina Reduzzi, Andrew D. Hoffmann, Hannah F. Almubarak, Fangjia Tong, Nurmaa K. Dashzeveg, Yuanfei Sun, Joshua R. Squires, Janice Lu, Leonidas C. Platanias, Clive H. Wasserfall, William J. Gradishar, Massimo Cristofanilli, Deyu Fang, Huiping Liu
David Scholten, Lamiaa El-Shennawy, Yuzhi Jia, Youbin Zhang, Elizabeth Hyun, Carolina Reduzzi, Andrew D. Hoffmann, Hannah F. Almubarak, Fangjia Tong, Nurmaa K. Dashzeveg, Yuanfei Sun, Joshua R. Squires, Janice Lu, Leonidas C. Platanias, Clive H. Wasserfall, William J. Gradishar, Massimo Cristofanilli, Deyu Fang, Huiping Liu
View: Text | PDF
Research Article Clinical Research Immunology Oncology

Double-positive T cells form heterotypic clusters with circulating tumor cells to foster cancer metastasis

  • Text
  • PDF
Abstract

The immune ecosystem is central to maintaining effective defensive responses. However, it remains largely understudied how immune cells in the peripheral blood interact with circulating tumor cells (CTCs) in metastasis. Here, blood analysis of patients with advanced breast cancer revealed that over 75% of CTC-positive blood specimens contained heterotypic CTC clusters with CD45+ white blood cells (WBCs), which correlates with breast cancer subtypes, racial groups, and decreased survival. CTC-WBC clusters included overrepresented T cells and underrepresented neutrophils. Specifically, a rare subset of CD4 and CD8 double-positive T (DPT) cells was 140-fold enriched in CTC clusters versus their frequency in WBCs. DPT cells shared properties with CD4+ and CD8+ T cells but exhibited unique features of T cell exhaustion and immune suppression. Mechanistically, the integrin heterodimer α4β1, also named very late antigen 4 (VLA-4), in DPT cells and its ligand, VCAM1, in tumor cells are essential mediators of DPT-CTC clusters. Neoadjuvant administration of anti-VLA-4 neutralizing antibodies markedly blocked CTC–DPT clusters, inhibited metastasis, and extended mouse survival. These findings highlight a pivotal role of rare DPT cells in fostering cancer dissemination through CTC clustering. It lays a foundation for developing innovative biomarker-guided therapeutic strategies to prevent and target cancer metastasis.

Authors

David Scholten, Lamiaa El-Shennawy, Yuzhi Jia, Youbin Zhang, Elizabeth Hyun, Carolina Reduzzi, Andrew D. Hoffmann, Hannah F. Almubarak, Fangjia Tong, Nurmaa K. Dashzeveg, Yuanfei Sun, Joshua R. Squires, Janice Lu, Leonidas C. Platanias, Clive H. Wasserfall, William J. Gradishar, Massimo Cristofanilli, Deyu Fang, Huiping Liu

×

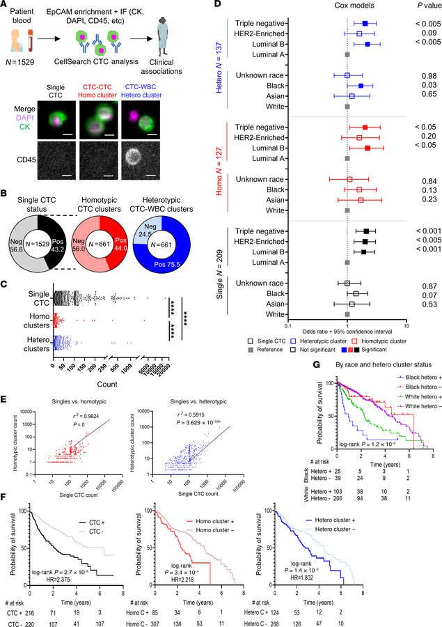
Figure 1

CTC frequencies in the blood biopsies of breast cancer patients and their clinical associations.

Options: View larger image (or click on image) Download as PowerPoint
CTC frequencies in the blood biopsies of breast cancer patients and thei...
(A) Top: Schematic of CTC analysis via CellSearch with blood specimens drawn from patients with breast cancer (n = 1,529). Bottom: Representative CellSearch images of single CTC (left), homotypic CTC-CTC cluster (middle), or heterotypic CTC-WBC cluster (right) with merge channels of CK (green) and DAPI (magenta) as well as a single CD45 channel. Scale bars: 10 μm. (B) Frequency of CellSearch-detected CTC+ tests/scans (≥5 CTCs within 7.5 mL blood) among breast cancer patient biopsies (left; n = 1,529) and frequencies of homotypic CTC-CTC clusters (middle) and heterotypic (right) CTC-WBC clusters among CTC+ biospecimens (n = 661). (C) Counts of single CTCs and homotypic and heterotypic CTC clusters per 7.5 mL blood in 1,529 CellSearch tests. The range, mean, and median are 0–17,427; 47; and 0 for single CTCs; 0–2,265; 3; and 0 for homotypic clusters; and 0–1,017; 6; and 2 for heterotypic clusters. ****P < 0.0001 for any 2-group comparison using Wilcoxon’s matched-pair signed rank test. (D) Cox proportional hazard model odds ratio plot with 95% CI for risk of single CTCs (black), homotypic CTC-CTC clusters (red), and heterotypic CTC-WBC clusters (blue) among subtypes of breast cancer and self-identified racial groups of the patients. Filled squares highlight significant features calculated using Wald’s test (P < 0.05). (E) Scatter plots of single versus homotypic clusters and single versus heterotypic clusters with Pearson’s correlation coefficient and 2-tailed P value. (F) Kaplan-Meier survival curves of patients positive for single CTCs (≥5), homotypic clusters (≥1), or heterotypic clusters (≥1) versus the patients with negative results. Log-rank (Mantel-Cox) test P values and hazard ratio (HR) are displayed. (G) Kaplan-Meier survival curves of patients with breast cancer, divided by race (Black and White) and heterotypic cluster status. Log-rank (Mantel-Cox) test P value is shown.

Copyright © 2025 American Society for Clinical Investigation
ISSN: 0021-9738 (print), 1558-8238 (online)

Sign up for email alerts