Go to JCI Insight
  • About
  • Editors
  • Consulting Editors
  • For authors
  • Publication ethics
  • Publication alerts by email
  • Advertising
  • Job board
  • Contact
  • Clinical Research and Public Health
  • Current issue
  • Past issues
  • By specialty
    • COVID-19
    • Cardiology
    • Gastroenterology
    • Immunology
    • Metabolism
    • Nephrology
    • Neuroscience
    • Oncology
    • Pulmonology
    • Vascular biology
    • All ...
  • Videos
    • ASCI Milestone Awards
    • Video Abstracts
    • Conversations with Giants in Medicine
  • Reviews
    • View all reviews ...
    • Clinical innovation and scientific progress in GLP-1 medicine (Nov 2025)
    • Pancreatic Cancer (Jul 2025)
    • Complement Biology and Therapeutics (May 2025)
    • Evolving insights into MASLD and MASH pathogenesis and treatment (Apr 2025)
    • Microbiome in Health and Disease (Feb 2025)
    • Substance Use Disorders (Oct 2024)
    • Clonal Hematopoiesis (Oct 2024)
    • View all review series ...
  • Viewpoint
  • Collections
    • In-Press Preview
    • Clinical Research and Public Health
    • Research Letters
    • Letters to the Editor
    • Editorials
    • Commentaries
    • Editor's notes
    • Reviews
    • Viewpoints
    • 100th anniversary
    • Top read articles

  • Current issue
  • Past issues
  • Specialties
  • Reviews
  • Review series
  • ASCI Milestone Awards
  • Video Abstracts
  • Conversations with Giants in Medicine
  • In-Press Preview
  • Clinical Research and Public Health
  • Research Letters
  • Letters to the Editor
  • Editorials
  • Commentaries
  • Editor's notes
  • Reviews
  • Viewpoints
  • 100th anniversary
  • Top read articles
  • About
  • Editors
  • Consulting Editors
  • For authors
  • Publication ethics
  • Publication alerts by email
  • Advertising
  • Job board
  • Contact
Targeting plasticity in the pyrimidine synthesis pathway potentiates macrophage-mediated phagocytosis in pancreatic cancer models
Jie Zhao, Xinghao Li, Xinyu Li, Pengfei Ren, Yilan Wu, Hao Gong, Lijian Wu, Junran Huang, Saisai Wang, Ziwei Guo, Mo Chen, Zexian Zeng, Deng Pan
Jie Zhao, Xinghao Li, Xinyu Li, Pengfei Ren, Yilan Wu, Hao Gong, Lijian Wu, Junran Huang, Saisai Wang, Ziwei Guo, Mo Chen, Zexian Zeng, Deng Pan
View: Text | PDF
Research Article Immunology Metabolism Oncology

Targeting plasticity in the pyrimidine synthesis pathway potentiates macrophage-mediated phagocytosis in pancreatic cancer models

  • Text
  • PDF
Abstract

Macrophage-mediated phagocytosis plays a critical role in the elimination of cancer cells and shaping antitumor immunity. However, the tumor-intrinsic pathways that regulate cancer cell sensitivity to macrophage-mediated phagocytosis remain poorly defined. In this study, we performed a genome-wide CRISPR screen in murine pancreatic cancer cells cocultured with primary macrophages and identified that disruption of the tumor-intrinsic pyrimidine synthesis pathway enhances phagocytosis. Mechanistically, we discovered that macrophages inhibit the pyrimidine salvage pathway in tumor cells by upregulating Upp1-mediated uridine degradation through cytokines TNF-α and IL-1. This shift increased tumor cells’ reliance on de novo pyrimidine synthesis. As a result, tumor cells with impaired de novo pyrimidine synthesis showed depleted UMP and displayed enhanced exposure of phosphatidylserine (PtdSer), a major “eat-me” signal, thereby promoting macrophage-mediated phagocytosis. In multiple pancreatic cancer models, Cad-deficient tumors exhibited markedly reduced tumor burden with increased levels of phagocytosis by macrophages. Importantly, the Cad-mediated suppression of pancreatic cancer was dependent on TAMs and cytokines IL-1 and TNF-α. Pharmacological inhibition of DHODH, which blocks de novo pyrimidine synthesis, similarly decreased tumor burden with enhanced phagocytosis in pancreatic cancer models. These findings highlight the critical role of the tumor-intrinsic pyrimidine synthesis pathway in modulating macrophage-mediated antitumor immunity, with potential therapeutic implications.

Authors

Jie Zhao, Xinghao Li, Xinyu Li, Pengfei Ren, Yilan Wu, Hao Gong, Lijian Wu, Junran Huang, Saisai Wang, Ziwei Guo, Mo Chen, Zexian Zeng, Deng Pan

×

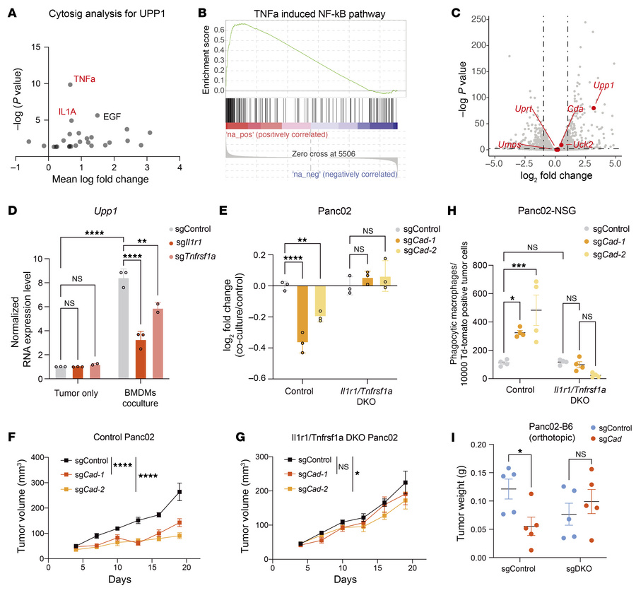
Figure 7

TNF-α and IL-1 are the key cytokines that induce the expression of Upp1 to modulate the dependency on Cad.

Options: View larger image (or click on image) Download as PowerPoint
TNF-α and IL-1 are the key cytokines that induce the expression of Upp1 ...
(A) CytoSig analysis of cytokines that are predicted to upregulate Upp1 expression. (B) GSEA analysis of RNA-Seq data showing the enrichment of NF-κB pathway activation upon TNF-α treatment in Panc02 cells. (C) Volcano plot of RNA-Seq analysis showing the induction of Upp1 in Panc02 cells upon treatment with TNF-α. Pyrimidine synthesis–associated genes are highlighted in red. (D) Upp1 mRNA expression level, quantified by qPCR, in control, Tnfrsf1a-, or Il1r1-KO Panc02 cells in the presence or absence of BMDMs. (E) Control or Tnfrsf1a/Il1r1 double-KO (DKO) Panc02 cells were transduced with control sgRNAs or sgRNAs targeting Cad. These cells (pHrodo+) were then mixed with control cells under the same genetic background and then cocultured with BMDMs for 24 hours for phagocytosis. Log2 fold change of the percentage of pHrodo+ cells upon coculture with BMDMs is presented. (F and G) Growth curves of control or Cad-KO conditions in parental Panc02 (F) or Tnfrsf1a/Il1r1 double-KO Panc02 tumors (G) in NSG mice. (H) Quantification of phagocytic macrophages in Panc02-GFP tumors in experiments as described in F and G. TAMs were gated on F4/80 and Cd11b. Phagocytic macrophages were determined based on the double positive of F4/80 and GFP. (I) 1 × 106 of Panc02 pancreatic cancer cells with indicated genes knocked out were orthotopically implanted into B6 mice. Tumor weight was measured on day 28 after implantation. For D and E, data are represented as mean ± SD and analyzed by 2-way ANOVA. For F–I, data are represented as mean ± SEM and analyzed by mixed-effects model (REML) test (F and G) or 2-way ANOVA (H and I). *P < 0.05, **P < 0.01, ***P < 0.001, ****P < 0.0001. Data are representative of at least 2 independent experiments (D–I).

Copyright © 2026 American Society for Clinical Investigation
ISSN: 0021-9738 (print), 1558-8238 (online)

Sign up for email alerts