Go to JCI Insight
  • About
  • Editors
  • Consulting Editors
  • For authors
  • Publication ethics
  • Publication alerts by email
  • Advertising
  • Job board
  • Contact
  • Clinical Research and Public Health
  • Current issue
  • Past issues
  • By specialty
    • COVID-19
    • Cardiology
    • Gastroenterology
    • Immunology
    • Metabolism
    • Nephrology
    • Neuroscience
    • Oncology
    • Pulmonology
    • Vascular biology
    • All ...
  • Videos
    • ASCI Milestone Awards
    • Video Abstracts
    • Conversations with Giants in Medicine
  • Reviews
    • View all reviews ...
    • Neurodegeneration (Mar 2026)
    • Clinical innovation and scientific progress in GLP-1 medicine (Nov 2025)
    • Pancreatic Cancer (Jul 2025)
    • Complement Biology and Therapeutics (May 2025)
    • Evolving insights into MASLD and MASH pathogenesis and treatment (Apr 2025)
    • Microbiome in Health and Disease (Feb 2025)
    • Substance Use Disorders (Oct 2024)
    • View all review series ...
  • Viewpoint
  • Collections
    • In-Press Preview
    • Clinical Research and Public Health
    • Research Letters
    • Letters to the Editor
    • Editorials
    • Commentaries
    • Editor's notes
    • Reviews
    • Viewpoints
    • 100th anniversary
    • Top read articles

  • Current issue
  • Past issues
  • Specialties
  • Reviews
  • Review series
  • ASCI Milestone Awards
  • Video Abstracts
  • Conversations with Giants in Medicine
  • In-Press Preview
  • Clinical Research and Public Health
  • Research Letters
  • Letters to the Editor
  • Editorials
  • Commentaries
  • Editor's notes
  • Reviews
  • Viewpoints
  • 100th anniversary
  • Top read articles
  • About
  • Editors
  • Consulting Editors
  • For authors
  • Publication ethics
  • Publication alerts by email
  • Advertising
  • Job board
  • Contact
Lysophosphatidic acid–mediated NF-κB activation promotes FOXC2 expression essential for lymphatic valve development
Daisuke Yasuda, Nana Sato, Keisuke Yanagida, Tomomi Hashidate-Yoshida, Tomohiro Shiiya, Hideo Shindou, Atsuki Taira, Takashi Ebihara, Takao Shimizu, Masanori Hirashima, Seiya Mizuno, Satoru Takahashi, Satoshi Ishii
Daisuke Yasuda, Nana Sato, Keisuke Yanagida, Tomomi Hashidate-Yoshida, Tomohiro Shiiya, Hideo Shindou, Atsuki Taira, Takashi Ebihara, Takao Shimizu, Masanori Hirashima, Seiya Mizuno, Satoru Takahashi, Satoshi Ishii
View: Text | PDF
Research Article Cell biology Development Vascular biology

Lysophosphatidic acid–mediated NF-κB activation promotes FOXC2 expression essential for lymphatic valve development

  • Text
  • PDF
Abstract

The lymphatic system maintains tissue fluid balance, and FOXC2 mutations cause lymphoedema-distichiasis syndrome, which is characterized by lymphatic valve defects. Although oscillatory shear stress regulates FOXC2 expression, other extracellular regulators remain unclear. In this study, we identified LPA4 and LPA6, two Gα12/Gα13-coupled receptors for the bioactive lipid lysophosphatidic acid (LPA), as key regulators of FOXC2 expression and lymphatic valve development. Lymphatic endothelial cell–specific (LEC-specific) Lpa4 Lpa6–deficient mice exhibited impaired lymphatic valve formation and maintenance, which resembled phenotypes of LEC-specific Foxc2-deficient mice, including abnormal lymphatic vessel patterning. Mechanistically, lymphatic endothelial Lpa4/Lpa6 ablation reduced FOXC2 expression in vitro and in vivo. NF-κB was found to be essential for LPA-induced FOXC2 expression through the LPA4/LPA6-Gα12/Gα13-Rho kinase signaling axis. Accordingly, pharmacological inhibition of NF-κB and Rho kinase impaired lymphatic valve maintenance in mice. These results suggested that lymphatic endothelial LPA4 and LPA6 synergistically regulate FOXC2 expression through NF-κB activation and play an important role in lymphatic valve formation and maintenance. Our findings provide a molecular basis for lymphatic vessel development with a therapeutic potential for targeting lymphatic system–associated diseases.

Authors

Daisuke Yasuda, Nana Sato, Keisuke Yanagida, Tomomi Hashidate-Yoshida, Tomohiro Shiiya, Hideo Shindou, Atsuki Taira, Takashi Ebihara, Takao Shimizu, Masanori Hirashima, Seiya Mizuno, Satoru Takahashi, Satoshi Ishii

×

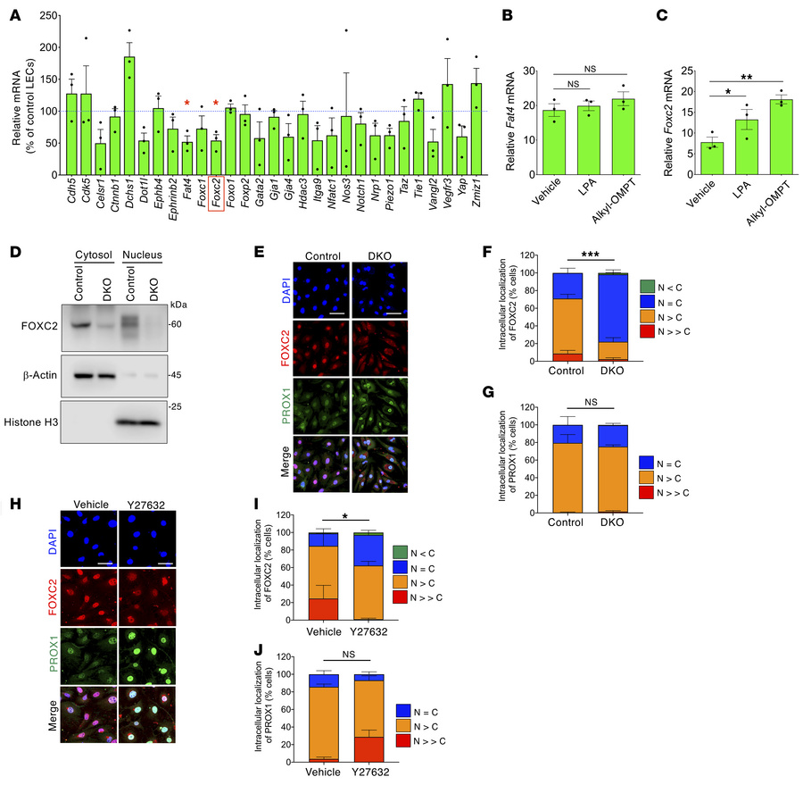
Figure 4

Lpa4/Lpa6 deletion decreases FOXC2 expression in LECs.

Options: View larger image (or click on image) Download as PowerPoint

Lpa4/Lpa6 deletion decreases FOXC2 expression in LECs.
(A) Screening fo...
(A) Screening for genes associated with lymphatic valve formation in mouse lung LECs affected by Lpa4/Lpa6 deletion. Gene expression level in LECs from Lpa4 Lpa6ΔEC mice is normalized to that of control mice. Data are presented as mean ± SEM (n = 3 sets of independent LECs per group prepared in parallel). *P < 0.05; 2-tailed Welch’s t test. (B) Fat4 mRNA expression unresponsive to LPA (10 μM, 3 hours) and alkyl-OMPT (10 μM, 3 hours) in serum-starved mouse lung LECs. One-way ANOVA followed by Dunnett’s test. (C) Increased Foxc2 mRNA expression in response to LPA (10 μM, 3 hours) and alkyl-OMPT (10 μM, 3 hours) in serum-starved mouse lung LECs. Data are presented as mean ± SEM of triplicates. *P < 0.05, **P < 0.01; 1-way ANOVA followed by Dunnett’s test. (D) Reduced FOXC2 protein expression in cytosolic and nuclear fractions isolated from lung DKO LECs. Unprocessed Western blot scans are shown in Supplemental Figure 26. (E–G) Reduced FOXC2 nuclear localization in lung DKO LECs. Representative confocal images (E) and corresponding quantification of FOXC2 (F) and PROX1 (G) intracellular localization (n = 201–365 cells). Scale bars: 100 μm. ***P < 0.001; 2-tailed unpaired Student’s t test for N = C ratio. (H–J) Reduced FOXC2 nuclear localization by Y27632 (10 μM, 6 hours) in mouse lung LECs. Representative confocal images (H) and corresponding quantification of FOXC2 (I) and PROX1 (J) intracellular localization (n = 208–332 cells). Scale bars: 50 μm. *P < 0.05; 2-tailed unpaired Student’s t test for N = C ratio.

Copyright © 2026 American Society for Clinical Investigation
ISSN: 0021-9738 (print), 1558-8238 (online)

Sign up for email alerts